来源:市场资讯
(来源:川商)
继“辅助生殖第一股”锦欣生殖(01951.HK)之后,“锦欣系”或将在港股迎来第二家上市公司。
2月25日,锦欣康养产业集团有限公司(以下简称“锦欣康养”)向港交所提交上市申请书,联席保荐人为中金公司、广发证券。这家发源于成都、聚焦高龄群体医养需求的企业,此番冲刺港股,既是自身十余载发展的阶段性总结,也成为民营医养机构抢抓行业风口、对接资本市场的又一重要案例。


重点向80岁以上老年人提供服务
公司估值17.66亿元
招股书显示,锦欣康养于2023年5月于开曼群岛注册成立,业务重点是向高龄(即80岁以上)及有更迫切养老需求的老年人(如行动不便、慢性病及认知障碍的人士)提供医养结合服务。
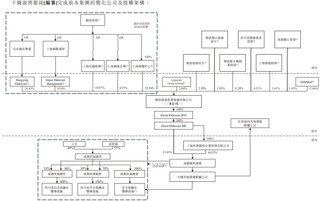
公司的历史可追溯至2012年,当时其创始人成都锦欣医疗投资管理集团有限公司(以下简称“锦欣投资”)在四川成都创立了首家非营利性社区养老中心,开启医养服务布局。十余年间,公司业务在规模、地域及市场覆盖方面均实现稳步增长。值得一提的是,锦欣康养在川渝地区、长三角及大湾区等地区完成多项战略收购,其中包括向复星医药(600196.SH)的非全资附属公司健嘉医疗收购上海国松集团,以及向一家香港物业开发商的全资附属公司收购多家香港安老院舍。截至2025年9月30日,锦欣康养已设立或收购23家医疗养老结合设施,使其能够提供全面的医养结合服务,业务覆盖川渝地区、长三角地区及大湾区。
根据弗若斯特沙利文的资料,截至2025年9月30日,按养老机构中行动障碍入住长者占比,及公司在全国医养结合型养老设施的入住率计,锦欣康养在中国机构养老服务行业的主要参与者中排名第一,占比均达85%。
就在递交上市申请前夕,锦欣康养于2025年2月9日完成了B-1和B-2轮融资,合计融资金额为4000万美元,投资方为OrbiMed。据招股书显示,此轮投资后,公司估值达17.66亿元。


核心高管均毕业于四川大学
去年前三季度营收超5亿元
股权结构方面,锦欣康养的控制权高度集中于核心团队及员工持股平台。招股书显示,锦欣投资通过Hongxing Eldercare、Jinjun Eldercare Management等多家实体,合计控制公司约68.60%的股权。而锦欣投资由199名锦欣集团前任或现任雇员通过锦欣控股实体实益拥有。
与此同时,四川国有资本也早已入局锦欣康养。2021年,成都市锦江投资发展集团有限责任公司与四川省健康养老产业股权投资基金合伙企业(有限合伙)先后入股锦欣康养,投资额分别为2000万元和6000万元,目前各持有公司1.43%和4.51%的股份。

此外,记者注意到,锦欣康养核心管理团队兼具投资、医疗及养老行业经验。董事长钟勇54岁,拥有西南财经大学经济学学士学位和四川大学法律硕士学位,拥有逾20年投资经验,同时担任锦欣生殖(01951.HK)非执行董事兼董事会主席。在加入锦欣康养前,钟勇曾担任四川锦城实业发展公司董事长、华昇资产管理有限公司总经理、海德股份(000567.SZ)副总经理等职。
副董事长晏云55岁,深耕医疗行业30余年,于1993年获得江西医学院(上饶分院)(现“南昌大学江西医学院”)临床医学文凭,并于2008年获得四川大学临床医学学士学位及于2019年获得马来西亚亚洲城市大学工商管理硕士学位。2012年加入锦欣集团后,他在锦欣投资担任多个管理职位。深厚的医疗从业背景为其管理医养结合业务提供了专业支撑。招股书显示,晏云2024年薪酬(含薪资、津贴及花红等)为77.4万元,2025年前三季度薪酬(含薪资、津贴及花红等)为52万元。
左:钟勇,右:晏云。图源:锦欣康养公众号。业绩方面,2023年、2024年及2025年前三季度,公司营业收入分别为4.89亿元、6.05亿元和5.47亿,利润分别为2706.2万元、4031.0万元和2610.6万元。

当前,国内养老行业正迎来黄金发展期。根据弗若斯特沙利文的资料,中国机构养老服务行业的市场规模预计将于2030年增至1894亿元,及于2035年进一步增至2282亿元,2024年至2030年的复合年增长率为6.0%,2030年至2035年的复合年增长率为3.8%。
在此背景下,锦欣康养冲刺港交所,也折射出民营医养企业在银发经济浪潮下谋求资本化、规模化发展的深层诉求。如何让资本与专业服务更好地赋能养老产业,锦欣康养的IPO之路或将提供一个新的观察样本。
丨来源:川商传媒报道丨
★★★郑重免责声明★★★