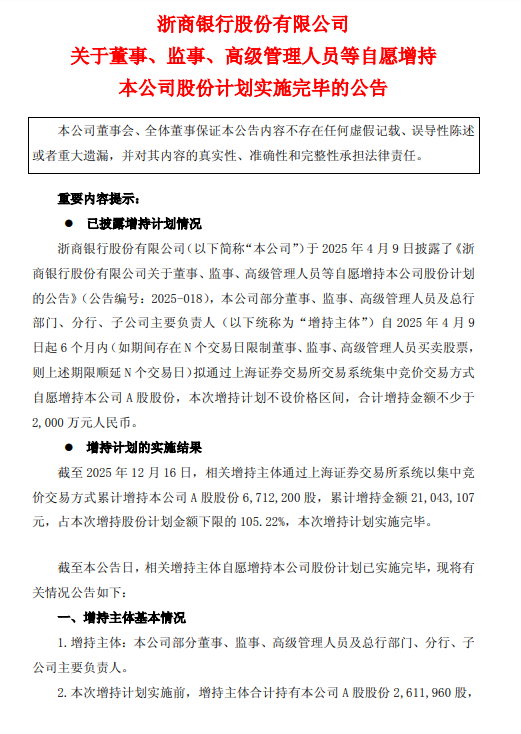
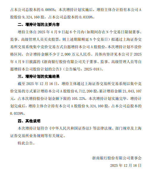
浙商银行披露董监高增持计划进展:已累计增持671.22万股公司股份

用户头像
浙商银行(02016)
   

来源:金融一线

  12月16日金融一线消息,浙商银行公告称,截至2025年12月16日,本公司部分董事、监事、高级管理人员及总行部门、分行、子公司主要负责人通过上海证券交易所系统以集中竞价交易方式累计增持本公司A股股份671.22万股,累计增持金额2104.31万元,占本次增持股份计划金额下限的105.22%,本次增持计划实施完毕。

empty
empty

来源:新浪财经

为提升阅读体验,雪球对本页面进行了排版优化

风险提示:用户发表的所有文章仅代表个人观点,与雪球的立场无关。投资决策需建立在独立思考之上。