(来源:简盈财观)

首发/简盈财观
Jian Ying Cai Guan
作者/齐思
编辑/FENGLING
昨日的港股市场,上演了一场“妖王”闪崩的故事。
9月16日,港股创新药公司药捷安康(02617.HK)高开高走,涨幅一度涨至63.73%,下午上演超级大跳水,最高跌幅达到63.73%。
一涨一跌,两个相同的数据,惊天异动,投资者的钱被收割了。
截至昨日收盘,药捷安康收跌53.73%,市值为762亿港元,单日市值蒸发1900亿港元。
药捷安康的“疯狂一日”,股价从最高679.5港元跌至192港元。
如果不幸在疯涨高点区(≥ 600港元)买入,哪怕只买了一手,亏损也超过了20万。
暴涨到出圈,然后暴跌!给追高的投资者上了沉重的一课。
别以为只有不理智的股民受伤,这一次几万基民也殃及,被动入了「局中局」。
港股创新药ETF踩雷,基民莫名其妙的成了韭菜。
- 1 -
创新药“妖王”的故事
药捷安康,是一家南京药企,港股上市不到三个月。
没有在售产品、没有主营业务收入,且亏损严重。
在港股18A规则(允许无收入、无利润的生物科技公司在达到特定市值与研发要求后上市)加持下,登陆资本市场。
就这样一家公司,疯狂的资本市场,最高出价2500亿港元。要知道港股创新药“一哥”百济神州在港股也才3000亿市值。
今年6月,药捷安康以13.15港元的发行价上市,受益于创新药行情,药捷安康小幅快涨,进入9月后开始惊人上涨。
9月5日,从54.15港元开始飙涨,截至9月8日,上市以来回报率为136.51%。
9月8日,这只股票纳入港股通标的,随后进入大涨时刻。
9月10日至9月12日,股价分别上涨27.57%、20.78%和77.09%。
9月15日,更是暴涨115.58%,收盘价415港元,市值达到1647亿港元。
终于,9月16日,闪崩。

来看药捷安康的财务数据:
2023年营收118.1万元,2024年无营收,2025年上半年营收98.6万元;
2023年亏损3.43亿元,2024年亏损2.75亿元,2025年上半年亏损1.23亿元。
目前仍无主营业务收入,账上现金4.49亿元,98.6万元主要来自银行存款利息、理财收入以及政府补助。
那么,支撑这只股票一路上涨的到底是什么?
药捷安康,总股本3.97亿股,IPO发售1528万股,这里面还有979万股被基石投资者锁定。
所以,该股票实际可交易股份仅549万股,占比才1.38%。
这是一只典型的港股“小盘股”,市场流通盘非常有限,少量资金流入便可引发股价剧烈波动。
于是,这场大涨大跌后,各种鬼故事和猜测就出来,庄家魅影、洗钱出境…
对于股价的异常波动,药捷安康在9月16日中午发布公告称,
董事会确认集团的业务营运维持正常,且集团的业务营运及财务状况并无重大变动。董事会不知悉股价及成交量异常变动的任何原因。
有的说,一纸批文点燃了资本热情。
9月10日,药捷安康旗下核心产品替恩戈替尼(Tinengotinib)联合疗法获得国家药监局II期临床试验默示许可。
根据现行药品注册法规,临床默示许可是药品审评制度改革的重要成果,意味着申报资料通过形式审查后,若60日内未收到否定意见即可开展临床研究。
于是,股价开始上涨。
但是,药捷安康仅凭借一则公告就站上千亿市值,显然还是被质疑的。
真正站稳千亿港元市值的港股创新药企业,不论是百济、信达、康方、翰森、荣昌等等均是经过商业化认证且有多款产品上市的。
毕竟,就算药捷安康创新能力不错,考虑到管线中所有在研产品的预期价值,即使700-800亿市值,仍可能被高估。
所以,“局中局”隐现。
- 2 -
局中局:瞄准创新药ETF?
药捷安康宛如坐了一趟疯狂的过山车。
而让它成为妖股真正的催化剂:
首先,在港股市场上「次新股」新纳入港股通前爆拉一波股价,然后高位把筹码出给南向资金是非常常见的收割现象。
很多医药投资人,在药捷安康涨到两三百亿市值的时候,就已经是吃瓜的态度了。
所以,药捷安康的崩盘,是预期中的事。
故事也是这么演变的。
药捷安康9月8日正式被调入港股通标的名单,南向资金加码买入。
纳入港股通前的最后一个交易日(9月5日),药捷安康收盘价为63.10港元,上涨5.43%。
纳入港股通后的第一个交易日(9月8日),药捷安康直接上涨20.13%,大涨模式正式开启。
9月15日,又是一个关键时间点。
于是,跟踪这个指数的ETF,不得不被动买入。
多只创新药ETF在指数成分股调整后,被动配置药捷安康- B。
截至9月15日,港股通净买入306.25万股,占公司实际流通股本的56%。
Wind数据显示,跟踪国证港股通创新药指数的产品数量共有9只,跟踪产品规模总计约370亿元。
以2.62%(在这些ETF基金的申赎清单里,药捷安康占比约2.62%)的占比粗略估算,仅9只创新药ETF就为药捷安康带来数亿的被动买入资金。
这就意味着,之前日均成交金额1000万左右的股票,这几天要被买近十个亿。
短期内这么集中的买盘,难怪股价原地起飞、快速冲高。
这个逻辑里就藏着另外一些故事了。
比如,有些资金提前布局等纳入指数消息一出,借助ETF被动买入的资金拉高股价,然后趁机出货,套现获利。
然后,ETF基金就成了高位接盘侠,被动踩雷。
随后闪崩时刻,基民成了被挨打的瓮中人,莫名其妙地钱就亏了。
偷偷再说两句,
中证港股通创新药指数因为是每半年调仓一次,这一次有幸躲过了。
可见,有时候慢也是好事。
- 3 -
纳入国证创新药指数之谜
股价闪崩暴跌之下,国证指数纳入药捷安康这种妖股就引发巨大争议。
第一,国证指数公司将药捷安康纳入国证港股通创新药指数之前并未公告。
第二,截至9月16日,国证指数官网上,没找到调整记录;港股通创新药指数在样本详情中,依然没有药捷安康的身影。
但是,在从交易所ETF申赎清单中,已经看到药捷安康在列。

就这样,国证创新药指数悄悄的把这只妖股药捷安康纳为新股,ETF资金被动买入。
第三,药捷安康上市仅三个月就纳入,是否合规?
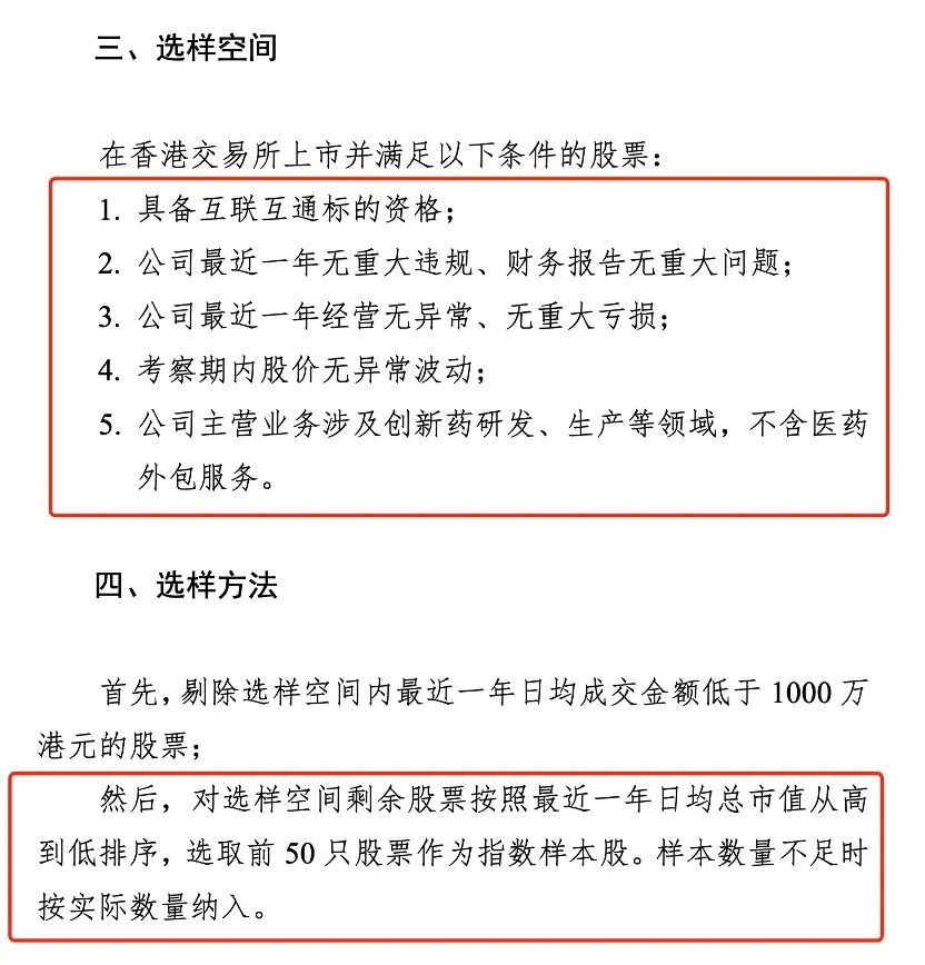
根据国证港股通创新药指数编制方案,该指数的样本股需要满足纳入互联互通标的。

公司近一年无重大违规、财务报告无重大问题;公司最近一年经营无异常、无重大亏损以及考察期内股价无异常波动等。
选样方法里规定,要剔除最近一年日均成交额低于1000万港元的股票。
理论上,上市不到一年的新股选样之初就应该剔除掉了。
但是,为什么没有剔除呢?
另外,药捷安康本身流通盘小、流动性不足,背后就蕴含着高波动风险,而指数公司如此快速将其纳入指数,
是不是存在瑕疵?
- 4 -
药捷安康闪崩启示
药捷安康妖股事件,这一次的确给大家提了一个醒。
对于港股通的纳入政策,是否可以优化?以减少南向资金被收割的概率。
对于指数公司来说,何时纳入新股,是不是应该纳入,程序上如何管理,都是可探讨的。
对于指数基金管理机构(基金公司)来说,被动跟踪指数时如何识别类似股票?
而对于ETF投资者来说,
首先,考虑到药捷安康纳入指数后短期内不会剔除,它的下跌趋势或不可逆转。
截至9月17日收盘,药捷安康股价涨幅较发行价仍有15倍以上,该避开的还是避开。
最后,对投资者最重要的提醒:
如果对某只ETF持仓较重,可以多关注下申赎清单,对占比重的股票,要多一层敏感。
毕竟,钱是你自己的。
参考内容:
[1] 《“妖王新股”闪崩,基民也受伤,新股纳入指数时机争议再起》,财联社
[2] 《看傻了!南京妖股一天跌掉70%》,江苏金融圈
[3] 《创新药荒诞故事:营收为0,仨月涨45倍,一天跌1500亿》,腾讯财经
[4] 《坏了,药捷安康的瓜吃到自己头上了》,龙谈价值2023
[5] 《药捷安康的局》,巴顿比格斯