近期,佳兆业、旭辉控投、远洋集团、碧桂园四家房企相继发布2025年业绩预告,均通过债务重组实现“扭亏为盈”。四家房企完成会计层面扭亏,各企业重组推进节奏、方案设计各有侧重,核心均通过削债、展期、债转股/资产抵债等方式优化负债结构。“根据四家企业业绩预告,本年度扭亏为盈主要是债务重组产生的收益,剔除债务重组收益后均处于亏损。”3月30日,中指研究院企业研究总监刘水在接受海报新闻记者采访时表示。
近日,碧桂园(HK2007)发布内幕消息及盈利预告。在公告中,碧桂园(HK2007)宣布其业绩实现扭亏为盈,预期2025年录得净利润约10亿元至22亿元,而其2024年同期则录得亏损约351.45亿元。
3月25日,佳兆业发布2025年度盈利预告,预期2025年度录得归母净利润不少于500亿元,较2024年度同期的亏损净额285亿元实现扭亏为盈。
旭辉控股也在公告中指出,预计2025年公司将实现由亏转盈,归母净利润为170亿元至190亿元,上年同期为亏损70.76亿元。对于扭亏为盈,旭辉控股解释,主要得益于其2025年完成的境外债务重组所产生的收益约400亿元。
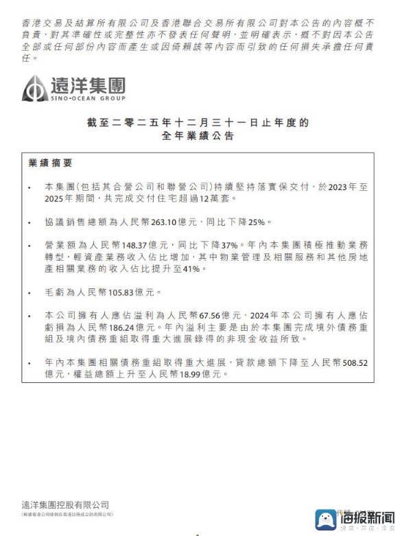
3月27日,远洋集团(03377.HK)发布业绩公告报告期内,毛亏为人民币105.83亿元。公司拥有人应占溢利为人民币67.56亿元,2024年公司拥有人应占亏损为人民币186.24亿元。公告显示,年内溢利主要是由于集团完成境外债务重组及境内债务重组取得重大进展录得的非现金收益所致。年内集团相关债务重组取得重大进展,贷款总额下降至人民币508.52亿元,权益总额上升至人民币18.99亿元。
这些房企实现“扭亏”,背后是债务重组的“功劳”。以碧桂园为例,此前公司9笔累计规模约137.7亿元的境内债务重组方案全部通过,涉及规模约177亿美元的境外债务重组方案也于2025年12月30日正式生效,整体降债规模预估将近900亿元,重组后新债务融资成本骤降至1%至2.5%,为碧桂园未来五年卸下重担、轻装上阵赢得关键窗口。

远洋集团2025年业绩报显示,年内溢利主要是由于本集团完成境外债务重组及境内债务重组取得重大进展录得的非现金收益所致。
值得注意的是,四家房企的债务重组几乎都在2025年下半年落地。佳兆业是2025年9月,远洋集团是2025年11月,旭辉和碧桂园则是2025年12月底。前后相差不过三四个月,这种“巧合”的背后,或许是同一个配方。
“这轮债务重组集中成功在2025年下半年,是多重因素叠加的结果。”刘水表示,一方面,房地产融资协调机制建立,为项目层面提供流动性支持,稳定了债权人预期,并加快保交楼工作,促进了企业经营困难缓解。另一方面,经历长期博弈后,债权人意识到房企持续违约将导致资产端严重恶化,清偿率降至最低,而接受削债、展期、债转股等“损失共担”的方案,成为提高整体清偿率的理性选择。
“现在看来,‘扭亏为盈’更多是会计层面的调整,而非经营状况的根本改善。”刘水表示,债务人在债务重组中,因重组债务账面价值超过清偿现金、非现金资产公允价值或重组后债务账面价值而产生的差额,这笔差额需一次性计入当期利润,形成“债务重组收益”。根据四家企业业绩预告,本年度扭亏为盈主要是债务重组产生的收益,剔除债务重组收益后均处于亏损。
刘水表示,会计准则导致的盈利是一次性,并不可持续,未来企业盈利情况仍取决于企业正常经营产生的收入、利润变化,需重点关注其剔除重组收益后的核心经营利润、毛利率、经营性净现金流、净负债率及流动性指标等指标;也可观察其销售去化速度、项目交付情况、土储质量及融资渠道是否真正恢复,这些比账面净利润更能反映企业的可持续发展能力。
“如果后续销售不畅、经营未能改善,仍可能面临现金流再次断裂的风险。”刘水在采访中直言,债务重组视为一个新的起点,而非终点。它主要解决了短期流动性风险,为修复资产负债表赢得了宝贵时间。但要真正恢复“造血能力”,实现可持续经营,企业仍需在以下关键方面采取切实措施:
核心任务是加速销售回款,盘活存量资产,这是恢复现金流的根本。受限全力去化存货,抓住政策窗口期,如核心城市优化限购,提升产品力,加大营销力度,加速现有项目的销售,快速回笼资金。积极利用政策工具盘活资产,如主动利用地方政府专项债收储存量闲置土地、收购存量商品房的政策,将沉淀资产转化为现金流。
业务聚焦与优化,构建新发展模式。债务重组完成后企业需调整业务结构,聚焦核心优势业务,如房地产开发、持有型运营、代建等,剥离或处置非核心、低效资产,强化精细化管理,提质增效,转向更注重资产质量、经营稳健和财务安全的发展模式。
刘水认为,此次房企集中通过债务重组扭亏,是行业风险化解过程中的阶段性表现,而非市场真正回暖的信号。对于房企而言,唯有抓住债务重组带来的喘息期,聚焦经营本质,推动销售回款与资产盘活落地,才能真正走出困境。