来源:市场资讯
(来源:克而瑞地产研究)
◎ 文/沈晓玲
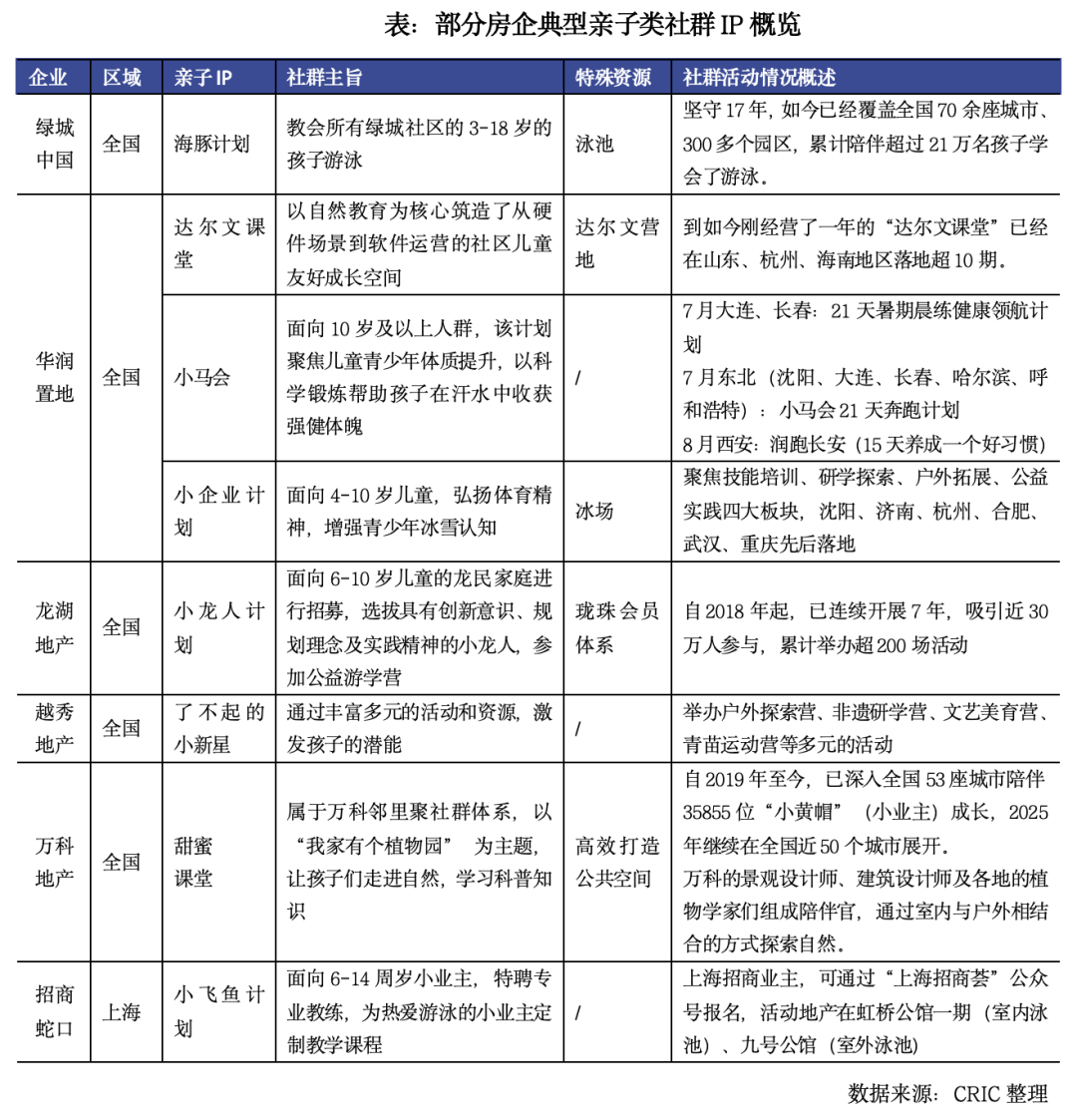
在房地产行业步入存量时代,越来越多的房地产企业开始关注业主的居住体验。亲子类社群IP凭借覆盖范围广、家庭参与度高的优势,成为众多头部房企的布局重点。比如已经坚持了17年的绿城“海豚计划”,华润的“达尔文课堂”、“小企鹅计划”等等,这些各具特色的亲子社群IP,背后蕴藏着房企怎样的定位逻辑与运营巧思?
0
1
绿城“海豚计划”,“泳池”资源让夏日约定坚持了17年的
绿城的“海豚计划”源于2009年,在闲谈中一则关于儿童溺亡的新闻让大家唏嘘不已。宋卫平随后在董事会上提议,
教会所有绿城社区的3-18岁的孩子游泳,期间产生的费用,由绿城一力承担。
在“海豚计划”实施8年后,2017年“海豚计划”作为当时国内规模最大、影响力最终的社区公益服务项目,被上海大世界吉尼斯总部授予“在中国最多城市举办的青少年游泳培训公益活动”的记录。
伴随着这17年前的美好承诺,绿城的“海豚计划”怀着“让每个孩子都学会游泳”的初心,从最初覆盖5000多小学员,再走向全国,到如今已经覆盖全国70余座城市、300多个园区,累计陪伴超过21万名孩子学会了游泳。
为了保证这么多人参与的情况下依然有序运转,“海豚计划”的整个流程被分解呈了九个环节:报名、体检、保险、泳池审查、安全教育、培训实施、安全汇报、后勤保障和关键触点。绿城甚至把地产行业安全生产的HSE管控标准和流程,用在了“海豚计划”的管理上,制定了标准化手册。
更值得一提的是,不仅已入住的小业主可以通过“绿城生活APP”报名参加“海豚计划”,还未交付的项目业主依然可以通过“绿城家小程序”报名。而部分没有配备游泳池的项目,要么租赁场地,要么找同城游泳池的绿城项目帮忙,以确保培训名额。
如今绿城的“海豚计划”除了游泳培训之外,还囊括了丰富的游学夏令营(比如蓝湾小勇士、丝路少年、了不起的小海豚)、以及城市主题活动,成为了一个集运动、夏令营、公益为一体的全能亲子IP。
图:绿城中国“海豚计划”发展历程

0
2
华润“达尔文课堂”的成功打造,得益于设计、销售、物业以及运营的协同
2024年7月-8月“达尔文课堂”率先在山东落地,青岛崂山悦府、青岛润府、济南凤鸣润府联动百余位小业主在“达尔文课堂”中实现社群探索第一课。到如今刚经营了一年的“达尔文课堂”已经在山东、杭州、海南地区落地超10期。
在这时间虽短的尝试里,为更好的呈现“达尔文课堂”,华润从前端产品设计、销售体验、物业服务,再到社群运营进行全新的尝试,跳脱出传统项目“跷跷板+滑滑梯”的行业常规设计,以自然教育为核心筑造了从硬件场景到软件运营的社区儿童友好成长空间。
硬件:家楼下建立儿童与自然的链接,“达尔文营地”让孩子走进自然
在华润新一代住宅产品中,企业将社区景观作为友好实验单元,从儿童真实体验出发,极力打造了自然认知、自然探索、自然玩乐的三大场景,让孩子在社会角色模拟、科学装置玩耍的过程中,收获课堂外的自然知识。
比如在青岛崂山悦府,作为“达尔文营地”的首个落地项目,将“小松鼠”作为主角,孩子们可以拿着放大镜寻找藏在凳子里的松果标本,沿着小区丛林小径可以认识松鼠遗落的种子长成的大树,樱桃、油松、枫树等,甚至可以在松林集过家家、投喂小动物、做手工。
而在上海时代之城、中环置地中心等新项目里也植入“植物迷宫+昆虫旅馆+雨水花园”生态矩阵,孩子可通过树叶拓印强积累季节更替,在迷你农田参与植物种植,在观鸟台用望远镜观察候鸟迁徙。让社区内的小业主可以对世界的认知从电子屏幕回归土地和阳光。
图:青岛崂山悦府“达尔文营地”
数据来源:CRIC整理软件:以大自然为老师,激发孩子的好奇心和创造力
“达尔文课堂”从儿童真实体验出发,以24节气和自然博物通识为特色,在课程中使用活物帮助小学员观察,遵从不同年龄成长的认知需求,采用项目制学习,围绕问题驱动孩子的好奇心与创造力,从而实现知识从实践中提升。
更值得一提的是,课堂会链接北京林业大学等知名专家的专业力量,联动亲子教育领域KOL/KOC等资源,让社区成为“第二课堂”。

0
3
从集团到区域/城市,打造匹配自身资源的亲子社群IP更具性价比
绿城的“海豚计划”凭借项目配备泳池的优势,将该计划坚持了17年,已深入人心。华润置地为造就“达尔文课堂”,特意协同产品设计等多部门协同打造“达尔文营地”形成硬件优势。除此之外,华润置地的“小企鹅计划”则是因为拥有商业的冰场资源。龙湖地产的“小龙人计划”基于珑珠会员体系,比赛通过小程序报名、除了第一名是公益夏令营,其他名次以“珑珠”积分作为奖品发放,让这项活动可以迅速复制、全国推广。
万科地产也有为自身小业主打造的且经营时间达7年的“甜蜜课堂”,也是基于自身项目的资源,比如今年在广佛开课的项目分别是拥有众多公园、历史文化街区以及宽阔水域的万科黄埔新城、已经搭建了学习盒子、艺展盒子、南国花厅等空间的佛山万科世纪灯湖臻府、拥有空中森林、同萌乐园的万科天空之城。
房企社群基本面向全年龄段,其中重要的一部分群体便是“儿童”,如何找到能够匹配自身资源,符合自身品牌定位的亲子类社群,是当前要做好社群运营的主要问题之一。
排版:土木