医疗,工业,电动工具和家用电器办公设备等在内的所有元素都非常清楚电磁干扰(EMI)在很大程度上是不可避免的。根据经验,随著开关模式转换器工作频率的提高,抑制EMI变得更加困难。一种建议是通过设计产生更少EMI的组件来减少抑制的需要。如工程师所知,EMI是一种现象,该现象导致一个电子设备受到另一种正在产生电磁场的设备的某种影响,即射频(RF)频谱中的杂散能量。在系统级别上,不容易知道产品将产生多少干扰,或者本地干扰会如何影响其自身的子系统。我们可以从选择产生低EMI的组件开始,这可以极大地帮助克服相关的设计挑战,在设计降压转换器时,低EMI变得越来越重要。
本文引用地址:
为此,达尔科技Diodes Incorporated开发了一系列低EMI转换器,使工程师可以在开关模式电源转换设计上,以减少其设计产生的EMI量。通过使用更高效的开关设备,还可以减少热量并使开发更紧凑的设备变得更加容易。低EMI降压转换器非常适合许多应用,从网络系统到电动工具,激光打印机,医疗,工业电源和12V / 24V分布式电源总线电源,以及需要用于FPGA,DSP和ASIC的高效转换器的消费电子产品耗材。低EMI降压转换器还适用于家庭音频系统,游戏机,白色家电和小型家电,平板电视/显示器和机顶盒。
达尔科技的AP63200 为2A同步降压转换器,输入电压范围为3.8V至32V,支持5V,12V和24V电源输入,并且可以承受浪涌输入40V,400ms的时间。旨在提供一流的EMI性能和超低静态电流。通过峰值电流模式控制易于使用,最大精简地减少了外部组件数量。还集成了高端125mΩ和低端68mΩ的MOSFET,以支持高效的降压DC-DC转换。整个产品系列均包含有助于在设计开关模式PSU时将EMI降至最低的功能。其中包括开关频率抖动为±6%的展频(Frequency Spread Spectrum),通过不允许发射的能量在任何明显的时间内停留在任何一个频率上来降低EMI。它们还具有专有的栅极驱动器方案,可在不牺牲MOSFET导通和关断时间的情况下抵制开关节点的振铃,这也消除了由MOSFET开关引起的高频辐射EMI噪声。
节约能源当今社会的共识,对一般人来说,如果家中电器的转换效率高一些,在长期日积月累下,节约的电能也是相当可观的。所以IC本身的耗电电压,也是提升用电的一个重点。AP6320X系列拥有超低22uA 的静态电流 ,在轻载1mA时效率高达80%,在5mA轻负载下效率高达88%,可调的低电压锁定点(UVLO)以增加设计灵活性,以及??优化的引脚排列(Pin Out),达到最小化交流开关电流环路,从而将系统杂讯最小化。尤其是AP63203和AP63205单元是固定输出降压转换器,在降低EMI方面具有最佳设计,因为更简单的PCB布局设计可减少所需的外部组件数量,并确保PCB上的电流回路短,从而产生EMI问题可能性更低。固定的3.3V和5V输出选项进一步减少了外部组件的数量。显然,通过了解根本原因,可以设计出最佳的方案来降低开关电源的EMI。
►场景应用图
►产品实体图
►展示板照片

►方案方块图
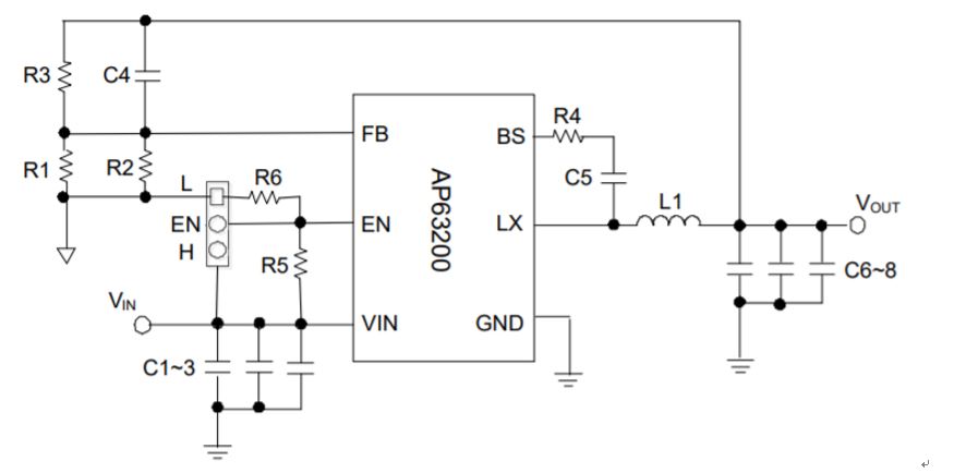
►电路图

►核心技术优势
1.超低(22μA)静态电流(IQ)
2.宽输出电压范围:0.8V至接近VIN的100%(LDO模式)
3.展频6%为EMI性能而设计
4.可调节的低电压锁定UVLO
5.可受浪涌输入电压40V/时间400ms
6.内部集成高端125mΩ和低端68mΩ的MOSFET
7.提供多种保护模式: 过电压保护/过电流保护/过热保护
8.TSOT26小包装简易设计
►方案规格
1. 输入电源3.8V至32V。
2. 2安培持续输出电流设计
3. 轻载变频模式(PFM)
4. 0.8V ± 1% 参考电压Vref
5. 500kHz 工作频率
6. 在1mA下,效率高达80%
7. 在5mA下,效率高达88%
8. ESD: HBM 2KV/CDM 1KV
9. 工作温度: -40~85度C