原标题:云投诉|好时公司中国市场全面调整 资深员工不满赔付

疫情危机余波未了。美国糖果巨头好时公司“退出中国”一说已发酵了2个月。近日,有市民注意到,好时产品在国内不少商超、卖场开始撤货,有的产品售完后便不再补货。
好时(HERSHEYS)是北美地区最大的巧克力及巧克力类糖果制造商。公司位于宾夕法尼亚州,是一家105年历史的老字号公司。
好时方面表示,2021年在中国的经营还将持续,此次的调整只是在优化在华销售通路模式,2021年将转型成一个更加精简的经销商网络,同时对员工进行精简。
而“全面调整”决定背后,记者了解到,好时中国各省区的员工已进入离职赔偿的相关流程中。
但在裁员环节上,遇到了问题。近日,记者得知,由于员工间赔偿存在较大差异,服务好时多年的员工并不满意现在的赔偿办法,不少员工仍未在解除协议上签字。
“转签时的承诺未兑现”
资深员工不满赔偿,拒签协议
小李(化名)是好时公司的一名老员工,在好时工作6年时间,她主要负责卖场管理相关工作。近日,她收到了一纸《员工劳动关系调整办法》。
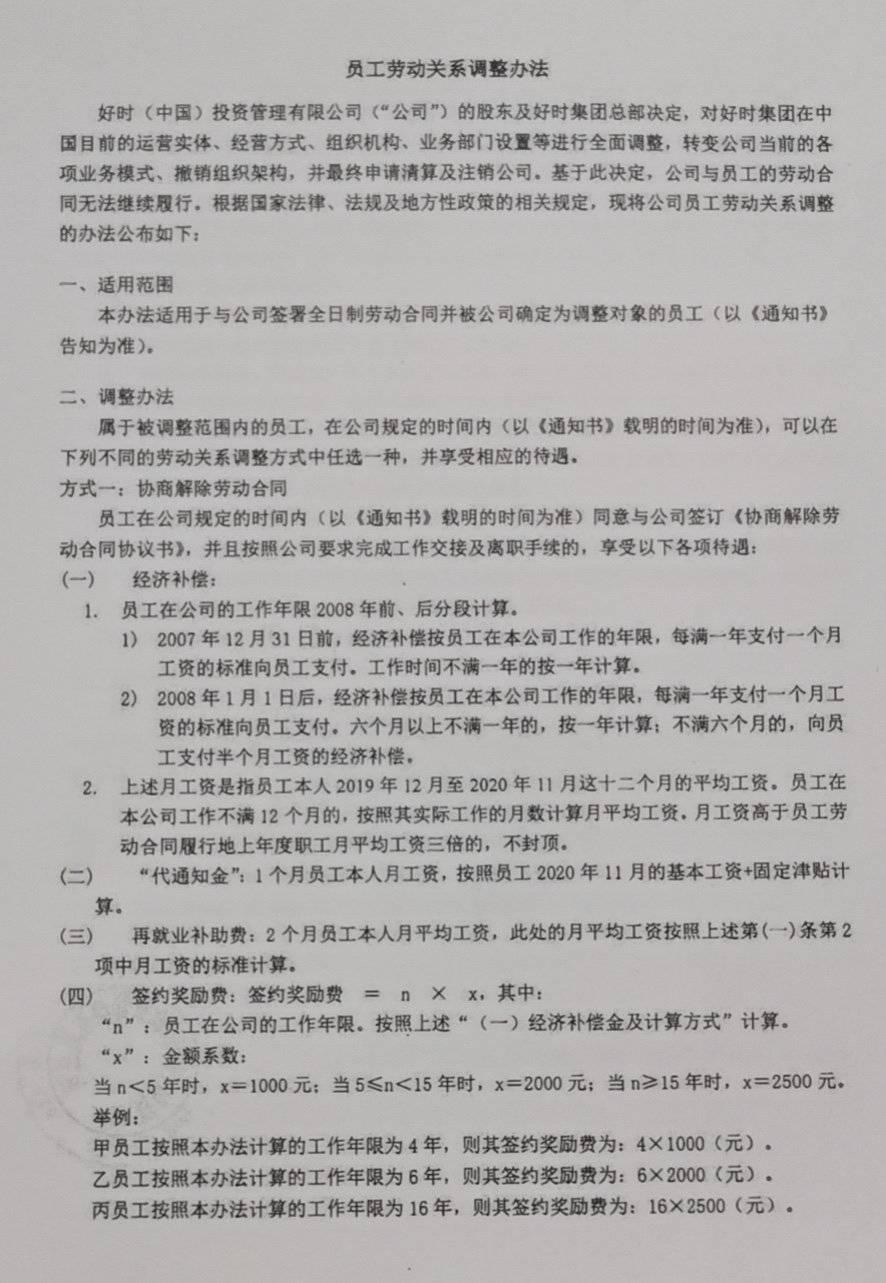
据通知书,好时(中国)投资管理有限公司的股东及好时集团总部决定,对好时集团在中国目前的运营实体、经营方式、组织机构等进行全面调整,转变业务模式,撤销组织架构,并最终清算以注销公司。基于此,将解除与她的劳动关系。
但就在与“老东家”解决离职赔付问题方面,双方陷入了僵局。
“我们也算是好时公司最早的一批老员工了,但在解决合约方面,我们拿到手的赔偿却与签约员工同工不同酬。”小李对此觉得在情感上难以接受。
据悉,好时运营团队共有两个部分。一部分是与好时签约的员工,负责经销商管理。另有一批所谓第三方人员负责卖场管理、负责陈列并与卖场沟通。据好时员工反映,涉及好时第三方工作人员约400人,而小李正是属于第三方劳务派遣员工中的一名。
据悉,好时自有员工和第三方员工的赔偿计划不同。好时自有员工的赔偿计划是N+1+2,N为工作年限,好时向员工支付N个月的工资作为赔偿。1为员工本月工资,2为员工本月平均工资的2倍。另外,还有N×X的签约奖励金,X根据工作年限分为1000元、2000元和2500元。

但与自有员工不同,第三方工作人员却只能获得N+1+1补偿。
“最后拿到手的赔偿大概相差2-3万元。”对于这样的赔偿计划,小李表示,大家都奋斗在一线,为好时付出了努力,但最后解除合约的赔偿却不一样,感觉“合法,但不合理。”
此前好时公司宣布其旗下全资子公司好时荷兰有限责任公司,与上海金丝猴食品股份有限公司签订了协议,收购上海金丝猴公司80%的股份。
小刘向记者透露,2016年,好时收购金丝猴之后,不少的员工劳动关系出现了变更。“我们的合同转向了第三方劳务派遣,后来也陆续感到福利待遇不如从前,比如体检待遇、过年过节的福利,都与正规签约员工有差别。”
与小李经历相同的还有广东好时的一名员工小刘(化名),2015年小刘入职好时,他告诉记者,作为老员工,与好时的合同签约经历了两次转签,2015年入职时签约的好时,2016年转签思麦伦,2018年从思麦伦转签到奥维思。“但当时公司承诺过,转签第三方后同工同酬,后来公司没有兑现。”小刘告诉记者。

2018年员工转签奥维思时,好时给员工的承诺书
截至目前,国内多地好时员工目前仍未在解除协议的上签字。
好时方面回应
离职赔偿方案均高于国家法规要求
近年来,好时公司在中国践行三大战略,即在线下渠道基础上开拓电商渠道,专注巧克力品类,并持续创新以迎合中国市场需求。
作为一家头部外资快消品公司,好时也曾在中国市场历经几出几进的沉浮,好时进入中国的几十年历史,也让我们一窥跨国公司进驻中国市场发展。
在过去几年,由于行业竞争加剧等原因,包括好时在内的巧克力巨头都遭遇了市场份额下滑的挑战。相关数据显示,从2015年至2018年,好时在中国巧克力零售市场的份额由8.5%下降至5.1%。
如今,好时是否真要撤离中国市场?裁员问题如何解决?
1月25日,记者联系上好时公司相关负责人。好时方面对于“撤离”中国市场的说法予以否认,好时相关负责人表示,中国是公司重要市场,好时中国依然保有运营团队,运营机构跟办公场所。
“好时包括超市在内的各个渠道的销售都在正常进行。部份商场仅涉及正常的产品调整,并不存在撤离商超一说。”对此,好时方面表示,目前正在优化在华销售通路模式,将联手本土经销售进行转型,转型成为一个更加高效、敏捷灵活的经销商网络。
对于员工离职赔偿问题,好时方面表示:“公司始终依据公司价值观行事,公平对待每一位员工, 并全程严格遵守中国政府相关法律法规和公司章程,保护员工的合法权益。包括第三方员工在内,好时提供的离职赔偿方案均高于国家法规要求。”
而对于如何看待员工不满赔偿、不签字的情况下将如何解决,好时方面表示,目前对涉及好时员工的具体事宜保密,无法提供更多细节。
律师看法
劳务派遣和正式合同有区别
宪恒律所徐伟表示,不管是正式员工还是派遣员工,都不能随意被辞退。劳务派遣员工与一般劳动者一样,如果劳动者没有过错被用人单位辞退,都是需要支付经济补偿金或赔偿金的。
劳务派遣是指由劳务派遣机构与派遣劳工订立劳动合同,把劳动者派向其他用工单位,再由其用工单位向派遣机构支付一笔服务费用的一种用工形式。“签订了劳务派遣合同,那么你实际上是与劳务派遣公司建立了劳动关系的。”徐伟提醒。
依据《劳动合同法实施条例》第19条规定情形与劳动者解除劳动关系的,其中符合《劳动合同法》46条规定的,应该支付劳动者经济补偿金,即每工作一年支付一个月本人工资,N;符合《劳动合同法》第40条,并且没有提前1个月通知劳动者的还应多支付1个月工资作为代通知金,俗称N+1;
对此,徐伟表示,好时公司的赔付方案是符合劳动法的。同时提醒各位劳动者,在签署合同时要擦亮眼睛,辨别劳务派遣和正式合同的区别,劳务派遣和正式工在福利待遇、晋升等方面确有一定差距。
他补充道:“老员工为公司付出了很多,赔付金额还没有后进入公司的员工赔付多,在个人在情感上感到难以接受,可私下与劳务公司进行调节沟通”。