来源:市场资讯
(来源:光伏头条)
光伏头条获悉,近日,隆基绿能、通威股份、晶澳科技、TCL中环、爱旭股份相继发布2025年年度业绩预告。

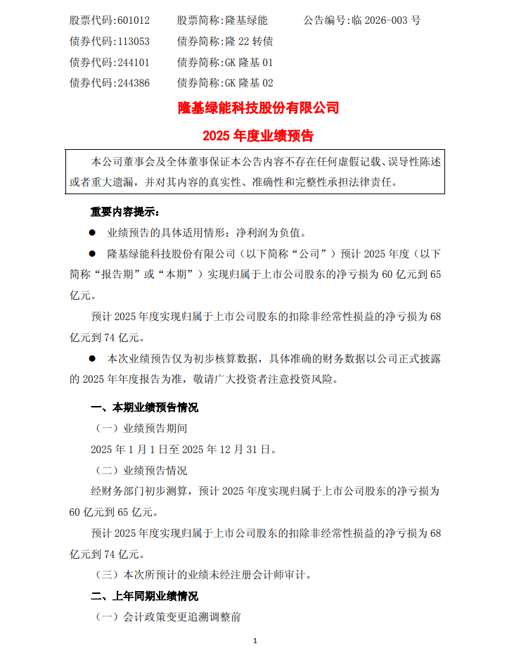
1月18日晚间,隆基绿能发布2025年度业绩预告。经财务部门初步测算,预计 2025 年度实现归属于上市公司股东的净亏损为60 亿元到 65 亿元。预计 2025 年度实现归属于上市公司股东的扣除非经常性损益的净亏损为68亿元到 74 亿元。


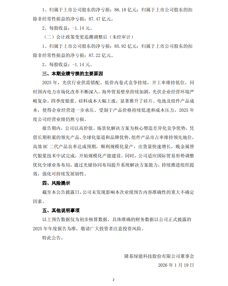
1月18日晚间,通威股份发布2025年年度业绩预告。公告显示,经财务部门初步测算,通威股份预计2025年年度实现归属于母公司所有者的净利润约为-90亿元至-100亿元。预计2025年年度实现归属于母公司所有者的扣除非经常性损益后的净利润约为-90亿元至-100亿元。

1月12日晚间,晶澳科技发布2025年度业绩预告。公告显示,2025年晶澳科技归属上市公司净利润为亏损45-48亿元,扣除非经常性损益后的净利润为亏损48-51亿元。

1月14日晚间,TCL中环发布2025年度业绩预告。公告显示,2025年TCL中环归属于上市公司股东的净利润亏损82-96亿元,较上年同期亏损98.18亿元;扣除非经常性损益后的净利润亏损86-98亿元,较上年同期亏损109亿元。

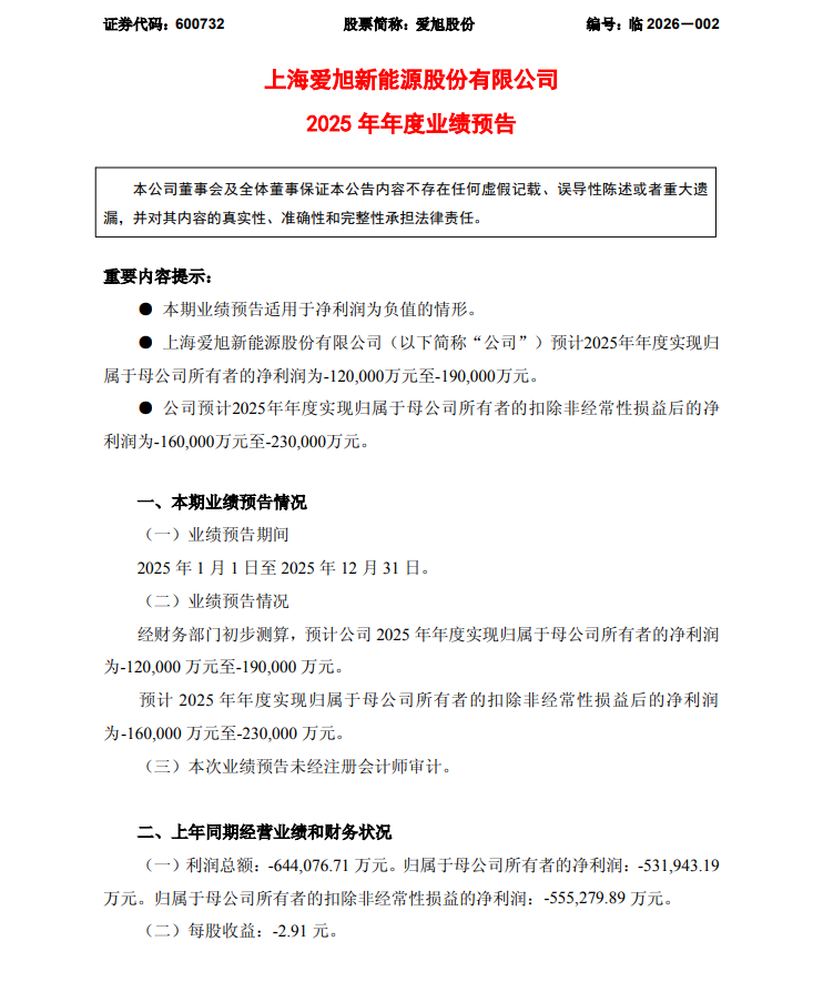
1月18日晚间,爱旭股份发布2025年度业绩预告。经财务部门初步测算,预计公司 2025 年年度实现归属于母公司所有者的净利润为-120,000 万元至-190,000 万元。预计 2025 年年度实现归属于母公司所有者的扣除非经常性损益后的净利润为-160,000 万元至-230,000 万元。

来源: