在核酸药物递送领域,脂质纳米颗粒(LNP)已成为核心递送平台,目前已有多款基于LNP的mRNA疫苗获批上市。然而,传统四组分LNP(4C-LNP)存在明显的局限性,这类LNP在体内易导致脱靶递送,特别是向肝脏富集,可能引发肝毒性风险。同时,它们在激活关键的细胞免疫应答,尤其是CD8 T细胞反应方面效力不足,限制了其在如癌症疫苗等需要强烈细胞免疫领域的应用。
2025年6月12日,北京键凯科技股份有限公司全资子公司天津键凯科技有限公司与康希诺生物子公司康希诺(上海)生物研发有限公司共同组建的研究团队在ACS Applied Materials & Interfaces期刊发表了题为“Ionizable Sterol Lipid-Based Three-Component Lipid Nanoparticles for Localized Delivery of mRNA Vaccine with Stronger Cellular Immune Responses”的文章,研究团队成功设计合成了一种基于新型离子化甾醇脂质(ISL)的三组分脂质纳米颗粒(ISL-3C-LNP)。ISL-3C-LNP在肌肉注射后 mRNA 表达严格局限于注射部位,在肝脏和脾脏等非靶器官未检测到可测量的荧光素酶活性,降低了全身性不良反应风险。在免疫原性方面,相较于4C-LNP,基于ISL-3C-LNP的mRNA疫苗在加强免疫后能激发显著更强的T细胞应答,尤其是抗原特异性 IFN-γ 和 TNF-α CD8 T细胞反应,并且安全性比4C-LNP更佳。这一创新技术为开发更安全、更有效的mRNA疫苗,尤其在那些依赖于强烈细胞免疫的治疗领域中(癌症治疗)的应用,提供了新的策略。

研究团队以ISL为核心,构建了全新的三组分LNP体系。将胆固醇与离子化脂质合成了具有独特结构的ISL,包含一个在酸性条件下可带正电的中心氮原子、与亲水基团相连的三级胺氮原子,以及源自ALC-0315的分支脂肪尾。这种设计不仅保留了离子化脂质与mRNA静电结合以及助力mRNA逃离内质体的能力,还利用了胆固醇调节膜流动性,同时减少了蛋白冠形成,有望优化LNP的药代动力学特性。
表1 ISL的化学结构

研究团队将ISL与mRNA以ISL:DOPE:DMG-PEG2K=49.25:49.25:1.5的摩尔比制备成ISL-3C-LNP。ISL-3C-LNP的流体动力学直径在60 80nm之间,mRNA包封率高达约90%。除了CS23018基的ISL-3C-LNP外,其他三种(CS23017,CS22020,CS22021)LNP的多分散指数(PDI)均低于0.2。有趣的是,ISL链长较短的LNP表现出更负的zeta电位,为后续根据应用需求定制LNP的zeta电位提供了线索。
接下来,研究团队对ISL-3C-LNP的细胞递送效率进行评估。他们将eGFP mRNA转染至Hep3B细胞,结果显示,除了CS23018基的ISL-3C-LNP外,其他三种ISL-3C-LNP均展现出与ALC-0315基的4C-LNP相当的eGFP表达水平。其中,CS22021表现尤为出色,在Hep3B细胞中的转染效率最高,与4C-LNP持平。进一步的荧光素酶报告基因实验证实,CS22021基ISL-3C-LNP在HeLa和Hep3B细胞中的转染效率与4C-LNP相当,在A549细胞中则高于4C-LNP。这种差异或许源于ISL-3C-LNP与细胞膜的独特相互作用,暗示其可能具有特定的细胞或组织靶向性。

图1 ISL-3C-LNP的理化性质和细胞转染效率
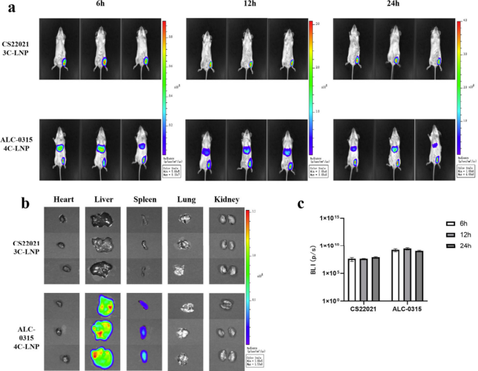
为了探究ISL-3C-LNP在体内的递送效率,研究团队通过肌肉注射将5μg的荧光素酶mRNA-LNP注入BALB/c小鼠体内,结果显示,ISL-3C-LNP在非靶向器官(如肝脏和脾脏)中几乎没有检测到荧光素酶表达,而4C-LNP在这些器官中却有着较高的转染活性;在注射部位,ISL-3C-LNP的荧光素酶表达显著低于4C-LNP。进一步的全身给药实验表明,ISL-3C-LNP在肝脏和脾脏中的荧光素酶表达水平与4C-LNP一致,但整体表达量仍低于4C-LNP。这提示ISL-3C-LNP在肌肉注射后mRNA主要局限于注射部位表达,未发生明显的全身性暴露,而全身给药后则能和4C-LNP一样在肝脾等器官翻译富集。
研究团队推测,ISL-3C-LNP中缺乏游离胆固醇可能是其独特生物分布的主要原因。游离胆固醇在蛋白冠形成和与生物膜的脂质交换中起着关键作用,这些过程直接影响着纳米颗粒在体内的吸收、分布、代谢和排泄特征。

图2 LNPs递送的mRNA表达的生物分布
研究团队进一步探索了其在小鼠模型中递送mRNA疫苗的免疫原性。他们将水痘-带状疱疹病毒(VZV)的糖蛋白E(gE)蛋白mRNA封装在CS22021基的ISL-3C-LNP中。实验中,6 8周龄的雌性BALB/c小鼠在第0天和第14天分别接受5μg的mRNA-LNP肌肉注射。结果显示,在首次免疫后,ISL-3C-LNP就能高效诱导出gE特异性IgG抗体,其反应强度比ALC-0315基的4C-LNP低,但在加强免疫后,IgG滴度显著提升,与4C-LNP诱导的水平相当。
在第28天收集小鼠脾细胞并用gE重叠肽库再刺激后,ISL-3C-LNP诱导的抗原特异性IFN-γ 和TNF-α CD8 T细胞反应显著高于4C-LNP。值得注意的是,尽管CS22021基ISL-3C-LNP在肌肉注射后的体内翻译活性较低,但这并未妨碍其激发强大的体液免疫反应。加强免疫后,其IgG滴度与ALC-0315基4C-LNP相当,CS22021基ISL-3C-LNP却诱导了更强的T细胞反应,尤其是CD8 T细胞反应。这一发现说明了ISL-3C-LNP在mRNA癌症疫苗应用中拥有巨大潜力。

图3 ISL-3C-LNP递送的VZV mRNA疫苗在体内的免疫反应
在安全性评估方面,研究团队通过CCK8实验检测CS22021基ISL-3C-LNP在HEK293T细胞中的毒性,结果显示在不同剂量下细胞存活率均超过80%,无显著毒性。在SD大鼠模型中,重复免疫实验显示,与ALC-0315基的4C-LNP组相比,CS22021组大鼠体重增长正常,未出现明显偏差。血清中IL-6水平检测结果显示,CS22021组显著低于4C-LNP组,反映出系统性炎症反应的降低,且IL-6水平随时间进一步下降。肝功能指标ALT和AST也未见明显变化,表明无明显肝毒性。注射部位的组织病理学分析显示,4C-LNP组大鼠注射部位病理变化程度更高,而CS22021组与生理盐水组相当,显示出良好的局部耐受性。

图4 CS22021基ISL-3C-LNP对SD大鼠的安全性评价
综上所述,本研究成功设计、合成并表征了一种新型ISL-3C-LNP。通过肌肉注射,ISL-3C-LNP递送的mRNA仅在注射部位表达,降低了全身不良反应。在免疫原性方面,其引发的抗原特异性IgG 抗体滴度可媲美 ALC-0315 基4C-LNP,而在T细胞反应尤其是CD8 T细胞反应方面则更胜一筹。其卓越的安全性结合诱导高水平CD8 T细胞应答的能力,使其成为开发更有效、更安全癌症mRNA疫苗的极具前景的平台。
目前,研究团队正在进行深入的机制研究,以阐明ISL-3C-LNP的作用原理,并致力于开发具有更高转染效率的新型 ISL-3C-LNP,未来这一创新技术将为mRNA疫苗的发展注入更强大的动力。
原文链接:https://doi.org/10.1021/acsami.5c04597
SINCE 2001
北京键凯科技股份有限公司
北京键凯科技股份有限公司(股票代码:688356,证券简称:键凯科技)成立于2001年,是一家常年专注于药物递送领域的高新技术企业,2020年8月26日于上交所科创板首发上市。
键凯科技是致力于医用药用聚乙二醇衍生物产业化的高新技术企业,是国内外为数不多能进行高纯度和低分散度的医用药用聚乙二醇及活性衍生物工业化生产的公司。键凯科技拥有高纯度PEG原料研制技术平台、医用药用PEG材料平台、PEG医药应用创新平台等3个核心技术平台,实现了从PEG原料、PEG衍生物到PEG修饰药物研制的全面覆盖。
目前,公司已在天津开发区西区生物医药园建成占地15000多平方米的医用药用聚乙二醇衍生物的开发及产业化基地,在辽宁省盘锦市精细化工产业园建成了高纯度医用药用聚乙二醇材料的研发与全自动生产线。目前公司及子公司天津键凯科技有限公司、辽宁键凯科技有限公司均获得高新技术企业认证,是国内外为数不多能进行高纯度和低分散度的医用药用聚乙二醇及活性衍生物工业化生产的公司,是国内规模化生产高质量医用药用聚乙二醇及其衍生物领域的先行者之一,也是主要新兴参与者。
键凯科技已支持国内7款及海外2款已获批上市的聚乙二醇修饰药物、1款疫苗类药物与国内2款及海外9款已上市的聚乙二醇医疗器械。同时,公司还支持了多家国内国际药企及医疗器械企业的近80个处于临床阶段的项目,产品覆盖600+国内外高校及科研机构。
