抹茶指数是什么?
官方公告,5月28日,MXC抹茶正式于“币币交易”的“指数交易”区推出指数产品,主流币组合、国产公链组合、2020减半组合,开通USDT交易对,可随时买卖。
主流币组合,成分为BTC、ETH、EOS、XRP、BSV、LTC、BCH、ETC; 2020减半组合,成分为BTC、BCH、BSV、ETH、DASH、ZEC; 国产公链组合,成分为TRX、NEO、BTM、QTUM、VET、ONT。

MXC抹茶指数产品类似传统金融基金产品。以传统市场华夏消费ETF(510630)为例,该基金跟踪标的为上证主要消费行业指数,成分股包括海天味业、伊利股份、贵州茅台、永辉超市等40支股票,其中海天味业占比16.36%、伊利股份占比13.53%、贵州茅台占比13.37%、永辉超市占比6.54%。
一旦快消行业有了板块轮动效应,或者政策利好,这40支主流快消行业股票,会多支启动行情,这样投资者就避免了踏空行情,节省了选股的时间和精力。

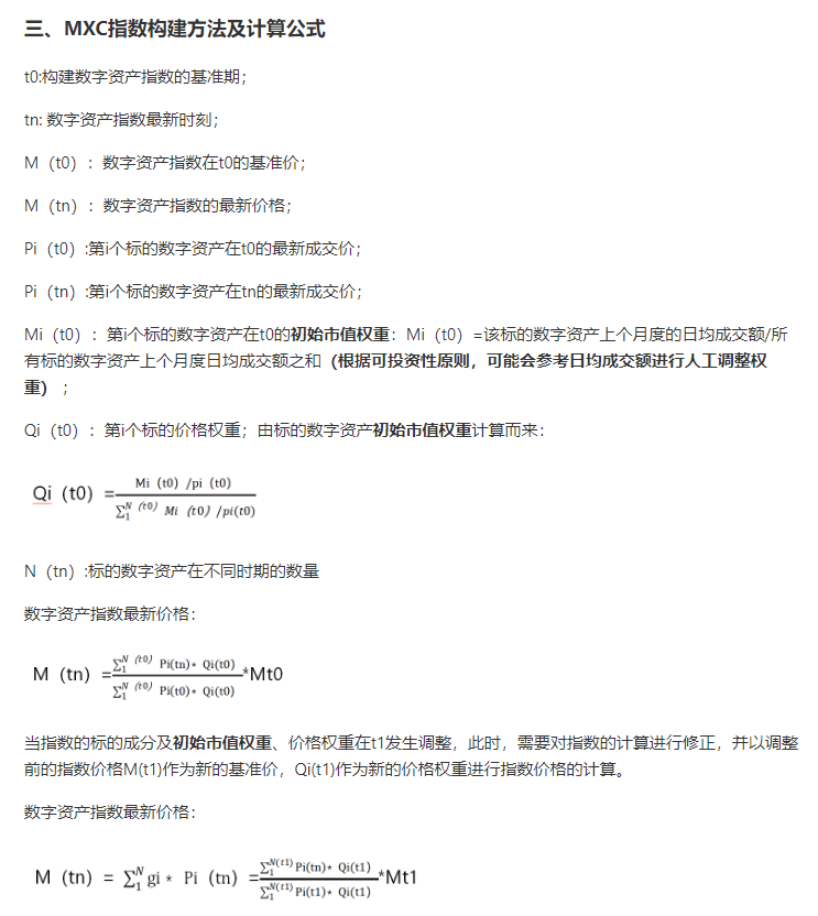
而MXC抹茶指数产品价格,由成分标的的价格及市值权重决定,计算公式如下图所示:

此外,自发行日起,每隔30天,MXC抹茶将对标的成分及权重进行调整。每个标的在该指数所占权重,将根据该标的上月日均交易额占比进行分配。
为什么要交易抹茶指数?
为什么要买指数?因为个股的行情很难把握,指数产品可以更好地把握行情。
在加密货币领域,BTC行情可以作为大盘行情来看待,很少会有加密资产能够走出独立行情。BTC在2018年12月到2019年6月之间,从3000美元一路拉升至14000美元附近,涨幅近4.4倍。请问你的资产在这期间有翻4.4倍么?
同样的,BTC在今年3月13日到五一前后,涨幅也有2.5倍以上,请问你的资产在这期间有翻2.5倍么?
这其实是绝大多数投资者遇到的问题——个人收益在单边行情中跑不赢大盘。至于原因,除了拿不住之外,还有一个很重要的原因是单个币种选择的问题。
讲得通俗一点,别的币种都在涨,就你买的那个不涨。等你拿了好久,终于心灰意冷,下定决心卖掉它换成别的币种之后,之前你买的币开始涨了,你买入的那些反而开始横盘或者下跌了。
1984年起,纳斯达克开启长达16年的牛市,但与此同时,纳斯达克每年有8%的公司退市。不少人不但没能吃到这波长达16年的牛市,反而在牛市里在遭遇庄家洗盘时,受到损失。
反观MXC抹茶指数产品,如上文所述的主流币组合,可以简单看成是BTC、ETH、EOS、XRP、BSV、LTC、BCH、ETC价格的集合。只要购入主流币组合,就相当于购入了以上这些主流币。
在单边行情里,只要其中任一一个币启动,你都有收益。同样地,2020减半指数和国产公链指数也是相同道理。
这也是指数产品受到欢迎的原因,可以帮助投资者不踏空行情。
此外,由于指数产品是多个币种的集合,所以涨幅和跌幅较为平缓,相较单个币种的震荡程度没有那么剧烈,也受到了不少投资者的欢迎。
综上,MXC抹茶指数产品主流币组合、国产公链组合、2020减半组合,用户可以随时买卖,在“币币交易”区的“指数交易”内可购买。
相比于单个币种的投资,指数产品是一揽子币种的集合,可以有效的防止投资者踏空单个币种的行情,只要这个指数产品集合内的任意币种出现行情,投资者都可以获利。
此外,相比于单个币种的振幅,指数产品振幅更小、更平滑,适合投资。

本文经「原本」原创认证,作者鸵鸟区块链,访问yuanben.io查询【4SCC9J1C】获取授权信息。