(来源:IT之家)
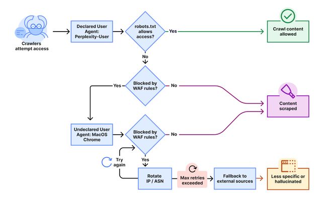
IT之家 8 月 5 日消息,当地时间周一,Cloudflare 发布了一份报告,指控 AI 初创公司 Perplexity 在网站已明确标注禁止 AI 抓取的情况下仍进行抓取,并通过改变身份标识规避拦截规则。

报告显示,Perplexity 忽略网站 robots.txt 文件(用于告知搜索引擎和 AI 公司哪些页面可供索引)及针对其已知爬虫的拦截规则,调整 UA 和 ASN 信息,通过更换身份和网络地址等手段绕过屏蔽并抓取大量内容。

Cloudflare 称,他们通过“机器学习与网络信号相结合”的方式,识别出了 Perplexity 爬虫的特征,其行为涉及“数万个域名,每天数百万次请求”。
针对指控,Perplexity 发言人 Jesse Dwyer 表示:Cloudflare 的博文是“销售噱头”,并表示文中截图“显示没有内容被访问”。在后续邮件中,Dwy