Annaly资管

22.85
-0.13
-0.57%
NLY
 23.17 23.09 795.59万股总市值 161.54亿
 22.81 1.13% 1.82亿市盈TTM 7.97
分时
5日
日K
周K
月K
季K
年K
  • MA
  • BOLL
  • 成交量
  • MACD
  • KDJ
  • RSI
  • WR
  • BIAS
  • CCI
  • PSY
用户头像
cherootf
01-31 16:02  
$Annaly资管(NLY)$ 报表还蛮清楚的,赚点零花钱是可以的。

图片

图片

图片

图片

图片

图片

1
用户头像
Annaly资管(NLY)
2025-12-23 05:15  
$Annaly资管(NLY)$ 424B5 Prospectus [Rule 424(b)(5)] Accession Number: 0001193125-25-328718  Act: 33  Size: 791 KB 网页链接
用户头像
Annaly资管(NLY)
02-04 09:05  
$Annaly资管(NLY)$ 4 Statement of changes in beneficial ownership of securities Accession Number: 0001688537-26-000003  Size: 526 KB 网页链接
用户头像
维诺格拉多夫
02-04 16:42  
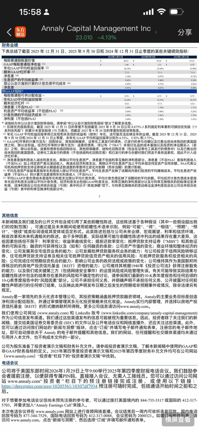
安纳利资本管理(NLY)超越第四季度华尔街预期,得益于市场波动降低与精明资本分配。CEO大卫·芬克尔斯坦确认,所有三大业务均取得强劲回报,尤其在机构抵押贷款支持证券与住宅信贷领域。股价从预盈前的24.25美元跌至22.83美元。分析师聚焦资本分配趋势、GSE政策影响及原生活动。
分析师密切关...
用户头像
Annaly资管(NLY)
2025-12-30 05:25  
$Annaly资管(NLY)$ 8-K Current report, items 5.02, 7.01, and 9.01 Accession Number: 0001193125-25-335363  Act: 34  Size: 236 KB 网页链接
用户头像
Annaly资管(NLY)
01-29 05:25  
$Annaly资管(NLY)$ 8-K Current report, items 2.02 and 9.01 Accession Number: 0001043219-26-000007  Act: 34  Size: 1 MB 网页链接
用户头像
Annaly资管(NLY)
02-04 09:05  
$Annaly资管(NLY)$ 4 Statement of changes in beneficial ownership of securities Accession Number: 0001631803-26-000002  Size: 527 KB 网页链接
用户头像
Annaly资管(NLY)
01-29 05:35  
$Annaly资管(NLY)$ 8-K Current report, items 7.01 and 9.01 Accession Number: 0001043219-26-000009  Act: 34  Size: 8 MB 网页链接
用户头像
Annaly资管(NLY)
02-04 09:05  
$Annaly资管(NLY)$ 4 Statement of changes in beneficial ownership of securities Accession Number: 0001796495-26-000002  Size: 519 KB 网页链接
用户头像
Annaly资管(NLY)
2025-11-15 01:25  
$Annaly资管(NLY)$ SCHEDULE 13G/A [Amend] Statement of Beneficial Ownership by Certain Investors Accession Number: 0000080255-25-000794  Act: 34  Size: 7 KB 网页链接
用户头像
Annaly资管(NLY)
2025-12-23 05:15  
$Annaly资管(NLY)$ 8-K Current report, items 1.01 and 9.01 Accession Number: 0001193125-25-328728  Act: 34  Size: 3 MB 网页链接
用户头像
Annaly资管(NLY)
01-29 05:25  
$Annaly资管(NLY)$ 8-K Current report, items 8.01 and 9.01 Accession Number: 0001043219-26-000008  Act: 34  Size: 7 MB 网页链接