黑龙江如新保险代理有限公司被罚22.5万元:财务数据不真实等

用户头像
如新集团(NUS)
   

原标题:黑龙江如新保险代理有限公司被罚22.5万元:财务数据不真实等

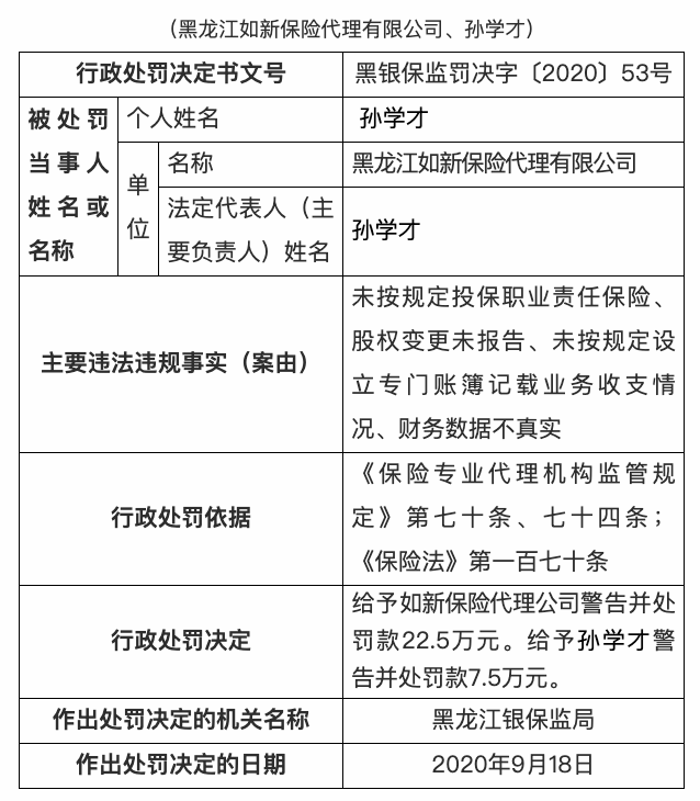
9月27日,黑龙江银保监局公布的行政处罚信息公开表显示,因未按规定投保职业责任保险、股权变更未报告、未按规定设立专门账簿记载业务收支情况、财务数据不真实,黑龙江银保监局给予如新保险代理公司警告并处罚款22.5万元。给予孙学才警告并处罚款7.5万元。

empty

来源:新浪财经

为提升阅读体验,雪球对本页面进行了排版优化

风险提示:用户发表的所有文章仅代表个人观点,与雪球的立场无关。投资决策需建立在独立思考之上。