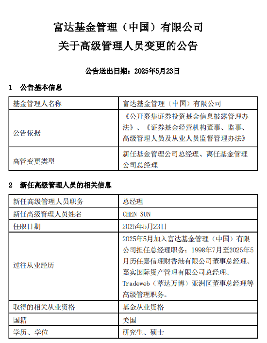
5月23日,富达基金公告,孙晨出任富达基金总经理,黄小薏因工作调整不再代任总经理。
孙晨于1998年7月至2025年5月历任嘉信理财香港有限公司董事总经理、嘉实国际资产管理有限公司总经理、Tradeweb(萃达万博)亚洲区董事总经理等高级管理职务。

孙晨表示:“很高兴加入富达,相信富达在中国的业务有广阔发展空间。这让我们有机会在支持中国经济发展的同时,为中国投资者提供多种资产管理解决方案。”
富达基金管理(中国)有限公司于2021年05月27日成立,并于2022年12月9日正式获批开展公开募集证券投资基金管理、基金销售、私募资产管理业务。公司由富达亚洲控股私人有限公司100%控股,富达亚洲控股私人有限公司是富达国际全资控股的公司。

截止目前,富达基金管理规模52亿元,基金数量9只。

责任编辑:常福强