转自:中国能源报
杨佐斌辞去华能澜沧江水电股份有限公司(以下简称“华能水电”)副总经理等职务。
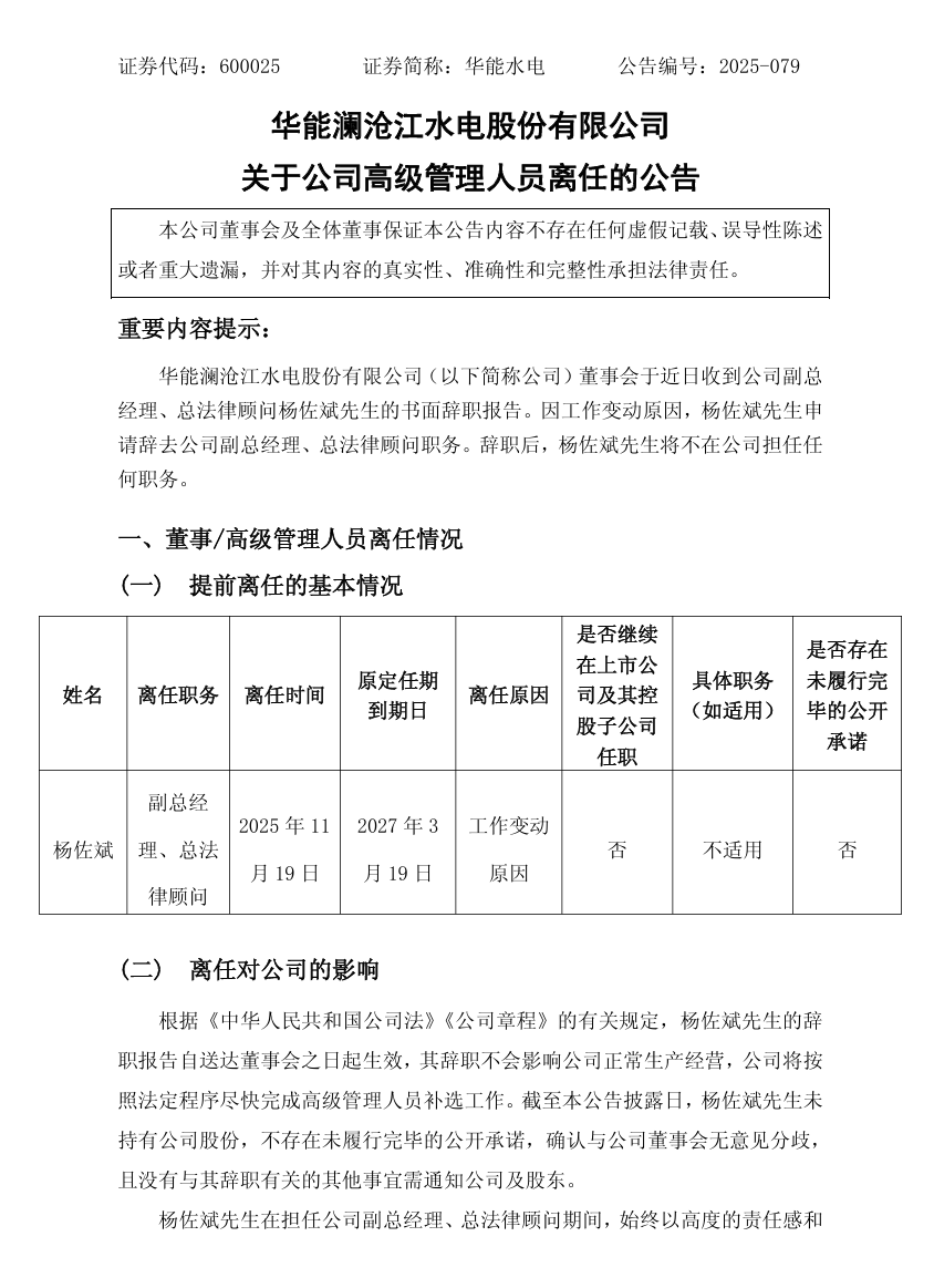
11月18日,华能水电发布公告称,公司董事会于近日收到公司副总经理、总法律顾问杨佐斌先生的书面辞职报告。因工作变动原因,杨佐斌先生申请辞去公司副总经理、总法律顾问职务。辞职后,杨佐斌先生将不在公司担任任何职务。


公司官网信息显示,华能水电是由中国华能集团有限公司控股和管理的大型流域水电企业,是培育云南水电支柱产业和实施“西电东送”“云电外送”的核心企业和龙头企业。公司初建于1999年6月,作为华能集团水电业务最终整合的唯一平台,于2017年12月15日在上海证券交易所上市。公司清洁能源装机超3100万千瓦,年发电量连续6年突破千亿千瓦时,资产规模超2000亿元。
来源:上海证券交易所网站、华能澜沧江水电股份有限公司