2025年四川省水力发电行业发展:水能资源丰富,业务规模位居中国前列

用户头像
华能水电(SH600025)
   

转自:前瞻产业研究院

行业主要上市公司:长江电力(600900)、华能水电(600025)、湖南发展(000722)、闽东电力(000993)、黔源电力(002039)、三峡水利(600116)、桂冠电力(600236)、桂东电力(600310)、西昌电力(600505)、郴电国际(600969)、湖北能源(000883)等

本文核心数据:四川省水能资源情况、四川省水电流域开发、四川省水力发电项目情况、四川水力发电企业数量、四川省水力发电企业经营状况

——四川省水能资源情况:水能资源丰富

四川水资源以河川径流最为丰富,境内共有大小河流近1400条,号称“千河之省”。境内遍布湖泊冰川,有湖泊1000多个、冰川约200余条,还有一定面积的沼泽,多分布于川西北和川西南,湖泊总蓄水量约15亿立方米,加上沼泽蓄水量,共约35亿立方米。

根据水利部发布的《2024年中国水资源公报》,从水资源总量来看,2017-2024年四川水资源总量呈现波动变化的趋势,2024年四川水资源总量达到2434.24亿m3,同比增长12.3%。

empty

——四川省水电流域开发:集中在五大流域开发

四川地处长江上游,有大小河流近1400条,水电资源技术可开发量约1.48亿千瓦,占全国总量的21.2%,是“西电东送”的重要送出端。截至2024年12月底,四川省已建水电装机容量9770万千瓦,居全国第一。从流域开发情况来看,四川省水电流域主要开发在大渡河、雅砻江、金沙江、岷江、嘉陵江等流域。

empty

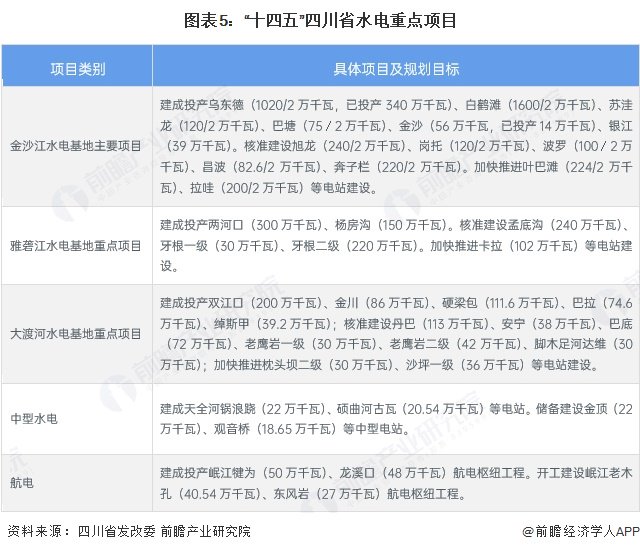
——四川省水电重点项目:持续推进项目建设

四川省作为全国最大的水电基地,水电装机超过9000万千瓦,占总装机的8成左右,是省内最大用电负荷的1.5倍。根据四川省政府公布的资料,2025年四川省重点项目中涉及26个水电相关项目,其中包括7个新开工项目和19个续建项目。

empty
empty

《四川省“十四五”电力发展规划》中提到,要在加强生态环境保护和做好移民安置的前提下,重点推进金沙江、雅砻江、大渡河“三江”水电基地建设,巩固水电为主体的可再生能源体系。着力优化水电结构,优先建设季以上调节能力水库电站,统筹推进流域综合管理,发挥水电站在防洪、蓄水保供、水生态保护等方面综合作用。建成白鹤滩、苏洼龙、两河口、杨房沟、双江口、硬梁包等水电站,继续推进叶巴滩、拉哇、卡拉等电站建设,开工建设旭龙、岗托、奔子栏、孟底沟、牙根二级、丹巴等水电站。

《规划》提出,“十四五”期间核准建设规模约1200万千瓦,新增投产水电装机规模2400万千瓦左右。统筹好水电自用与外送,积极争取国家支持适当增加特高压直流外送大型水电电源枯期留存四川电量;充分发挥川西水风光互补特性,通过实现四川跨区外送通道“水风光一体化”,增加新能源外送置换出部分水电留川使用;放眼“十五五”及后续,积极推动通过特高压直流将藏电引入四川,接续已有跨区直流进行转送,进一步提升四川优质水电纳入本省就近就地消纳比例。

empty

——四川省水电装机规模:2025年9月四川省水电装机容量历史性突破1亿千瓦

根据中电联披露的数据,2017-2024年四川省水力发电装机规模呈现增长趋势,其中2021年增长明显,2021年,众多大型水电站进入投产关键期,例如6月金沙江乌东德水电站全部机组投产发电,白鹤滩水电站首批机组在同月28日开始发电,6月30日杨房沟水电站首台机组并网,9月雅砻江两河口水电站也建成发电,这一批大型水电项目集中落地,使当年新增装机量大幅攀升。2024年四川省水力发电装机规模为9770万千瓦。截至2025年9月,四川省水电装机容量历史性突破1亿千瓦。

empty

四川省是我国水电的发电大省,国投电力长江电力等均有在四川省布局。国投电力公司持股52%的雅砻江水电是雅砻江流域唯一水电开发主体,具有合理开发及统一调度等突出优势。雅砻江流域水量丰沛、落差集中、水电淹没损失小,规模优势突出,梯级补偿效益显著,兼具消纳和移民优势,经济技术指标优越,运营效率突出。从企业装机规模来看,2024年,以国投电力、国电电力为例,分别在四川省内水力发电929亿千瓦时、488亿千瓦时和152亿千瓦时。

empty

更多本行业研究分析详见前瞻产业研究院《中国水力发电行业市场前瞻与投资战略规划分析报告》

同时前瞻产业研究院还提供产业新赛道研究、投资可行性研究、产业规划、园区规划、产业招商、产业图谱、产业大数据、智慧招商系统、行业地位证明、IPO咨询/募投可研、专精特新小巨人申报、十五五规划等解决方案。如需转载引用本篇文章内容,请注明资料来源(前瞻产业研究院)。

更多深度行业分析尽在【前瞻经济学人APP】,还可以与500+经济学家/资深行业研究员交流互动。更多企业数据、企业资讯、企业发展情况尽在【企查猫APP】,性价比最高功能最全的企业查询平台。

来源:新浪财经

为提升阅读体验,雪球对本页面进行了排版优化

风险提示:用户发表的所有文章仅代表个人观点,与雪球的立场无关。投资决策需建立在独立思考之上。