
9月19日,上海建工(600170.SH)开盘后迅速下挫,9点32分便触及跌停板,最终以3.49元封死跌停,跌幅达10.05%,早盘主力净流出6.6亿元。
而就在前一天,上海建工刚刚实现5连板,股价站上3.88元/股,创下2015年11月以来的新高。广州路上众多股民纷纷替82岁的周爷叔欢呼,庆祝爷叔坚守十年终于解套。
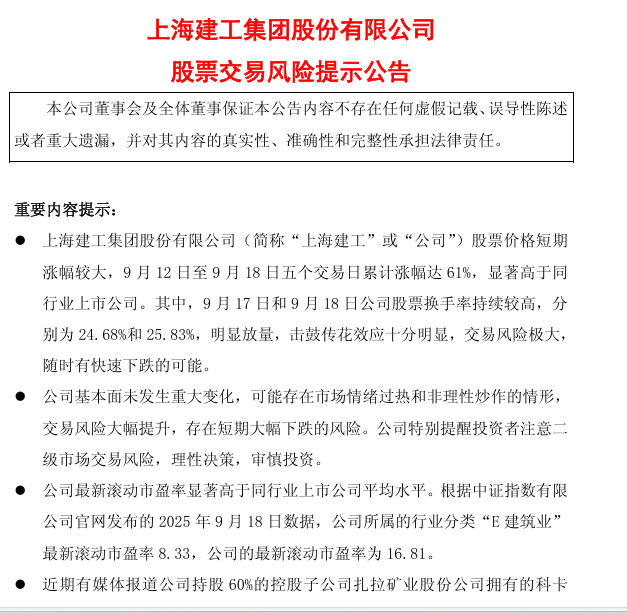
值得注意的是,9月18日晚间,上海建工发布股票交易风险提示公告称,公司股票价格短期涨幅较大,9月12日至9月18日五个交易日累计涨幅达61%,显著高于同行业上市公司。其中,9月17日和9月18日,公司股票换手率持续较高,分别为24.68%和25.83%,明显放量,击鼓传花效应十分明显,交易风险极大,随时有快速下跌的可能。

此前收获“五连板”
这位被网友称为“建工爷叔”的老股民,2013年以6元/股的价格,重仓50万元买入上海建工。2015年,牛市的浪潮汹涌而来,上海建工一路飙升至17元 。然而,或许是对公司前景过度乐观,又或许是期待着更高的收益,“建工爷叔”并未抛售。孰料,随后股市急转直下,该股大跌并“腰斩”至7.53元,此后便陷入了漫长的阴跌。
面对股价的持续下跌,“建工爷叔”没有选择放弃,而是开启了每月补仓之路。他每月从退休金中挤出3000元,包括分红的钱、补发工资的钱都被拿来补仓,硬生生将成本从6元/股降至3.8元/股附近。
2025年9月,市场突然疯传上海建工名下金矿储量增加,股价从9月12日起开启“旱地拔葱”模式,连续拉出2个涨停板。上海建工很快澄清,9月15日晚间表示网传金矿储量增加的消息为2020年8月的公告,为前期已披露信息,不属于近期信息,并且表示黄金销售业务占历年整体营收比例均不超过0.5%。
尽管如此,市场热情并未被浇灭,上海建工股价9月16日继续涨停,到18日已经五连板,报3.88元/股,总市值345亿元。9月17日、18日,上海建工换手率高达24.68%、25.83%,这意味着每天有近四分之一的筹码在股东间交换,是典型的“击鼓传花”,“建工爷叔”也终于在网友“一人一手助爷叔解套”的接力热潮下,成功回本。
然而,刚刚触及“建工爷叔”持仓成本线,上海建工在9月19日开盘不久后,迅速被砸盘封死跌停。资金面更是早有预兆,18日五连板当天,主力资金净流出4.84亿元,到9月19日跌停时,主力净流出超6亿元。
网传“建工爷叔”在此前几个涨停板期间已经卖了大部份持仓,网友调侃,一位“爷叔”解套了,又有千千万新“爷叔”被套了。
上半年营利双降
2025年上半年,上海建工业总营收1050亿元,同比下滑28.04%,净利润7.1元,同比下降14.07%,传统建筑承包业务收入同比大幅下滑30%,建筑工业收入同比下滑12.5%,唯一增长的黄金销售业务,收入才4.03亿元,贡献的毛利1.46亿元,只占总毛利的1.68%。
报告期内,上海建工实现营业收入1,050.42亿元,实现归母净利润7.10亿元,二季度收窄经济指标降幅,实现效益转正。建筑施工事业群完成新签合同额979.58亿元,设计咨询事业群完成新签合同额73.26亿元,建材工业事业群完成新签合同额133.69亿元,房产开发事业群完成新签合同额69.59亿元,城市建设投资事业群完成新签合同额12.70亿元。
资产规模方面,截至报告期末,公司总资产3565.94亿元,较年初下降7.83%;归属于上市公司股东的所有者权益458.91亿元,微降0.37%。加权平均净资产收益率1.39%,较去年同期下降0.43个百分点。
关于扣非净利润巨降近七成的原因,上海建工称,报告期,行业需求变动,公司营收下降,毛利同比减少。地产和投资业务不及预期,影响整体盈利能力。
上海建工还在公告中表示,2025年上半年,上海建工全力以赴拼市场、拼经济,逆风前行,持之以恒抓改革、抓创新,转型发展,积极应对行业形势之变、市场之变。