IT之家 11 月 26 日消息,北汽蓝谷(600733)发布公告称,公司于 2025 年 11 月 24 日收到中国证券监督管理委员会出具的《关于同意北汽蓝谷新能源科技股份有限公司向特定对象发行股票注册的批复》,同意公司向特定对象发行股票的注册申请。
IT之家查询上交所披露信息,该笔申请已于 11 月 20 日注册生效,融资金额达 60 亿元。

根据北汽蓝谷再融资招股书,公司拟向特定对象发行股票,募集资金总额不超过 60 亿元,将用于新能源车型开发项目以及 AI 智能化平台及智驾电动化系统开发项目。
本次股票发行对象为包括公司控股股东北汽集团、北汽集团控制的关联方福田汽车(600166)在内的不超过 35 名符合中国证监会规定条件的特定对象。其中,北汽集团拟认购金额不超过 50,000.00 万元;福田汽车拟认购金额不超过 25 亿元。
本次发行的发行数量不超过本次发行前公司总股本的 30%,即不超过 1,672,050,950 股(含本数),且本次发行股票募集资金不超过人民币 60 亿元(含本数),具体以经中国证监会注册同意的发行方案为准。在前述范围内,最终发行规模、发行股数由公司董事会及其授权人士根据公司股东大会的授权、中国证监会相关规定及发行时的实际情况,与本次发行的保荐机构(主承销商)协商确定。
报告期内,发行人全力打造享界、极狐和 BEIJING 三大品牌。
其中,享界品牌是公司旗下全新高端品牌,车型由发行人与华为联合打造,在售车型有:享界 S9(纯电版、增程版)。
极狐品牌是发行人聚合全球优质资源打造的中高端智能新能源汽车品牌,在售车型有:纯电 SUV 阿尔法 T5、纯电轿跑 S5、纯电 SUV 阿尔法 T6、纯电轿车阿尔法 S6、纯电 MPV 考拉和考拉 S。
BEIJING 品牌是发行人基于北汽集团六十年造车经验打造的经济智能新能源汽车品牌,在售车型有:EU5 和 EU5 PLUS 车型。
公司 2024 年实现销量 11.10 万辆,同比增长 21.93%,其中极狐品牌 2024 年实现销量 7.82 万辆,2024 年 8 月至 12 月连续 5 个月销量突破万台;2025 年上半年极狐品牌销量超过 5 万辆。报告期内,公司产销量持续提高,受益于此,2025 年 1-6 月产能利用率由 2024 年的 67.27% 进一步提高至 100.75%。
截至报告期末,公司产能已集中至镇江麦格纳智能制造基地(设计产能 15 万辆 / 年)和北京享界超级工厂(设计产能 12 万辆 / 年),分别生产极狐和享界品牌车型,公司产能能够满足新上市车型的产能需求;本次募投项目不新增产能,但新车型的开发,有助于进一步拓展公司产品谱系,是实现“三年跃升战略”下产销量提升目标的重要手段。
享界品牌以鸿蒙智行渠道为基础,通过多渠道拓展市场覆盖范围,实现业务快速增长。极狐品牌快速扩张渠道,实现三线及以上城市全覆盖,同时不断强化新媒体营销,建立大众化传播媒体矩阵。具体展开来说,公司 2025 年计划将极狐一级门店总数增加至 450 家,实现三线及以上城市全覆盖。此外,加大投入新媒体营销,提升新媒体营销线索获取,建立大众化传播媒体矩阵。强化抖音矩阵,培育厂端号、强化城市号、拉升终端号,同时拓展小红书、视频号等全平台矩阵,全面提升零售占比。
新能源车型开发项目:
新能源车型开发项目投资总额为 742,545.00 万元,开发目标包括极狐品牌、享界品牌的多品种和多场景的新能源轿车、SUV、MPV 等车型开发。项目完成后,公司的新能源车辆产品品种将更加丰富,品牌认知度、销量和市场份额也将持续显著提升。
AI 智能化平台及智驾电动化系统开发项目:
AI 智能化平台及智驾电动化系统开发项目投资总额为 137,182.00 万元,开发目标主要包括:基于 AI 技术和大模型,开发场景化智能座舱软硬件平台;以算力、算法和大数据为驱动,开发面向高阶智驾同时向下兼容的电子电器架构平台、软件平台和硬件平台,打造涵盖低、中、高各种级别的全阶智驾平台;以实现全阶智驾为目标的纯电动电驱系统和增程式电驱系统开发,搭载公司全系车型,满足全域多场景产品需求。
本项目拟开发“双平台融合架构”(AI 智能化平台 + 智驾电动化平台),通过车云协同架构实现全域智能化。
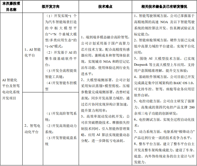
1、AI 智能化平台
(1)开发实现“1 个为汽车智能场景打造的中枢大模型平台”+“N 个垂域大模型 / 多类应用生态”的“1+N”模式。
面向用户跨场景复杂需求统筹、智能闲聊等场景,凭借高效算法解析用户指令,实现精准意图理解,成为用户需求精准触达的核心引擎,整合泛场景能力,基于用户行为数据预判场景需求进行主动推荐,并生成拟人化交互,即时响应实用问答,生成个性化情景模式。通过打通更多垂类模型和接入更多生态应用,结合广泛的数据学习和深度理解、用户具体场景和需求,车辆可以提供全方位、全场景智能服务。研发成果将部署应用于公司全系车型,并将不断丰富接入垂类模型、生态应用数量。
(2)开发基于 AI 的整车级基础软件平台
建立操作系统内核适配和性能优化能力,支持操作系统的定制、裁剪和优化;完成车载容器、微服务、整车服务治理等功能开发,支撑中央集中架构的整车 SOA(面向服务架构)。研发成果将部署应用于公司后续新车型。
(3)开发全流程提效智能工具链
开发全流程提效智能工具链,实现数据 100% 线上流转,提升代码智能生成、测试自动化执行比例,提升研发效率和质量。AI 辅助开发:需求建模智能体自动生成代码任务;虚拟控制器仿真集成测试,满足源代码到验证完成的快发布需求;提升极限工况、动态仿真、压力自动化测试、专项场景等测试能力,提升覆盖度。研发成果将部署应用于公司全系车型开发。
(4)开发智能车控模型
利用云端用户车辆数据,基于电池健康状态、驾驶行为预测、用户充电行为预测等场景预训练时序大模型,能够实现整车健康度 / 老化、用户行为模式等多时序类场景通用预测;在能量管理、状态估算、扭矩矢量控制等多方面提供智能控制技术支撑,完成车端控制技术跨代创新,在有限的车端算力约束下,融合车端多域控制策略,设计出轻量化的车端智能控制策略。研发成果将部署应用于公司全系车型。
2、智驾电动化平台
(1)开发高阶智驾系统
完成基于国产高算力芯片的城市 NOA(领航辅助驾驶)平台开发,建立数据驱动的智能驾驶闭环系统开发能力,实现城市 NOA 和跨层记忆泊车功能,研发成果将应用于后续新车型。预研开发 L4 无人驾驶车辆,实现全自动驾驶,研发成果将应用于 Robotaxi 车型。
(2)开发高效能动力系统
开发新一代热效率混动发动机,围绕效率提升开展升级迭代,DHT(混合动力驱动)驱动电机和增程器的工况效率将得到提升。研发成果将部署应用于公司后续所有增程车型。
(3)开发智能底盘系统
重点开发和提升线控制动、线控转向、智能悬架技术能力,实现横向、纵向和垂向三向智能运动协调控制,提升制动、转弯稳定性和驾乘舒适性,开发特色功能等。研发成果将应用于后续新车型。

本次募投项目的具体投向:
本次募集资金将用于新能源车型开发项目和 AI 智能化平台及智驾电动化系统开发项目。
其中,新能源车型开发项目研发目标包括极狐品牌、享界品牌的多品种和多场景的新能源轿车、SUV、MPV 等车型开发;具体研发内容包括:
(1)设计开发,涵盖造型设计、工程性能设计、样车结构对标、样车性能对标等,进行底盘布置、电机布置、电池布置、发动机布置、控制器布置、仪表盘布置等总布置图设计;
(2)三电、动力总成、车身、零部件开发,根据前期设计性能,进行电池、电机、电控、发动机的组合装配、测试及上下车身、内外饰、零部件的开发;
(3)模具、夹具、检具设计制作,根据性能和工艺要求,开发批量化生产所需要的模具、夹具、检具等;
(4)样车试制与试验,主要包括试装样车以及进行相关性能测试。
AI 智能化平台及智驾电动化系统开发项目研发内容和研发目标主要包括:
基于 AI 技术和大模型,开发场景化智能座舱软硬件平台;以算力、算法和大数据为驱动,开发面向高阶智驾同时向下兼容的电子电器架构平台、软件平台和硬件平台,打造涵盖低、中、高各种级别的全阶智驾平台;以实现全阶智驾为目标的纯电动电驱系统和增程式电驱系统开发,搭载公司全系车型,满足全域多场景产品需求。