9月5日,华银电力(600744)发布关于股东减持计划的公告。
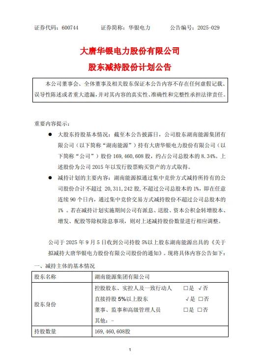
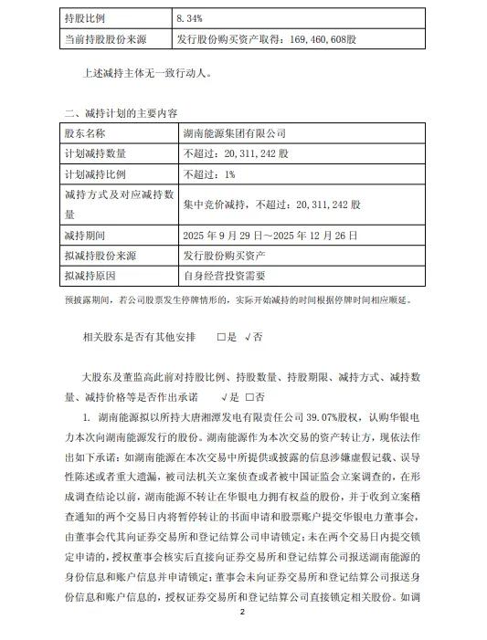
大股东持股基本情况:截至本公告披露日,公司股东湖南能源集团有限公司(以下简称“湖南能源”)持有大唐华银电力股份有限公司(以下简称“公司”)股份169,460,608股,约占公司总股本的8.34%。上述股份为公司2015年以发行股票购买资产的方式取得。
减持计划的主要内容:湖南能源拟通过集中竞价方式减持所持有的公司股份合计不超过20,311,242股,不超过公司总股本的1%,即在任意连续90个日内,通过集中竞价交易方式减持股份不超过公司总股本的1%。若在减持计划实施期间公司有派息、送股、资本公积金转增股本、增发、配股等除权除息事项,则对上述减持股份数量进行相应调整。


