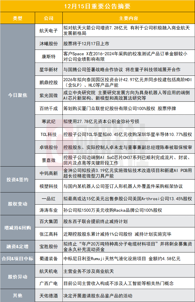
来源:财联社

今日聚焦
【航天电子:拟对航天火箭公司增资7.28亿元 有利于公司积极融入商业航天发展新格局】
航天电子(600879.SH)公告称,公司拟以现金方式对控股子公司航天长征火箭技术有限公司(下称“航天火箭公司”)增资7.28亿元(其中1.28亿元为2017年再融资项目“天地一体化测控通信系统及产品应用项目”投入的募集资金),航天火箭公司其他股东拟同比例增资,增资完成后,航天火箭公司股权结构和持股比例均保持不变,仍为公司控股子公司。航天火箭公司的航天电子信息业务主要为测控系统、空间网络信息系统等领域,涉及地面测控设备、数据链、激光终端等产品种类。预计“十五五”期间航天火箭公司产品在航天相关产业领域持续保持旺盛需求,目前产能与未来市场需求不相匹配,本次增资部分资金将用于提升航天火箭公司航天电子信息相关业务的批产能力,有利于支撑航天火箭公司承担航天装备高质量建设任务。近年来,航天火箭公司利用相关技术优势开展了“天地一体”通信网络建设及天地一体化综合电子信息系统解决方案,可以为商业航天领域提供相关产品及配套技术支持、数据服务等,可覆盖多场景化应用需求。本次增资将有利于航天火箭公司加强商业航天产业链布局,实现产品快速迭代、研产模式转型升级、数智化能力提升,有利于公司积极融入商业航天发展新格局。
【沐曦股份:股票将于12月17日上市】
沐曦股份公告,公司股票将于2025年12月17日在上海证券交易所科创板上市。根据《上海证券交易所科创板上市公司自律监管指引第5号——科创成长层》,上市时未盈利的科创板公司,自上市之日起纳入科创成长层。截至本公告披露日,沐曦股份尚未盈利,自上市之日起将纳入科创成长层。普通投资者参与科创成长层股票或者存托凭证交易的,应当符合科创板投资者适当性管理的要求,并按照上海证券交易所有关规定,在首次参与交易前以纸面或者电子形式签署《科创成长层风险揭示书》,由证券公司充分告知相关风险。本公司提醒投资者应充分了解股票市场风险及本公司披露的风险因素,在新股上市初期切忌盲目跟风“炒新”,应当审慎决策、理性投资。
【康斯特:客户Space X在2016-2024年采购的校准测试产品订单金额较小 对公司业绩影响有限】
康斯特(300445.SZ)公告称,公司股票交易连续2个交易日内收盘价格涨幅偏离值累计达到30.78%,属于股票交易异常波动情形。经核实,公司未发现前期披露的信息需要更正或补充;公司不依赖单一客户,国际市场客户集中在石化、生物医药、电力、计量检测及高端制造等行业。高端制造行业客户SpaceX在2016-2024年采购的校准测试产品订单金额较小,对公司业绩影响有限。公司经营正常,内外部经营环境未发生重大变化,不存在应披露而未披露的重大事项。
【一品红:拟最高或达15亿美元出售参股公司美国Arthrosi公司13.45%股权】
一品红(300723.SZ)公告称,公司拟通过全资子公司出售参股公司美国Arthrosi Therapeutics, Inc. 13.45%的股权,交易对方为瑞典Swedish Orphan Biovitrum AB下属全资子公司Sobi US Holding Corp.。交易总价最高或达15亿美元,包括9.5亿美元首付款和最高5.5亿美元的里程碑付款。交易完成后,公司将不再持有Arthrosi股权。本次交易尚需提请公司股东会审议批准。预计本次出让股权将对公司产生积极影响,最终对公司利润的影响金额以会计师审计确认后的数据为准。公司计划使用自有资金及/或自筹资金以集中竞价方式回购公司股份,资金总额不低于1亿元且不超过2亿元。回购价格不超过70元/股,用于维护公司价值及股东权益。
【星华新材:与国腾公司签署战略合作协议 将在量子科技领域展开合作】
星华新材(301077.SZ)公告称,公司与广东国腾量子科技有限公司(简称“国腾公司”)签署《战略合作协议》,双方将在量子科技及相关应用领域建立长期、稳定的战略合作关系。公司将依托在反光材料行业丰富的产业化经验,助力国腾公司的量子技术产业化落地,并联合开展量子功能材料、量子安全应用探索,实现双方优势互补与价值共创。国腾公司是拥有量子通信网络全产业链自主知识产权的前沿科技企业。
【鹏鼎控股:2026年拟向泰国园区投资合计42.97亿元并同步投建包括高阶HDI(含SLP)、HLC等产品产能】
鹏鼎控股(002938.SZ)公告称,公司2026年拟向泰国园区投资合计42.97亿元人民币用于建设泰国园区生产厂房及周边配套设施,并同步投资建设包括高阶HDI(含SLP)、HLC等产品产能,为快速成长的AI应用市场提供涵盖服务器、AI端侧产品、低轨卫星等多领域的全方位PCB解决方案。面对AI技术革命对PCB行业带来的巨大市场前景,公司本次投资建设泰国生产园区,有利于进一步扩充公司AI产品线的产能布局,进一步提升公司在AI算力领域的技术实力和量产能力,有助于进一步扩大公司经营规模,推动各产品线的技术和产品升级,提升公司经营效益。
【紫光国微:成立中央研究院 主要研究发展方向为具身机器人等应用的端侧AI芯片新架构、新模型和高效算法研究等】
紫光国微(002049.SZ)发布第八届董事会第三十四次会议决议公告,为进一步加强前瞻性技术研究和产业链建设,提升公司科研能力、创新能力、科技成果转化能力,同意公司成立中央研究院,主要的研究发展方向为:第一,开展面向自动驾驶、具身机器人、低空飞行器等应用的端侧AI芯片新架构、新模型和高效算法研究;第二,开展基于二维材料器件的新型存储器和特种芯片研究;第三,开展高性能特种传感器芯片研究。
【百纳千成:筹划购买厦门众联世纪股份有限公司100%股权 股票停牌】
百纳千成(300291.SZ)公告称,正在筹划发行股份及支付现金购买厦门众联世纪股份有限公司100%股权,同时拟募集配套资金,股票停牌。
【寒武纪:拟使用27.78亿元资本公积金弥补亏损】
寒武纪(688256.SH)公告称,公司拟使用母公司资本公积27.78亿元用于弥补母公司累计亏损。本次公积金弥补亏损以公司2024年末母公司未分配利润负数弥补至零为限。根据相关规定,公司现通知债权人,债权人可自接到通知之日起30日内或自公告披露之日起45日内申报债权。
【TCL科技:控股子公司TCL华星拟60.45亿元收购深圳华星半导体10.77%股权】
TCL科技(000100.SZ)公告称,公司控股子公司TCL华星拟以现金60.45亿元购买深圳市重大产业发展一期基金有限公司持有的深圳市华星光电半导体显示技术有限公司10.7656%的股权。本次交易完成后,公司合计控制深圳华星半导体的股权比例将由84.2105%提高至94.9761%,预计公司盈利水平将得到有效提升。本次交易不构成关联交易,不构成重大资产重组,无需提交公司股东会审议。根据资产评估报告,深圳华星半导体2025年6月30日净资产评估值为561.55亿元,交易定价参照该评估值。此次收购旨在提升TCL科技在半导体显示行业的核心竞争力和盈利能力。
【卓锦股份:控股股东、实际控制人卓未龙与董事兼副总经理陈奉被取保候审】
卓锦股份(688701.SH)公告称,公司控股股东、实际控制人、董事长兼总经理卓未龙与公司董事兼副总经理陈奉连收到杭州市公安局出具的《取保候审决定书》,所涉及违规披露事项与公司2023年5月被中国证券监督管理委员会浙江监管局行政处罚系同一事项。该信息披露违法行为不涉及重大信息披露违法强制退市情形。目前,卓未龙与陈奉连能够正常履职,公司日常经营运作正常。
【景嘉微:控股子公司边端侧AI SoC芯片CH37系列已顺利完成流片、封装、回片及点亮等关键阶段工作】
景嘉微(300474.SZ)公告称,公司控股子公司无锡诚恒微电子有限公司自主研发的边端侧AI SoC芯片CH37系列已顺利完成流片、封装、回片及点亮等关键阶段工作,基本功能与核心性能指标均达到设计要求,标志着该项目取得阶段性突破。后续,诚恒微将加快推进芯片的功耗优化与全面性能测试,确保产品早日具备量产条件。诚恒微边端侧AI SoC芯片CH37系列集成了高端CPU、GPU、NPU、GPGPU、ISP等高规格处理单元,面向算力需求较高的具身智能与边缘计算等通用市场,可以涵盖包括但不限于机器人、AI盒子、智能终端、智能识别、无人机吊舱等多种场景。
【中钨高新:金洲公司拟投资3.19亿元实施微钻技术改造项目和新建AI PCB用超长径精密微型刀具产能】
中钨高新(000657.SZ)公告称,公司控股子公司金洲公司拟实施1.3亿支微钻技术改造项目,预计总投资1.63亿元,建设期两年,第三年达产。资金来源为自有资金1.43亿元,银行借款0.2亿元。项目旨在扩大微钻市场占有率,巩固市场地位,提升企业竞争力。公司控股子公司金洲公司拟投资新建AI PCB用超长径精密微型刀具专用生产线,项目总投资1.755亿元,建设期三年,第四年达产。项目旨在满足AI算力市场对高端精密微型刀具的需求,预计将实现财务内部收益率(所得税后)21.92%。
【3连板百大集团:股东西子联合提前终止减持计划】
百大集团(600865.SH)公告称,股东西子联合出于自身资金需求,计划自2025年12月8日至2026年3月6日期间通过集中竞价、大宗交易方式减持公司股票不超过1128.72万股,减持比例不超过公司总股本的3%。近日,公司收到西子联合出具的减持相关函件及《简式权益变动报告书》,西子联合于2025年12月10日至12月11日通过集中竞价方式减持公司股份数量139.94万股,通过大宗交易减持公司股份数量0股,合计减持公司股份数量139.94万股,占公司总股本的0.37%,本次权益变动后,西子联合及其一致行动人陈桂花的合计持股总数变动为5643.61万股,持股比例由15.37%变动为15.00%,触及5%刻度。截至本公告披露日,西子联合上述减持计划尚未实施完毕,但根据实际情况及资金安排,西子联合决定提前终止本次减持计划。
投资&签约
【博俊科技:拟投资6亿元建设汽车轻量化部件生产基地项目】
博俊科技(300926.SZ)公告称,公司全资子公司重庆博俊汽车科技有限公司拟与重庆共享工业投资有限公司签署合作协议,计划在重庆市沙坪坝区建设汽车轻量化部件生产基地项目,项目总投资额拟为6亿元。该项目主要开展新能源汽车轻量化部件等产品的生产制造,并同步进行自动化系统集成整体解决方案的研发应用。公司已通过董事会审议,本次投资无需提交股东会审议。
【龙旗科技:投资15亿元建设AI+智能终端数字标杆工厂项目】
龙旗科技(603341.SH)公告称,公司全资子公司南昌龙旗拟投资约15亿元建设龙旗南昌高新区AI+智能终端数字标杆工厂项目,用于生产研发笔记本电脑、智能眼镜等移动智能终端整机。项目处于初期筹备阶段,预计建设期24个月。本投资基于公司战略发展需要及对行业市场前景的判断,但未来经营效益存在一定不确定性。
【模塑科技:与国内某机器人公司签订人形机器人外覆盖件采购框架协议】
模塑科技(000700.SZ)公告称,公司与国内某机器人公司签订了零部件采购框架协议,并接到客户发出的人形机器人外覆盖件小批量采购订单。这是公司切入人形机器人赛道的关键里程碑,标志着公司制造工艺和品质保障体系获得客户认可,为后续拓展更多机器人客户资源、扩大市场份额奠定基础。但该订单仅为小批量订单,金额较小,未来采购订单的下单时间、数量和价格等均存在不确定性,对公司当期经营业绩不构成重大影响。
股权变动
【朗进科技:浙江经建投拟以不低于18.54元/股协议受让公司股份】
朗进科技(300594.SZ)公告称,公司持股5%以上股东浙江省经济建设投资有限公司拟通过公开征集转让方式协议转让其持有的公司不超过1200万股股份,占公司总股本的13.06%,转让价格不低于18.54元/股。公司于2025年12月15日收到持股5%以上股东浙江经建投的书面通知,浙江经建投拟以公开征集转让的方式协议转让所持有的公司股份,已经浙江省国有资产监督管理部门审批通过。浙江经建投本次以公开征集受让方的方式协议转让所持朗进科技不低于5%且不超过13.06%股份。本着公开、公平、公正的原则,并根据《上市公司国有股权监督管理办法》的相关规定,本次股份转让拟通过公开征集方式征集不超过二个拟受让方。
【涛涛车业:孙公司拟1500万美元收购Racka品牌公司100%股权】
涛涛车业(301345.SZ)公告称,公司孙公司Trailblazer Motors Inc.拟以1500万美元收购Champion Motorsports Group Investor, LLC.持有的Champion Motorsports Group Holdings, LLC.100%股权。交易完成后,公司将通过孙公司持有标的公司100%股权。标的公司通过100%持股子公司Champion Motorsports Group,LLC.开展全地形车、越野车、电动低速车等销售业务。通过本次交易,公司将获得标的公司Racka品牌的所有权,有助于拓展公司自有品牌矩阵和扩大自有品牌销售规模。
【药明康德:出售资产交易完成交割 预计产生税后净利润约9.6亿元】
药明康德(603259.SH)公告称,公司全资子公司上海药明康德新药开发有限公司已收到受让方支付的首期股权转让价款15.4亿元,《股权转让协议》约定的交割先决条件已满足,本次交易已完成交割,目标公司不再纳入公司合并报表范围。预计本次交易将产生税后净利润约9.6亿元,占公司最近一期(2024年度)经审计归母净利润的比例超过10%。目标公司及相关各方将按协议约定办理市监局变更登记手续,预计2025年12月31日之前完成变更登记。
增减持&回购
【张江高科:近期控股股东累计减持1%公司股份 减持计划实施完毕】
张江高科(600895.SH)公告称,公司控股股东上海张江(集团)有限公司已完成减持计划,于2025年10月31日至12月15日期间累计减持公司特定股份数量1548.69万股,占公司总股本的1%,减持价格区间为39.83~44.80元/股,减持总金额为6.38亿元。减持完成后,张江集团持有公司无限售流通股份77054.97万股,占公司总股本的49.75%。
融资&定增
【宝胜股份:拟终止“年产20万吨特种高分子电缆材料项目”并将剩余募集资金永久补充流动资金】
宝胜股份(600973.SH)公告称,公司拟终止“年产20万吨特种高分子电缆材料项目”,该项目原计划总投资6.74亿元,调整后拟使用募集资金投资4.09亿元。截至2025年11月30日,该项目已累计使用募集资金1.52亿元。公司将终止该项目,并将节余募集资金2.57亿元及孳息用于永久补充流动资金。该事项尚需提交公司股东会审议。
合同&项目中标
【蜀道装备:中标尼日利亚Rumuji天然气液化设施项目 金额约4.58亿元】
蜀道装备(300540.SZ)公告称,公司收到中标通知书,确认为尼日利亚Rumuji天然气液化设施项目的中标单位。中标金额为6486万美元,约合人民币4.58亿元,约占公司最近一个会计年度2024年度经审计营业收入的53.13%。该项目是公司首次在非洲地区承接中大型LNG装置项目,预计将对公司未来经营业绩产生积极影响。但需注意,合同尚未签订,存在不确定性,且项目实施受当地经济稳定性等因素影响。
股价异动
【12天7板航天机电:主营业务不涉及商业航天】
航天机电(600151.SH)发布股票交易异常波动公告,公司主营业务不涉及商业航天。公司目前主要经营汽车热系统产业和光伏产业两大产业。
【10天6板太阳电缆:近期公司经营情况及内外部经营环境不会且预计不会发生重大变化】
太阳电缆(002300.SZ)发布异动公告,公司前期披露的信息不存在需要更正、补充之处;公司未从公共传媒获悉存在对公司股票及其衍生品种交易价格可能产生较大影响的传闻;公司及有关人员不存在泄漏未公开重大信息;近期公司经营情况及内外部经营环境不会且预计不会发生重大变化。公司、控股股东和实际控制人不存在关于本公司的应披露而未披露的重大事项,或处于筹划阶段的重大事项,以及股票异常波动期间控股股东、实际控制人不存在买卖公司股票的行为。
【6连板再升科技:目前“高硅氧纤维产品”暂无在手订单 后续订单获取存在较大不确定性】
再升科技(603601.SH)发布异动公告,公司关注到有市场信息讨论公司向SpaceX供货相关事项。目前公司主要业务为以微纤维玻璃棉为核心材料,开发“干净空气材料”、“高效节能材料”和“无尘空调产品”,应用于“工业空间、移动空间、生活空间”三大空间。经公司自查核实,公司高效节能材料中用于航空航天领域的产品2024年度收入占公司营收比例约为0.5%;其中,公司自2020年起向国际某知名航天公司直接供应“高硅氧纤维产品”,2024年该项产品业务收入占公司总营收比例极低,对公司业绩无重大影响,目前“高硅氧纤维产品”暂无在手订单,后续订单获取存在较大不确定性。
【广西广电:目前公司主营收入构成不涉及人工智能等相关热门概念】
广西广电(600936.SH)公告称,公司股票于2025年12月11日、12月12日连续两个交易日收盘价格涨幅偏离值累计超过20%,构成股票交易异常波动情形。2025年12月15日公司股票收盘价较2025年12月10日收盘价累计涨幅为32.94%。2025年8月29日公司完成重大资产置换的资产交割后,原广电业务资产置出,主营业务变更为数智工程、勘察设计与试验检测、新材料及机电设备的生产与销售等,目前公司主营业务收入构成不涉及人工智能等相关热门概念。
其他
【天佑德酒:决定开展邀请股东品鉴产品的活动】
天佑德酒公告,公司决定开展邀请股东品鉴产品的活动。截止公司2025年6月13日、2025年7月25日下午收市时在中国证券登记结算有限责任公司深圳分公司登记在册持有本公司股份的股东股东报名成功后,可以参加如下活动:股东专享五折优惠券,作为普惠奖,每个股东均可获得一张,可以购买股东专区产品,具体产品以活动专场页面为准;天佑德青稞酒品鉴礼盒一份,共计3200份,在报名成功人数中抽取。品鉴装包含内容以股东收到实物为准。同时,公司将股东品鉴后的各种形式意见反馈作为酒体设计和品质提升工作的重要参考。