“融360”APP被北京通信管理局通报,个人信息保护方面存隐忧

用户头像
三六零(SH601360)
   

(来源:大鱼财经工作室)

近日,北京市通信管理局通报了一批存在侵害用户权益和安全隐患等问题的移动互联网应用程序,其中包含北京融三六零信息技术有限公司(本文称“融三六零”)旗下贷款APP“融360”,涉及问题为违反必要原则收集个人信息。

empty图片来源:北京市通信管理局通报截图

“融360”APP为一款贷款推荐产品。

融360 APP页面显示,其“精选贷”产品年利率为7.2%~36%。

近日,根据法治日报报道,在融360平台填写上传个人信息后,收到了来自“兴旺花”“快鸟钱包”“猫满花”“安逸花”“卡卡贷”“米米钱包”“攒花”“云财堂”“菜鸟钱包”“仁心花”“招联金融”等多个平台的营销短信或电话,在不到半个月时间,共被发送相关信息13条,被拨打电话20通。

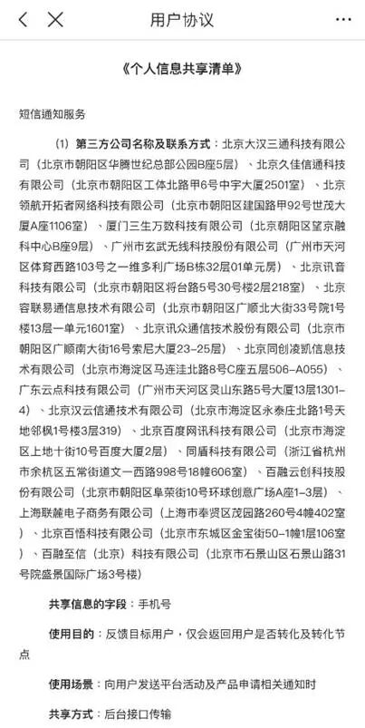
新黄河·大鱼财经记者发现,在融360 APP中的个人信息共享清单中,向用户提供短信通知服务的公司多达17家。

empty图片来源:融

360 APP内截图

除了将用户个人信息共享给多家第三方公司,融360在APP中还向多个贷款产品提供导流服务,其中涉及多家无放贷资质企业。

包括由广西云腾智创科技有限公司(本文称“云腾智创”)提供的“多典花”,天眼查显示,云腾智创成立于2021年5月,实控人为陈素远,旗下无相关金融牌照。

云腾智创对外投资一家名为“浙江钱都信息服务有限公司”的企业,公开信息显示,该公司已于2025年5月份被注销,该公司曾有互联网投资理财产品“钱都金服”。

深圳市昆仑联融科技有限公司(本文称“昆仑联融”)提供的“轻松优享”,昆仑联融成立于2025年4月,实控人为袁鹏,旗下无相关金融牌照。

除此之外,其导流的贷款产品还包括贝赢分期、鹿优选备用金、轻花优品等超四十款贷款产品。

融360曾经是业内头部的在线贷款和信用卡申请平台,月活一度高达9000万人。

公开信息显示,融360成立于2011年10月,是中国知名的移动金融智选平台,其业务涉及贷款推荐、信用卡服务、数字金融服务等多个领域。业务覆盖东南亚、南美等多个国家和地区。

2012年第一季度,融360推出了贷款推荐服务;2013年,推出信用卡推荐服务;2014年,推出了财富管理信息服务。

在国内互联网金融公司掀起赴美上市浪潮下,2017年11月,融360旗下简普科技成功在美股上市。

来源:新浪财经

为提升阅读体验,雪球对本页面进行了排版优化

风险提示:用户发表的所有文章仅代表个人观点,与雪球的立场无关。投资决策需建立在独立思考之上。