嘉澳环保(603822)(603822.SH)日前披露2025年半年报业绩预告:预计2025年上半年实现营业收入13亿—14.5亿元,扣非后净利润预计亏损7000万—9000万元。
作为国内最早研发、生产环保增塑剂的企业之一,嘉澳环保的产品主要作为环保增塑剂的原料,以及精炼提纯制成符合国际技术指标要求的燃料用生物质能源。
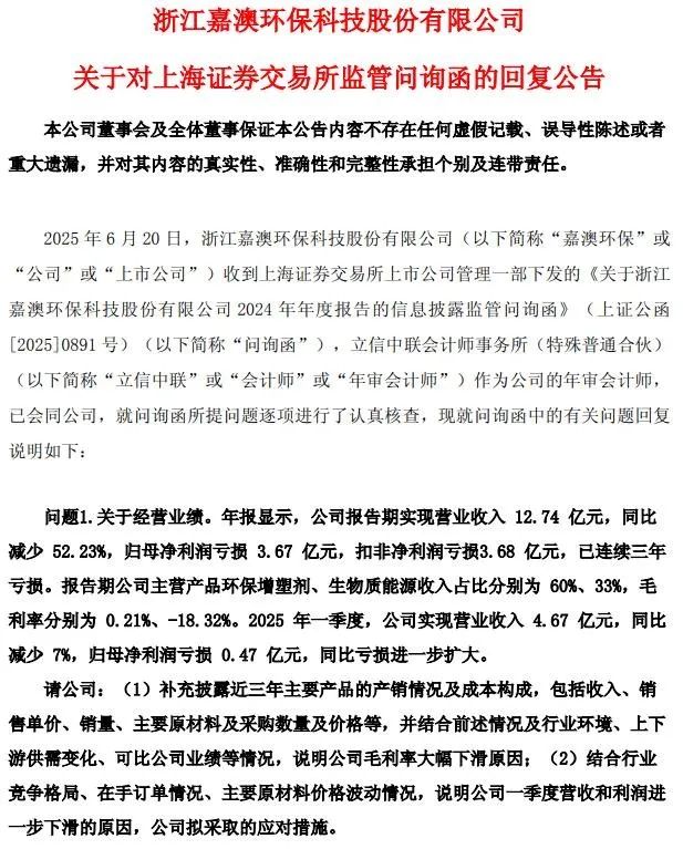
从业绩上看,按照扣非后净利润口径,公司2022—2024年已连续三年亏损。截至2025年一季度末,公司有股东5492户。
而与嘉澳环保半年报业绩预告随之而来的还有公司对上交所监管问询函的回复公告。针对上交所对公司2024年报提出的6个问题,公司一一做出答复。




6个问题分别涉及经营业绩、生物质能源业务、项目投资建设和资金情况、存货、递延所得税资产以及预付款项等。
考虑到公司曾在2024年8月,因存在在建工程未按规定转固定资产,导致2022年度报告、2023年度报告信息披露不准确,而收到浙江证监局的《警示函》的过往历史,此次2024年报被上交所问询,还是应引起投资者的重视。更何况,公司因涉嫌信息披露违规已于2025年6月24日被中国证监会立案,目前正处在调查阶段。
根据相关司法解释,如果证监会经过调查,最终对公司实施行政处罚。在2025年6月23日收盘时持有,且在2025年6月23日后卖出或仍持有并曾产生一定浮亏(无论是否解套)的投资者,可通过法律途径维护自身合法权益,最终索赔条件与获赔金额将以法院认定为准。
