来源:新黄河·大鱼财经
国内环保增塑剂领域头部企业嘉澳环保科技股份有限公司(下称“嘉澳环保”,603822.SH)财报造假行为坐实,即将被实施“ST”特别处理。

今年4月29日,嘉澳环保公告表示对2022年、2023年财务报表进行追溯调整,由于调整前后财务数据差距过大,引发投资者对其财务数据造假的质疑,如今造假行为实锤,嘉澳环保也受到了监管部门处罚。
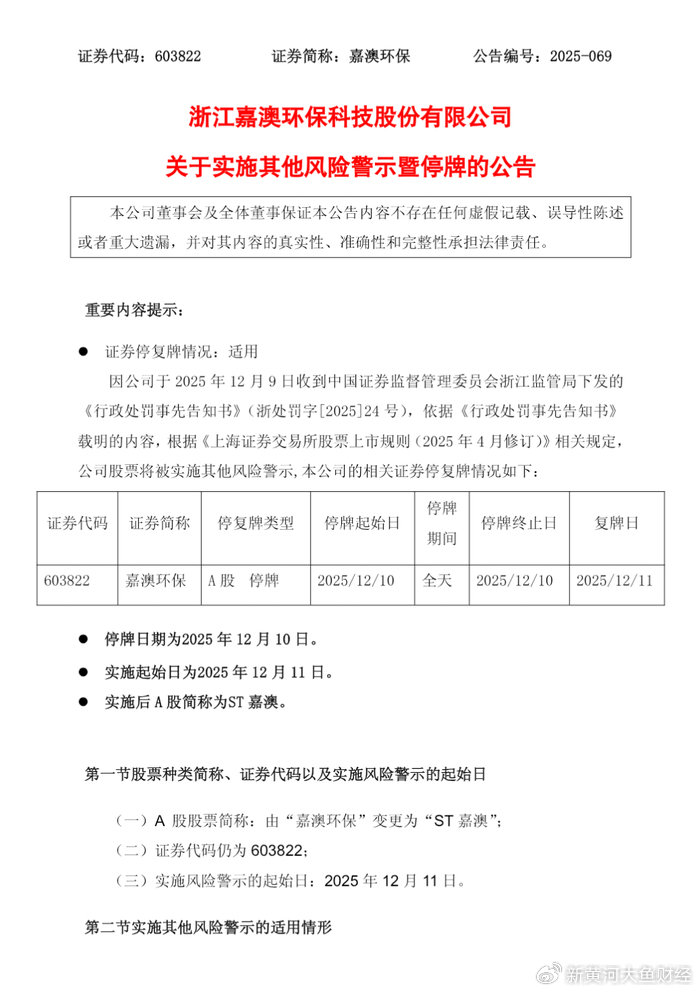
根据嘉澳环保最新公告披露,经监管部门调查,其在过去两年中虚增利润超过3200万元,严重违反相关规定。公司股票于今起停牌,12月11日起实施其他风险警示,股票价格日涨跌幅限制为5%。
经查明,嘉澳环保涉嫌违法的事实如下:截至2021年12月,嘉澳环保子公司一个年产2万吨的项目试生产结束,但未按规定及时结转固定资产并计提折旧,也未准确核算相应的借款利息,拖了近两年半,一直到2024年6月才进行结转,造成在此期间的2022年年度报告和2023年年度报告相关财务数据存在虚假记载。
其中,2022年虚减营业成本1344.42万元,虚减财务费用576.75元,累计虚增利润总额1921.17万元,占当期披露利润总额绝对值的28.91%,虚增净利润1525.82万元,占当期披露净利润绝对值的比例高达49.06%。
似乎是又尝到了甜头,2023年进一步虚减营业成本1355.82万元,直接虚增利润总额1355.82万元,占当期披露利润总额绝对值的63.72%,虚增净利润1044.14万元,占比更是达到惊人的200.38%,生生让当年净利润“扭亏为盈”。
2024年8月16日,嘉澳环保收到监管部门警示函,指出其存在在建工程未按规定转固定资产的情况,进而造成连续两年财务报告信息披露不准确,要求其进行整改。今年4月29日,嘉澳环保终于对前期会计差错进行了更正。
除了被“ST”之外,公司及相关责任人分别被处以不同金额罚款。其中,嘉澳环保被处以550万元罚款,时任公司董事长被处以250万元,时任财务总监被罚款200万元,累计罚款金额达到罕见的1000万元。
值得一提的是,这并非嘉澳环保首次违规被罚。2021年5月,嘉澳环保由于未合并境外主体及未抵销关联交易导致2019年至2020年财务数据虚假记载,其中2019年年报中虚增营业收入约1.79亿元,占当年营收的14.24%,虚减净利润105.04万元;2020年一季报、半年报、三季报分别虚增营收0.89亿元、1.19亿元、1.49亿元,虚减净利润58.93万元、68.44万元、93.61万元。最终公司收到100万元罚单。
从最新公布的财务数据来看,公司业绩出现大幅滑坡。2025年前三季度,嘉澳环保营业收入虽同比增长189.39%,达到30.05亿元,但归母净利润仍亏损2536.59万元,连续第四年亏损。2022年至今累计亏损超4亿元,最新毛利率9.15%,如今总市值仅剩65.09亿元。
在资产负债方面,公司的资产负债率持续攀升。截至2025年9月底,资产负债率达到81.06%,较去年同期增加9.74个百分点,而2022年末的负债率为64.01%。
