
2026年1月14日,是桃李面包(603866)控股股东及实际控制人吴志刚的91岁生日。过完生日一个月后,吴志刚及其一致行动人——儿媳肖蜀岩宣布再度减持。
市场已经记不清楚这是桃李面包实控人吴氏家族第几次减持了。自从2018年底即上市解禁时间开启后,大股东吴志刚及其一致行动人就迅速开始减持套现。这一年的年末,吴志刚等5名一致行动人合计持有桃李面包近75%的股份。
到了2024年,吴志刚等4名一致行动人合计持有桃李面包股份降至56.36%。《财中社》注意到,之所以少了一个人,是因为吴志刚的长子吴学东此时仅剩下189股,因此解除了《一致行动协议》,2018年末其持股2998万股。
吴氏家族持有桃李面包股份减少了近两成,套现了多少呢?Wind统计,吴氏家族减持参考市值已经超过50亿元。这仅仅是减持金额,还未计入桃李面包分红、吴氏家族减持可转债等获得的现金。桃李面包股价已经从最高位跌去了近80%,吴氏家族却赚得盆满钵溢。
累计套现约50亿
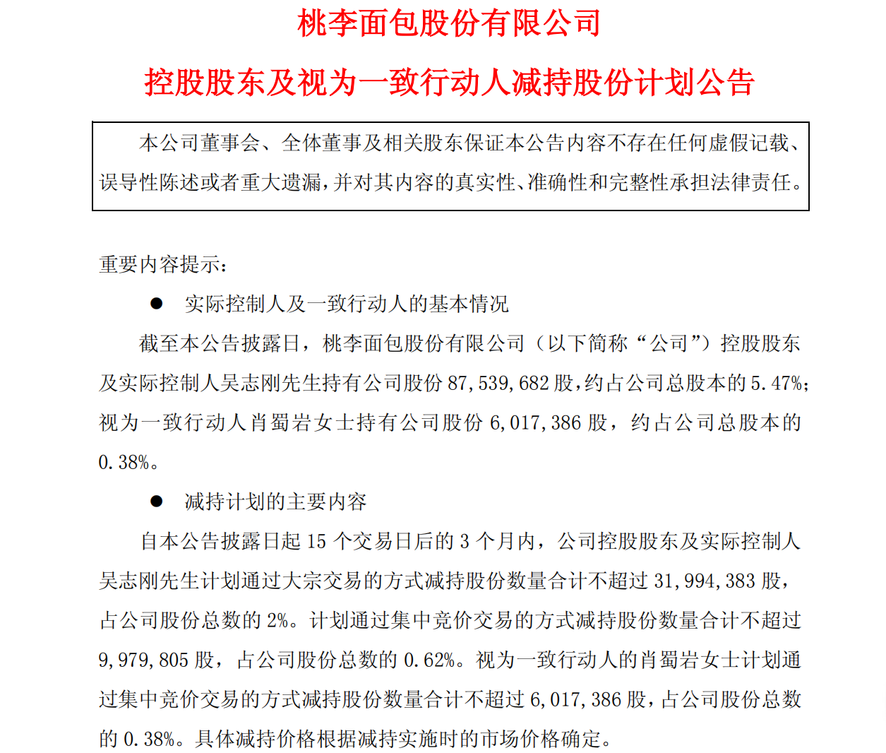
2月26日,桃李面包发布公告,公司控股股东及实际控制人吴志刚,及视为一致行动人的肖蜀岩分别计划减持不超过4197万股和602万股。吴志刚减持上限接近其持股的一半,肖蜀岩则是清仓减持。

减持公告发布前,桃李面包股价报收于5.43元/股,这意味着以此计算,吴志刚有望套现2.3亿元,肖蜀岩清仓将获得近3300万元。
肖蜀岩与吴志刚三子吴学亮为夫妻关系。因此,此次减持仍是桃李面包实控人吴氏家族的又一次套现而已。
对于桃李面包的投资者来说,实控人家族减持并不是什么新鲜事儿。从上市解禁的那一刻开始,吴氏家族就一直走在减持的路上。期间虽也有增持,但远不及减持规模。
2015年12月底,桃李面包登陆A股。三年后即2018年底,原始股东3年禁售期满。仅仅是在解禁5天后,桃李面包就发布减持公告,时任董事长吴志刚和一致行动人盛利、盛雅萍宣布减持。
首次减持经验不足,2019年1月,吴志刚误操作导致买入公司股票,减持被迫提前终止。但此时吴志刚和一致行动人盛利、盛雅萍已经减持940万股,仅剩14520股未完成减持,2%的减持目标实际上已经无限接近完成。首次减持,吴氏家族共计套现4.2亿元。
在拉开减持大幕后,吴氏家族减持接踵而至。2018年-2023年这段时间是他们的密集减持期,仅仅是统计“减持股份结果公告”这一项,吴氏家族等合计套现金额就已经达到46.35亿元。
这是不是全部呢?Wind统计的重要股东减持数据显示,自2018年底宣布减持到2025年11月,基本由吴氏家族构成的减持参考市值已经达到51.9亿元。
吴氏家族和桃李面包部分高管也曾增持公司股份,但增持数年,合计参考市值还不到5亿元,与减持金额远远不可同日而语。
这只是桃李面包吴氏家族通过减持获得的套现金额。此外上市以来,桃李面包累计现金分红43.6亿元。开启减持前,吴氏家族5名一致行动人持股约75%,减持后到2024年4名一致行动人持股也在55%以上。这意味着,绝大部分现金分红落入吴氏家族的口袋里。
桃李难芬芳
宣布减持计划的第二天,桃李面包又发布公告,公司控股股东及实际控制人之一的盛雅莉补充质押2011万股。由此,其所持半数以上股份悉数质押。
股份质押需要补充,最常见的情况是质押的股票价格下跌,导致质押物的市场总值低于合同约定的质押率要求,从而触发补充质押要求。
何止是近期股价表现低迷,自2020年9月初创下上市新高后,桃李面包的股价便逐级而下。截至2026年2月26日,公司股价累计跌幅达到77.68%,即跌幅近八成。
《财中社》注意到,2020年也成为桃李面包业绩增长的最后一年。这一年公司实现归属于上市公司股东的净利润8.8亿元,之后净利润一路下滑。至2024年,桃李面包归属净利润降至5.2亿元。业绩四连降之后,净利润已经不足2020年的六成。
也是在2024年,桃李面包原本还能保持增长的收入也开始下降。全年公司营收下降9.9%至60.9亿元,这也是公司上市以来首次营收和净利润双双下滑。
2025年前三季度营收和净利润双降的局面没有改变。桃李面包实现归属净利润约3亿元,降幅超过30%;营收40.5亿元,降幅超过10%。前三季度净利润创上市以来的10年历史新低。
业绩刷新历史新低,产品质量频遭信任危机。2025年7月,国家市场监管总局公布的食品抽检中,北京市桃李食品有限公司委托山东桃李面包有限公司生产的醇熟切片面包,被抽检出菌落总数超标。
随后,桃李面包发布致歉信,除了配合处理并启动赔偿外,公司还表示要“深刻反省、严抓生产”,把食品安全落实到具体行动上。

截至2026年2月26日,黑猫投诉平台上,有关桃李面包的投诉量已达573条。消费者投诉反映问题包括有异物、保质期内变质和吃出毛发等。
更早之前,桃李面包旗下多家公司因产品质量问题频遭监管部门处罚,在此不一而足。“新鲜送达”是桃李面包的核心卖点之一,在公司官网上,桃李面包专门介绍自己是如何做到“新鲜送达”的。
民以食为天,在桃李面包“新鲜送达”卖点介绍中,将安全放在第一位。公司长篇大论介绍其如何构建从原料到餐桌的食品安全链。桃李面包还称采取技术措施,确保公司所有的配送过程都要做到可查、可控,以保证销售环节的食品安全。
但是,宣传与落地并不同步。消费者对桃李面包的投诉始终未断,监管部门对公司的处罚也屡见不鲜。解禁以来减持数十亿的吴氏家族,是否该更加重视面包质量,扭转跌入谷底的业绩呢?