距宣告控制权变更终止不足三个月,主营景观照明的时空科技(605178)(605178)意图跨界并购,切入半导体存储赛道。
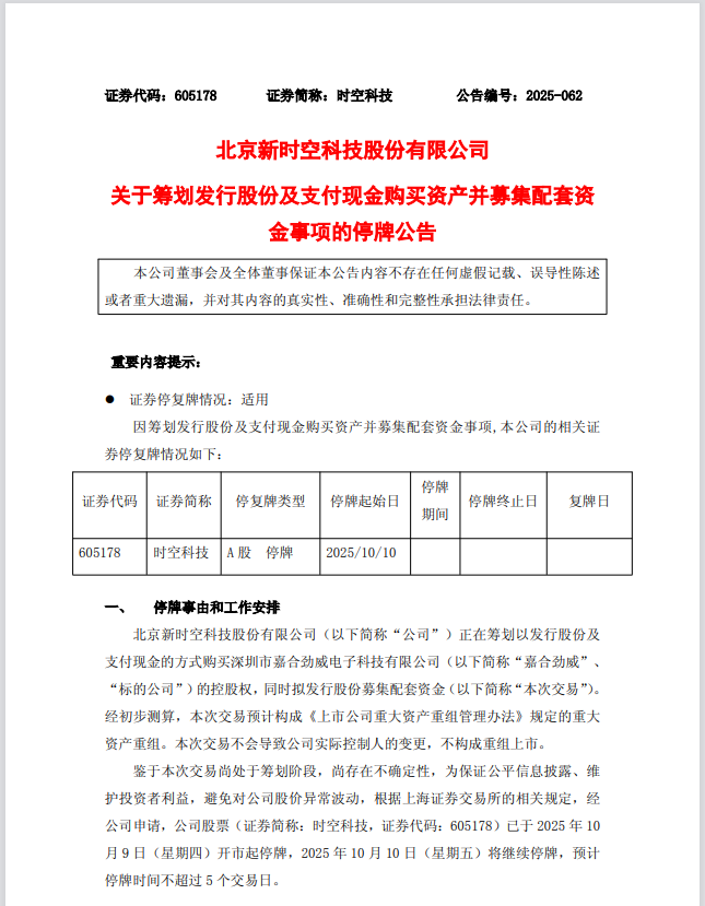
9日晚间,时空科技发布公告称,公司正在筹划以发行股份及支付现金方式收购国内内存模组大厂嘉合劲威的控股权,并拟募集配套资金。该交易预计构成重大资产重组,时空科技的股票已于10月9日开市起停牌,预计停牌时间不超过5个交易日。

公开资料显示,时空科技主营业务为景观照明系统集成与文旅夜游创新开发,主要涉及景观照明、文旅夜游、智慧路灯及智慧停车运营等领域。时空科技此次拟收购的嘉合劲威成立于2012年,专注于DRAM及NAND Flash存储器的设计、研发、生产和销售,是国内最大的内存模组厂商之一。
值得一提的是,就在该公告出炉前一个交易日,时空科技的股价涨停。9月30日,时空科技股价快速拉升并于午后封住“一字”涨停,报收于35.83元/股,创下年内新高。9月以来,时空科技股价区间累计上涨52.92%。
这已是时空科技近期第二次出现“消息未出,股价先动”的情况。7月24日,时空科技公告称公司控股股东、实际控制人宫殿海正在筹划重大事项,可能导致公司控制权变更,公司申请股票临时停牌。就在该公告发布前一个交易日(7月23日)临收盘前一个小时,时空科技放巨量涨停。
然而,仅过了一周,因“实控人与交易方未就核心条款达成一致”,时空科技公告决定终止控制权变更。7月30日复牌的当天,股价被按死“一字”跌停。
自2020年上市以后,时空科技的业绩持续承压。除了上市当年归母净利润为正,随后四年一直亏损。今年上半年,时空科技实现营业收入1.44亿元,同比减少10.95%;归母净利润-0.66亿元,延续亏损态势。