来源:草根光伏
1月6日,福莱蒽特(605566)发布关于部分董事减持股份计划公告。
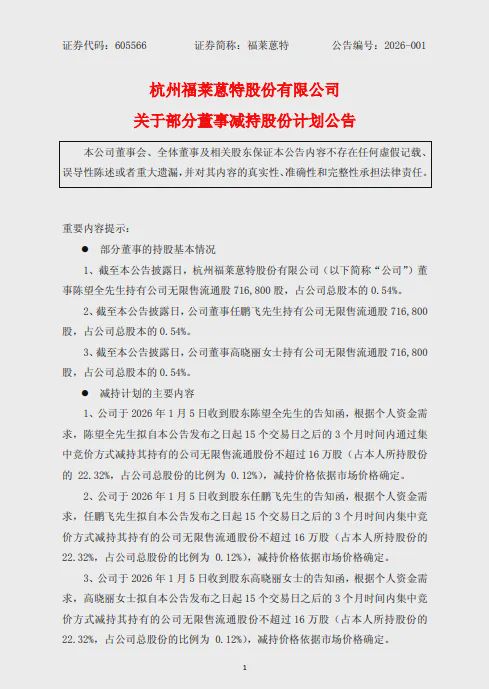
1、截至本公告披露日,杭州福莱蒽特股份有限公司(以下简称“公司”)董事陈望全先生持有公司无限售流通股716,800股,占公司总股本的0.54%。
2、截至本公告披露日,公司董事任鹏飞先生持有公司无限售流通股716,800股,占公司总股本的0.54%。
3、截至本公告披露日,公司董事高晓丽女士持有公司无限售流通股716,800股,占公司总股本的0.54%。
减持计划的主要内容
1、公司于2026年1月5日收到股东陈望全先生的告知函,根据个人资金需求,陈望全先生拟自本公告发布之日起15个交易日之后的3个月时间内通过集中竞价方式减持其持有的公司无限售流通股份不超过16万股(占本人所持股份的22.32%,占公司总股份的比例为0.12%),减持价格依据市场价格确定。
2、公司于2026年1月5日收到股东任鹏飞先生的告知函,根据个人资金需求,任鹏飞先生拟自本公告发布之日起15个交易日之后的3个月时间内集中竞价方式减持其持有的公司无限售流通股份不超过16万股(占本人所持股份的22.32%,占公司总股份的比例为0.12%),减持价格依据市场价格确定。
3、公司于2026年1月5日收到股东高晓丽女士的告知函,根据个人资金需求,高晓丽女士拟自本公告发布之日起15个交易日之后的3个月时间内集中竞价方式减持其持有的公司无限售流通股份不超过16万股(占本人所持股份的22.32%,占公司总股份的比例为0.12%),减持价格依据市场价格确定。



