29日,新光光电(688011)股价大幅低开后一直处于低位震荡状态,盘中一度跌超19%。
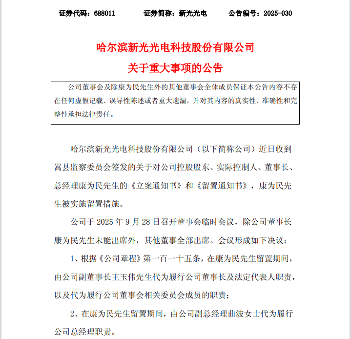
昨日,新光光电发布公告称,公司近日收到嵩县监察委员会签发的关于对公司控股股东、实际控制人、董事长、总经理康为民的《立案通知书》和《留置通知书》,康为民被实施留置措施。

数据显示,现年60岁的康为民毕业于哈尔滨工业大学,曾任哈尔滨激光研究所工程师、哈尔滨工业大学自动化仪表与控制研究所副研究员。
财报显示,新光光电的归母净利润已连续三年为负。2022年至2024年,新光光电的归母净利润分别为-0.25亿元、-0.39亿元和-0.68亿元。今年上半年,新光光电继续延续亏损态势,报告期内实现营业收入0.21亿元,同比下降58.77%;归母净利润-0.21亿元,亏损金额较去年同期有所扩大。
对此,新光光电在2025年半年报中解释称,营收下降主要系公司承接的系统级项目尚处于生产及装调阶段,已交付客户的产品涉及到大系统的联调、测试,项目验收周期长,未达到验收条件。
截至2025年6月30日,新光光电的股东户数为7237户。