瑞华泰

22.84
+2.74
+13.63%
SH688323
 23.60 19.99 2366.78万总市值 41.11亿
 19.99 13.15% 5.22亿市盈TTM 亏损
分时
5日
日K
周K
月K
季K
年K
  • MA
  • BOLL
  • 成交量
  • MACD
  • KDJ
  • RSI
  • WR
  • BIAS
  • CCI
  • PSY
用户头像
燕云1988
2小时前  
有读者提到瑞华泰。
那大约是我在12月1号或者2号推的,商航、小盘、图形漂亮,有短线炒作的可能。
等股价涨起来后,我悄悄地把帖子删了,毕竟是只花了十几分钟选出来的短线票,基本面只是粗粗看了一下,没有经过细致的深入研究,怕有些读者追高会吃亏。
短线已经涨得不少,是可以考虑...
14讨论 · 110
用户头像
小明的退路
12-10 23:06  
【中泰机械 | 瑞华泰】唯一通过银河航天认证的太阳翼CPI薄膜厂商
#卫星太阳翼CPI薄膜进入门槛极高:CPI薄膜作为PI薄膜中的高端细分,技术门槛极高,面向商业航天领域的薄膜目前仅韩国科隆量产,竞争格局好。航天材料需进行昂贵的地面模拟真空测试等,认证门槛高、周期长。银河航天作为国内头部...
2转发 · 4讨论 · 13
用户头像
运犇犇
12-05 15:23  
$瑞华泰(SH688323)$ 这个股是看$国风新材(SZ000859)$ 光刻胶pspi时候纳入的,他也有,现在是航天,耐原子氧很重要,已经自己涨了,就把图发了,目前还是偏题材短线

图片

图片

图片

42
用户头像
价值前沿li
昨天21:08  
在万亿级别的商业航天赛道爆发前夜,市场的目光往往聚焦于火箭的轰鸣与卫星的升空,却极少有人注意到,决定这场太空竞赛胜负的关键,往往隐藏在那些肉眼几乎看不见的微小材料之中。
今天,我们要深度拆解的,正是这样一个极具爆发力的细分领域——卫星太阳翼CPI膜,以及刚刚在此领域投下一枚深...
5讨论 · 6
用户头像
我和格雷厄姆
12-02 00:33  
$瑞华泰(SH688323)$ 一颗星,50+10+10=70公斤,70公斤*13000颗(未来发射计划)=910000公斤=910吨,910吨*太空级3000-5000万/吨=273亿-455亿。 作为突破高端、有在轨经验的,国家队中国航天科技集团的子公司,能拿到多少份额?30-50亿不为过吧。
这个测算有没有逻辑漏洞?
$乾照光电(SZ30010...
1转发 · 14讨论 · 13
用户头像
东股不败
12-12 13:34  
$瑞华泰(SH688323)$ 手上的航天基本都飞了,剩下这个昨天被量化搞坏了,吹一吹!
瑞华泰的稀缺性建立在极高的技术、认证和市场竞争壁垒之上。
极高的技术与认证壁垒 :太空环境对材料的性能要求极为严苛,CPI薄膜需要耐受-196℃至300℃的极端温度、强辐射等考验。这意味着材料必须具备极...
4转发 · 6讨论 · 3
用户头像
废墟之上
12-11 17:56  
$沃格光电(SH603773)$
一、核心业务定位差异:CPI薄膜制造商VS系统解决方案商
1. 沃格光电:"CPI+镀膜"一体化解决方案提供商
业务本质:不止于CPI基膜,而是提供"基膜+防护镀膜"的完整太阳翼保护系统
知识库实证:
"沃格光电具备CPI膜材研发生产与纳米薄...
4讨论 · 5
用户头像
我和格雷厄姆
12-05 14:42  
$瑞华泰(SH688323)$ $乾照光电(SZ300102)$ 拿住需要逻辑和情怀!尤其是瑞华泰这样的小众小市值!
@我和格雷厄姆 :$瑞华泰(SH688323)$ 一颗星,50+10+10=70公斤,70公斤*13000颗(未来发射计划)=910000公斤=910吨,910吨*太空级3000-5000万/吨=273亿-455亿。 作为突破高端、有在轨经验的,国家队中国航天科技集团的子公司,能拿到多少份额?30-50亿不为过吧。
这个测算有没有逻辑漏洞?
$乾照光电(SZ30010...
5讨论 · 17
用户头像
修心健身
12-06 11:12  
回复@修心健身: 可以查询瑞华泰有没有镀膜能力?我是查不到。//@修心健身:回复@修心健身:[已修改]全A只此一家,全链条能力!$沃格光电(SH603773)$
公司自主研发的CPI材料拥有自主专利,已经形成CPI浆料-制膜-镀膜的全产业链生产能力,公司产品目前主要应用在卫星柔性太阳翼...
@修心健身 :$沃格光电(SH603773)$ 请问董事长,CPI薄膜在航天卫星柔性太阳翼领域的应用的进展如何,是否产生营收,订单是否充足,产品是否已经在卫星上在轨应用,
沃格光电
董事长
易伟华答
2025-12-04 13:25:14
尊敬的投资者您好,感谢对公司的关注。公司基于在CPI材料和膜材产品的技术...
17讨论
用户头像
宽恕的涨停小森林
12-06 19:44  
回复@cpa炒短线: 这图显得沃格更厉害了,瑞华泰作为老牌pi龙头,早早就开展相关合作、运营,测试,结果让沃格给反超了,产品抢先运用在最先进的卷式柔性太阳翼,后续还有订单追加,而瑞华泰在订单方面不做正面回应,是不是意味着沃格的CPI膜材在性能与成本方面有着极大的领先优势//@cpa炒短线:回复...
@修心健身 :$沃格光电(SH603773)$ 请问董事长,CPI薄膜在航天卫星柔性太阳翼领域的应用的进展如何,是否产生营收,订单是否充足,产品是否已经在卫星上在轨应用,
沃格光电
董事长
易伟华答
2025-12-04 13:25:14
尊敬的投资者您好,感谢对公司的关注。公司基于在CPI材料和膜材产品的技术...
9讨论 · 1
用户头像
焱道寻熵
4小时前  
$瑞华泰(SH688323)$ 下午商业航天板块都起来了,你没封板却在出货,你是真没格局,走了
5讨论
用户头像
私-募2019
12-08 12:57  
瑞华泰:背靠航天集团+30亿市值+低轨卫星柔性太阳翼抗原子氧PI薄膜稀缺标的——太空算力必用柔性太阳翼,柔性太阳翼必用PI膜。据Starcloud计划,其5GW太空数据中心需要4km*4km=16km^2的太阳翼供能,若按2000块/m^2,5GW对应价值量超300亿元
1转发 · 1讨论 · 9
用户头像
东股不败
12-12 19:47  
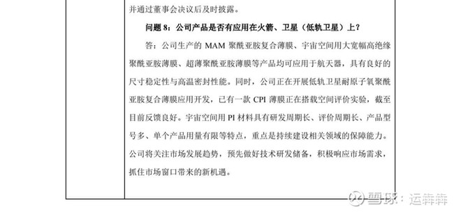
$瑞华泰(SH688323)$
1, 卫星大幅 宽 PI 薄膜已获得认证°
2,低轨卫星柔性太阳翼封装用 CPI 薄膜,已获得头部 商业航天企业应用,目前在轨评价中。
3,公司积极开展耐原子氧 PI 薄 膜的研发,旨在提升低轨卫星及飞行器耐受原子氧冲击的能力,从而延长 卫星及飞行器使用寿命。
4,...
@东股不败 :$瑞华泰(SH688323)$ 手上的航天基本都飞了,剩下这个昨天被量化搞坏了,吹一吹!
瑞华泰的稀缺性建立在极高的技术、认证和市场竞争壁垒之上。
极高的技术与认证壁垒 :太空环境对材料的性能要求极为严苛,CPI薄膜需要耐受-196℃至300℃的极端温度、强辐射等考验。这意味着材料必须具备极...
1转发 · 4讨论 · 1
用户头像
比特大神
昨天12:41  
纯分享,不做为指导买卖建议
【瑞华泰】:之前跟过的一个中小市值公司的研究行情-太空翼用Cpi薄膜
1.格局卡位依然还是不错,因为对于中小市值公司,没什么稀缺性的话研究性价比不高。公司的Cpi薄膜目前是国内“唯一”一家认证了用在航天的,银河航天,用了一年多
2.催化利好,主要是马...
1转发 · 1讨论 · 3
用户头像
东股不败
12-12 20:43  
$瑞华泰(SH688323)$ 唯一通过银河航天认证的太阳翼CPI薄膜厂商,公司背后是中国航天科技集团。11号高开那么多,就是因为10已经调研了。调研的那几家是不是筹码不够?观察几天看看吧//@东股不败:$瑞华泰(SH688323)$
1, 卫星大幅 宽 PI 薄膜...
@东股不败 :$瑞华泰(SH688323)$ 手上的航天基本都飞了,剩下这个昨天被量化搞坏了,吹一吹!
瑞华泰的稀缺性建立在极高的技术、认证和市场竞争壁垒之上。
极高的技术与认证壁垒 :太空环境对材料的性能要求极为严苛,CPI薄膜需要耐受-196℃至300℃的极端温度、强辐射等考验。这意味着材料必须具备极...
1转发 · 3讨论 · 1
用户头像
忘忧剑
12-09 21:06  
$瑞华泰(SH688323)$ 明天打算继续调仓加阿泰,你们觉得可以吗?虽然我已经买了很多。
4讨论 · 2
用户头像
拔地长阳
12-10 23:28  
$瑞华泰(SH688323)$
《朱雀问天》节目介绍了嘉兴港区的航天产业,瑞华泰作为空天产业链的一环,跟蓝箭的火箭制造基地同处于嘉兴港区。 🚀🚀🚀
1讨论 · 7
用户头像
焱道寻熵
4小时前  
$瑞华泰(SH688323)$ 好稳,还在吸筹,主力所图盛大???
3讨论
用户头像
先版后龙
12-02 16:39  
瑞华泰这股,我跟了整整一年,股性奇差无比。没有人能吹起来。[捂脸]
@我和格雷厄姆 :$瑞华泰(SH688323)$
中午传明天中午12点有航警信息,一个发射一个回收,市场猜想是朱雀三号。
关于瑞华泰,请看图!
$乾照光电(SZ300102)$ $航天发展(SZ000547)$
6讨论 · 2
用户头像
我和格雷厄姆
12-05 13:05  
$瑞华泰(SH688323)$ 逻辑没错吧?早晚的事嘛!当然龙头还是$乾照光电(SZ300102)$
@我和格雷厄姆 :$瑞华泰(SH688323)$ 一颗星,50+10+10=70公斤,70公斤*13000颗(未来发射计划)=910000公斤=910吨,910吨*太空级3000-5000万/吨=273亿-455亿。 作为突破高端、有在轨经验的,国家队中国航天科技集团的子公司,能拿到多少份额?30-50亿不为过吧。
这个测算有没有逻辑漏洞?
$乾照光电(SZ30010...
2讨论 · 7