*ST国华

10.13
-0.30
-2.88%
SZ000004
 10.42 10.36 41307手总市值 13.41亿
 9.91 3.27% 4128.71万市盈TTM 亏损
分时
5日
日K
周K
月K
季K
年K
  • MA
  • BOLL
  • 成交量
  • MACD
  • KDJ
  • RSI
  • WR
  • BIAS
  • CCI
  • PSY
用户头像
无鸣之辈-阿飞
13小时前  
事项:2025年12月16日盘后海南省公共资源交易中心16.00公告,珠溪河流域水产养殖转型升级EOD示范项目(F+EPC+O)中标结果公示,$*ST太和(SH605081)$ 联合两家央企中标。 网页链接
未来市场...
2转发 · 15讨论 · 54
用户头像
鑫鑫向荣88
12-11 12:23  
$*ST国华(SZ000004)$ 刚才看了一遍,没有一个人说到要点上,都是瞎几把叫,今天我又一次把仓位加满,所以我可以说出真实看法了。国华昨晚的公告重点在“协商”而字,说明国华第四季度的业绩已经实际达标,算力合同里面的二阶段和三阶段留给2026年一季度确认来证明后续业绩经营的可持续性。保壳重在...
1转发 · 21讨论 · 11
用户头像
*ST国华(SZ000004)
12-10 18:56  
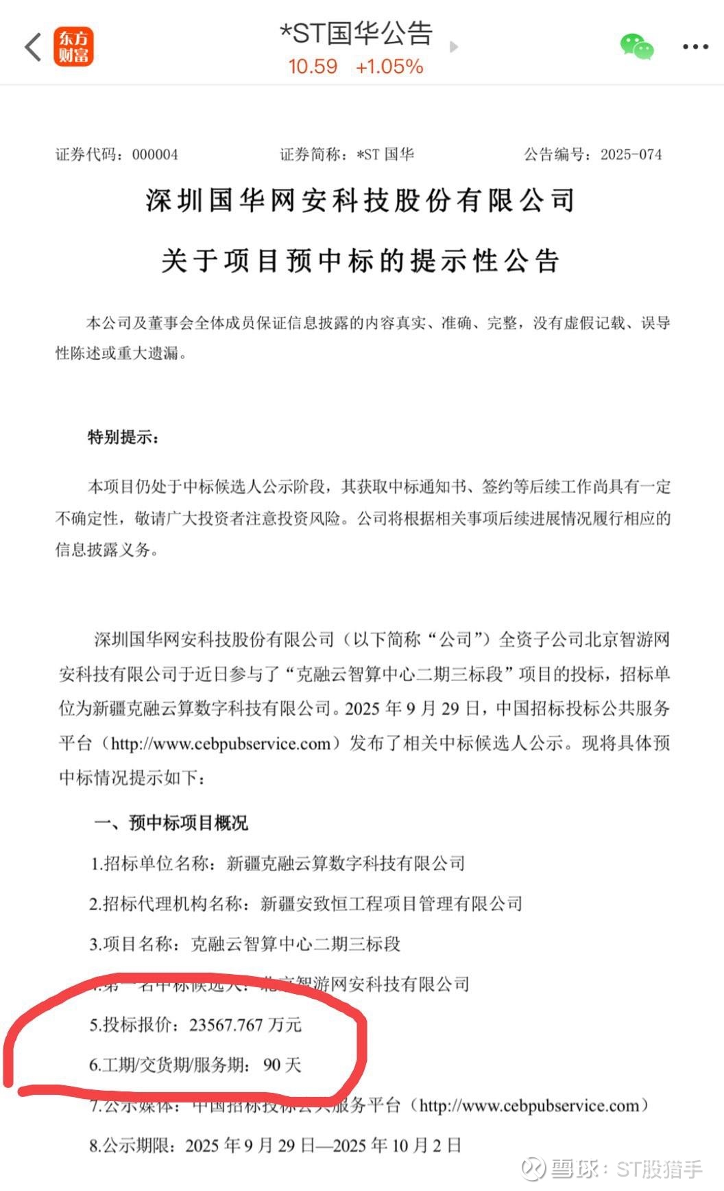
*ST国华:关于中标项目的进展公告 网页链接
25讨论 · 5
用户头像
我的股票趴在2000点
12-13 12:03  
$*ST国华(SZ000004)$ 看了太和水的问询函回复,以及关注到精伦的问询,现在看看国华什么时候开始连续下跌(三季度披露数据以后),也有点担心深交所如果给国华问询,国华目前的团队能不能回复得很好。
主要的问题是,今年三季度的收入完成很低,如果考虑原来的主营业务(信息安全)想实现收入...
15讨论 · 7
用户头像
热忱的涨停小气象师
12-10 20:51  
$*ST国华(SZ000004)$ 半仓国华的我。平时不怎么说话,但是今天看到这公告,我只想呵呵,为了洗盘,什么招都用上了,周一才从克拉玛依飞回来,我自己做工程的,想知道怎么混进去办法太多了,带个安全帽……具体不细说了,二阶段正在有序的进行中,设备在安装,说明二阶段预付款已经付过。信不信你们...
@*ST国华(SZ000004) :*ST国华:关于中标项目的进展公告 网页链接
10讨论 · 14
用户头像
jking99
12-14 21:09  
$*ST国华(SZ000004)$ 原有业务加云计算和智电大约1.3亿应当是确定的。剩下就是软江+魔簧+咳嗽糖浆如何完成1.7亿业务量了。理性的角度说,公司一定会冲量做到这个数的,比如魔簧压货给代理,咳嗽糖浆大促销给经销商,软江业务不太清晰,看介绍应当是对公业务为主,应当是实时结算不太好冲量。按大家...
12讨论 · 1
用户头像
之悟道
12-11 08:16  
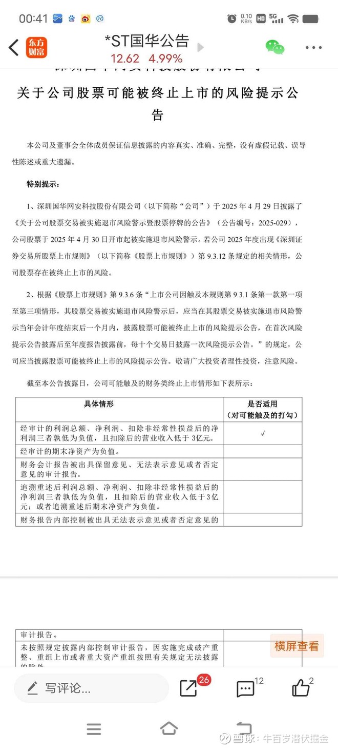
$*ST国华(SZ000004)$ 二期停止,营收又少了9000万,果然和我之前说的退市风险巨大 越来越接近了,所以国华我7月份赚20%多就卖了啊[笑]
5讨论 · 18
用户头像
鑫鑫向荣88
12-12 16:31  
$*ST国华(SZ000004)$ 刚看到隔壁精伦的审计连夜跑路了,精伦大概率要抬走,这个情况对保壳板块的情绪有一定影响。不过国华的保壳动作还是很稳,没有异常,算力只计入第一阶段收入本来就是比较保守的预期,不算啥利空的,国华保壳是多线发力,不是只靠一个订单的,但接下来股价估计大幅震荡,能不能...
7讨论 · 8
用户头像
乙木重重
12-15 09:49  
$*ST国华(SZ000004)$ 本来不想打电话,刚才忍不住还是打了一个,真没什么用。
主要就是两句话,一是不确定,二是以公司公告为准。
阮江从9月1号开始并表。
最后不死心,又问了一句,公司本身对保壳到底是积极的还是悲观的?答曰公司当然是积极的,但有不确定性,请注意投资风险。
7讨论 · 4
用户头像
乙木重重
12-10 21:03  
$*ST国华(SZ000004)$ 我来唱个空,按有的老师的说法,今天涨停显然是主力提前知道消息,拉高出货,不过散户不给力,也没有出多少,然后故意不封死,就是为了多套几个散户。
今年到现在也8000万左右,离3亿还差得远。
明天开始肯定一字跌停,就问你怕不怕?
我反正是怕的很,因为我一股...
10讨论 · 2
用户头像
鑫鑫向荣88
12-15 20:42  
$*ST国华(SZ000004)$ 玩保壳股重在逻辑,散户自己按计算器要是按得明白公司都不需要审计了,当公司的保壳动作都符合逻辑解释的时候,就具有博弈价值。当然了,每年的保壳股都是与风险共舞,没有风险也不可能定这个价吧。现在无论怎么分析都不可能得到确定性的结果,接受事情的悬而未决,持股取决于...
1讨论 · 13
用户头像
富大哥2025
11-30 20:01  
$*ST国华(SZ000004)$ 又发现一个潜在大利好,这次稳了。
15讨论 · 15
用户头像
富大哥2025
12-10 21:17  
$*ST国华(SZ000004)$ 私信我挺多的,我就简单说点吧,先说明我一股不卖,我不会挂单,几个新号的广东ip天天唱空。为什么,心知肚明。
前几天的收购一家儿童咳嗽药,这药我家去年买过,药店推荐,效果很好。每年的12月,1和2月是流感的高峰期。孩子用药的高峰期,12月销售给经销商预售热3个月货...
6讨论 · 9
用户头像
jking99
12-10 20:05  
$*ST国华(SZ000004)$ 有点突然,这样压力都在魔簧和软江科技了。最后压轴并入咳嗽药水估计已经知道项目要延期了,不过咳嗽药只能贡献点利润了,营收不多。保营收也还有可能,确实挺紧张。散户也可以自救,一万八千股民,每人买五千魔簧产品就是九千万,买一万魔簧产品就是一点八亿。有钱的买魔簧,...
7讨论 · 5
用户头像
老珍酒
12-10 09:44  
$*ST国华(SZ000004)$ 出了部分继续加铖昌了[绝望]
9讨论 · 2
用户头像
周期先生辨兴衰
12-13 19:35  
$*ST国华(SZ000004)$ 国华首要目标是保壳。根据最新信息重新测算一下,国华全年营收大致包括如下来源:1.存量收入,以前三季度0.51亿为参照,全年预计0.68亿。2.软江科技年报收入大致1.6亿,预计四季度并表0.4亿。前两项合计1.08亿。3.新疆大单仅确认第一阶段收入,大致0.28亿。前三项合计1.36亿。...
1转发 · 5讨论 · 1
用户头像
抢破烂的王
昨天10:35  
$*ST国华(SZ000004)$ 其实不用看营收。关键节点在于出售山东智游及暴款AI硬件魔脑,推出今年扣非净利润该为正。
第一季度:-1168;
第二季度:-3016;
第三季度:+1475;(因为9月份终于切掉了亏损源山东智游)
第四季度: 可不可以+2709 ?(魔脑←第四季度)
6讨论 · 1
用户头像
是不万能的喜剧
12-01 19:34  
$*ST国华(SZ000004)$ 这药有2个亿销售收入

图片

图片

13讨论 · 8
用户头像
ST掘金
12-11 08:24  
#ST国华# 先不说这文章质量如何,至少量明了观点,有一位老师已经说要退市了,我旗帜鲜明的说国华不会退市,认为会退市的老师评论区打1,不会退市的打2,明年我们见证。

图片

图片

图片

1转发 · 7讨论 · 2
用户头像
胜己者恒强
12-13 20:18  
$*ST国华(SZ000004)$ 儿童药那个公司,原来注册资本,100万,国华增资入股104万就拿到50%股权,如果它能够有比较大的营收或者利润(比如说一年盈利200万),各位大佬,扪心自问,你是原来的控股股东,你愿意100万卖掉50%的公司股权吗?
7讨论