来源:道亦有道经济

福建电子信息集团控制的华映科技,在与台企中华映管和大同公司的官司对决中,最高法最终判定华映科技可以获得30亿元赔偿。其实除了这笔补偿款之外,中华映管还拖欠了华映科技31亿元应收账款。只是中华映管宣布破产了,华映科技要讨回这笔补偿款,中间可是隔着两三百公里的海峡。

电子信息集团是福建省属国企,与台企中华映管有过一段密月期。华映科技的前身是闽东电机,当时福建电子信息集团是控股股东。2010年闽东电机资产重组引入了中华映管,当时的中华映管是全球重要的显示器制造商。
这场合作在当时像一场豪门联姻,为了迎娶“白富美”,中华映管做出了业绩补偿承诺:华映科技每年净资产收益率不低于10%,若未达标,中华映管要以现金补足差额。当年白纸黑字的承诺,成为今天电子信息集团向中华映管和大同公司索赔的依据。

重整后初期,中华映管是华映科技第一大股东,持有26.37%股份。后来通过定增募资,电子信息集团和莆田国资成为第二和第三大股东。有意思的是,那个时候如果第二和第三大股东加起来,持有的股份占比是27.6%,超过中华映管。尽管后来电子信息集团声明过不谋求华映科技控制权,中华映管在2018年还是以“丧失控制权”为由在台湾申请破产重整。
有个细节需要注意。中华映管申请破产重整的这一年,华映科技迎来史上最大亏损,巨亏将近50亿元,亏损幅度超过了2009年以来的历年利润总和。而这只是开始,2019年华映科技又巨亏26亿元。不难看出,中华映管申请破产的时机掐得十分微妙。那段时间,中华映管还着手抵押持有的华映科技股权,找银行融资,关键时刻被电子信息集团申请财产保全,才给摁住了。

2020年,中华映管持有的股份被法院裁决以股抵债,电子信息集团重新成为华映科技第一大股东。在电子信息集团的主导下,华映科技走上了漫漫维权之路。
从今天的判决结果来看,这场马拉松官司有个玄机。当初如果以中华映管违约的理由起诉,按照破产清算的赔偿顺序,华映科技即便赢了官司,结果大概会是赢了个寂寞。这应该也是华映科技没有同步追讨应收账款的原因。华映科技最后以恶意侵权为由索赔,提出中华映管明知无法履约,却利用承诺骗取控制权,存在欺诈,行为损害了上市公司及中小股东利益。

在这样的主张下,华映科技获得了优先赔偿的权利。根据法院判决,现在即便母公司中华映管破产了,还可以进一步向祖公司大同公司追索。大同公司可是具备偿还能力,到今年前三季度营收超过80亿元,毛利率10亿元,市值200亿元。
巨亏之后选择破产,中华映管必然会选择将官司打到不能打的地步,随着最高法的二审判决结果明确,中华映管虽然破产了,大同股份仍然要承担连带赔偿责任。
对福建电子信息集团来说,这笔补偿如果能够执行到位,那无异于雪中送炭。

中华映管当第一大股东的华映科技,以代工为主,盈利能力全看大股东脸色。电子信息集团主导以后,华映科技的转型之路依然显得任重而道远。华映科技只在电子信息集团重新成为第一大股东的第一年盈利了6亿多元,隔年起又接连巨亏,2023年一口气巨亏16亿元。电子信息集团接手以来到今年第三季度,华映科技总共亏了40多亿。现在负债48亿元,负债率高达89%。

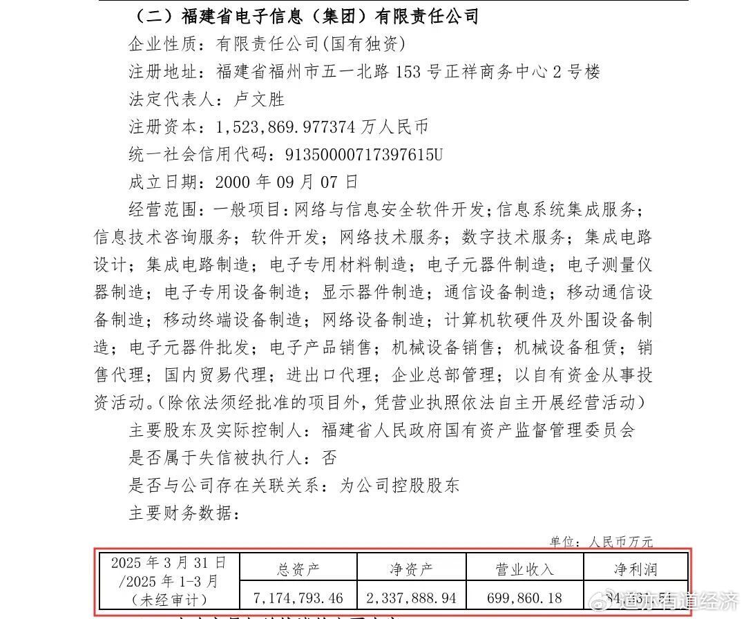
而大股东的日子也不好过。根据子公司华映科技和合力泰公告,到今年第一季度,电子信息集团总资产717亿元,净资产只有234亿元,亏损8.4亿元。2023年,电子信息集团总资产是866亿元,亏损171亿元。
中华映管为“画饼”付出了代价,现在还持有华映科技9.1%股份,对应的市值将近13亿元,这部分股权大概率还是会被拿来以股抵债。缺口部分怎么从大同公司讨回来,就要看福建国企的智慧了。
