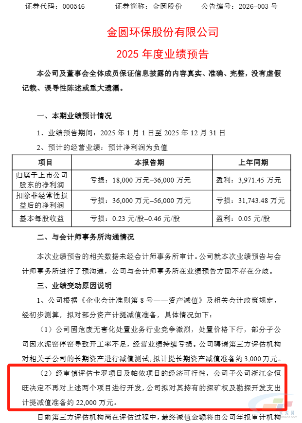
1月30日,金圆股份(000546)发布2025年业绩预告,预计2025年净利润亏损1.8亿元—3.6亿元,上年同期盈利3971.45万元,同比由盈转亏。
金圆股份在业绩变动原因说明中指出,报告期内,经审慎评估卡罗项目及帕依项目的经济可行性,公司子公司浙江金恒旺决定不再对上述两个项目进行开发,公司拟对其持有的探矿权及勘探开发支出计提减值准备约2.2亿元。
资料显示,金圆股份阿根廷Laguna Caro 卡罗项目占地4500 公顷,已完成 3 个钻井勘探,Payo Salvacin 帕伊项目占地1089.84 公顷,平均锂浓度 592mg/L,处于勘探 / 前期开发阶段,未形成产能。

编辑:曾家明