12月3日,*ST万方(000638)(000638)股价开盘即“一字”跌停。截至收盘,*ST万方股价被牢牢按死在跌停板上,收跌4.92%,报5.80元/股,换手率仅0.52%。值得注意的是,这已是*ST万方连续第二个交易日跌停。
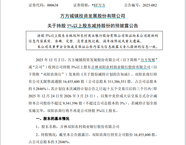
昨日盘后,*ST万方发布公告称,因自身资金需求,公司持股5%以上股东吉林双阳农村商业银行股份有限公司(下称“双阳农商行”)拟在未来三个月内减持不超过3%股份。本次减持计划实施后,双阳农商行将不再是公司持股5%以上股东。

值得一提的是,今年以来,双阳农商行频频做出减持动作。最近一次,*ST万方公告称于10月20日收到双阳农商行发来的《告知函》,其根据自身计划决定提前终止股份减持计划。公告显示,2025年9月25日至2025年10月14日期间,双阳农商行已累计减持311.38万股。
*ST万方此前被中国证监会立案调查。截至目前,该立案调查仍在进行中,公司尚未收到结论性意见或决定。公司提示,若后续经中国证监会行政处罚且相关认定的事实触及《深圳证券交易所股票上市规则》规定的重大违法强制退市情形时,公司股票可能被实施重大违法强制退市。
今年前三季度,*ST万方营业收入为1.76亿元,同比增长60.43%;归母净利润为-859.33万元,亏损较去年同期有所扩大。
根据已有信息,上海沪紫律师事务所刘鹏律师初步判断,在2025年1月25日至2025年4月18日(含当日)期间买入*ST万方股票,且在2025年4月18日收盘时仍持有该股票的受损投资者,或有索赔机会。符合条件的投资者,可点击此处报名登记报名登记,最终索赔条件以法院认定为准。