12月10日,多家上市公司发布投资者关系活动记录表公告,披露各自与机构之间的业务交流内容,其中透露出公司业务布局的诸多进展与亮点。
华菱线缆:已保障300余次火箭发射任务 机器人产品涉及30多个场景
华菱线缆于昨日接受中信证券、华夏理财等近40家机构集中调研。
在调研中,华菱线缆透露,公司产品覆盖国内四大发射基地,已保障300余次火箭发射任务。火箭方面,公司为长征系列、神舟系列等火箭进行配套,覆盖市场份额在70%-80%左右;卫星方面,公司源头上参与模块化、批量化卫星生产的电装设计,目前部分产品为独家供应。
在卫星太阳翼领域,华菱线缆也取得积极进展。据介绍,公司开发的扁平柔性展收电缆用于解决太阳翼到星体之间的互联问题,替代因频繁折叠导致原子氧涂层脱落的FPC方案。该产品在国内为独家供应,目前已延伸应用至卫星天线,如西安某院所天线已采用该产品。
华菱线缆特别提到,在商业互联网卫星领域,虽单星用量小于军星,但卫星数量规模大,市场空间可观,若算力卫星批量应用,太阳翼折叠电缆的需求量增长将十分显著。
据华菱线缆透露,公司正在介入星体内部高密度集成柔性传输体系,若突破技术节点实现大规模应用,可覆盖中国星网、航天商星公司的多类卫星。公司与总体单位联合研制卫星模块化集成,若实现公司产品价值有望提升至整星成本的40%左右,单星价值量将大幅增长。
机器人业务方面,华菱线缆称,公司在工业机器人和人形机器人领域均有布局,去年机器人相关线缆营收近1个亿,目前产品已涉及30多个场景。
关于传统军品业务,华菱线缆表示,相关业务恢复明显,兵器领域新增多个配套型号,以组件方式配套,今年底逐步起量,预计明年释放量更大;弹类业务恢复节奏领先于航天领域,批量化规模较大。

华菱线缆系特种电缆领先企业、航天防热材料领军者,公司前三季度实现营收33.76亿元,同比增长8.68%;归母净利润为9216.30万元,同比增长6.85%。
二级市场方面,华菱线缆今日上涨5.39%,12月以来累计涨幅为17.09%。
迈信林:算力租赁目前出租率达100%
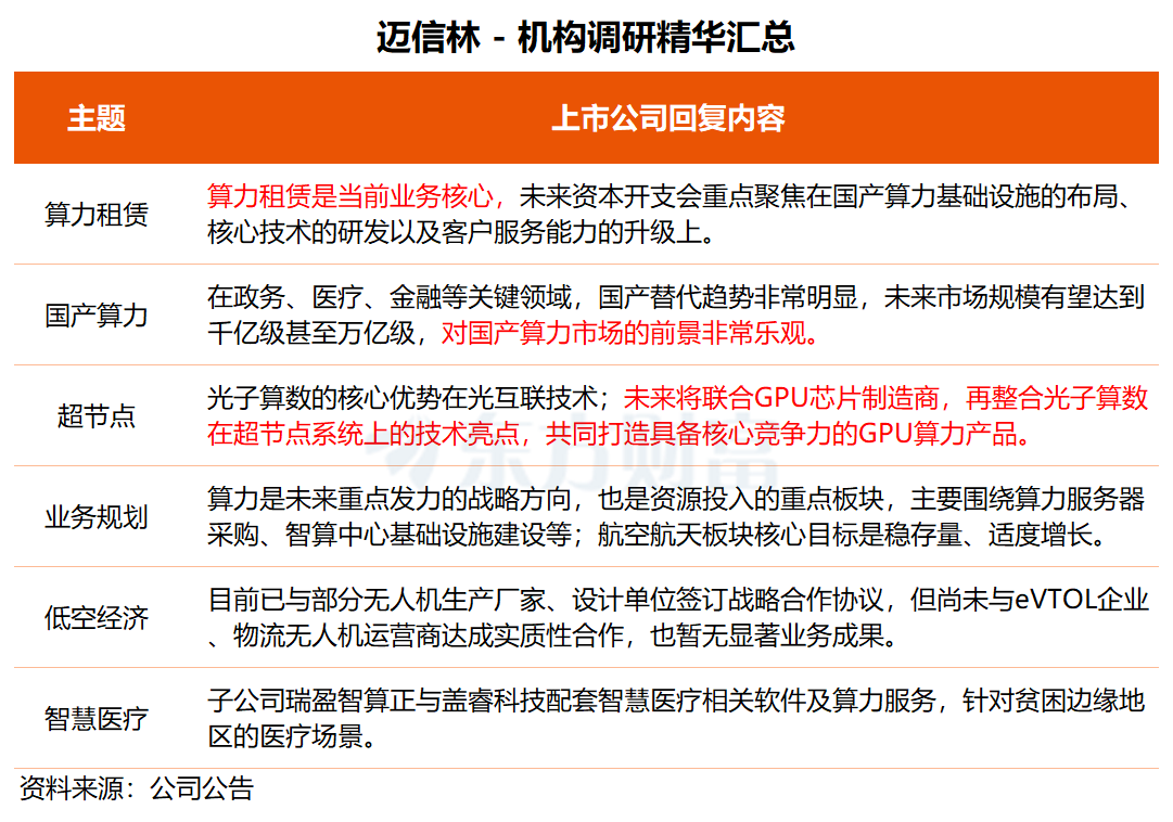
迈信林近日接受首创证券、璞远资产等机构调研,公司表示,算力租赁是当前算力业务的核心,算力租赁目前出租率达100%。未来公司的资本开支会重点聚焦在国产算力基础设施的布局、核心技术的研发以及客户服务能力的升级上。
“从长期来看,我们对国产算力市场的前景非常乐观。”迈信林指出,在政务、医疗、金融等关键领域,国产替代的趋势非常明显,所有算力需求都要求以国产为主,未来市场规模有望达到千亿级甚至万亿级。公司将不断巩固自身的核心竞争力,保障长期盈利的稳定性。
近日,迈信林宣布拟与战略股东共设追光时代,并筹划向光子算数增资。在调研活动中,迈信林详细解释了此次交易背后的两方面考量。
据迈信林介绍,光子算数的核心优势在光互联技术,有望优化算力集群的传输效率和整体性能,强化公司智算中心的核心竞争力。同时,未来公司将发挥自身在算力集群承建、运营管理方面的优势,联合国内优质GPU芯片制造商,再整合光子算数在超节点系统上的技术亮点,共同打造具备核心竞争力的GPU算力产品。
在低空经济领域,迈信林称,目前下游应用领域仍在拓展中,重点聚焦民用相关场景;目前已与部分无人机生产厂家、设计单位签订战略合作协议,但尚未与eVTOL企业、物流无人机运营商达成实质性合作,也暂无显著业务成果。
关于未来的战略规划,迈信林表示,算力板块的资本开支优先于航空航天板块,主要为算力服务器采购、智算中心基础设施建设等,确保公司在国产算力赛道的布局速度和核心竞争力。

今年前三季度,迈信林实现营收4.46亿元,同比增长48.42%;归母净利润为5634.37万元,同比增长55.17%。
中航证券研报指出,在立足航空航天领域的同时,公司积极拓展电子、半导体等民用领域,将贡献业绩增量;公司布局算力领域,把握国产大模型爆发机遇,随着人工智能行业的高速发展,将带动公司业务规模进一步提升。
二级市场方面,迈信林股价今日下跌1.84%,年内涨幅超50%。
