女总裁上任5个月后就辞职,实控人的“90后”儿子接棒。
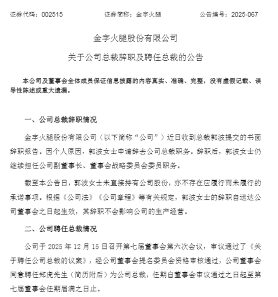
12月15日,“火腿第一股”金字火腿(002515)发布公告,公司总裁郭波女士因个人原因辞职,辞职后仍担任副董事长及董事会战略委员会委员职务。郭波辞职自送达公司董事会之日起生效,且未持有公司股份,也不存在未履行的承诺事项。

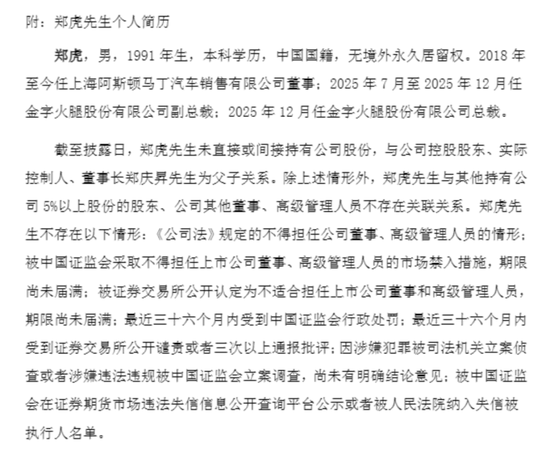
同时,公司于2025年12月15日召开董事会,聘任郑虎为新总裁,任期至第七届董事会任期结束。郑虎此前任副总裁,并与公司控股股东、实际控制人、董事长郑庆昇存在父子关系,但与其他持有公司5%以上股份的股东及高管不存在关联关系。
这是金字火腿年内第二次换总裁。第一次是今年7月董事会换届的同时,郭波替代周国华成为公司总裁。
公告显示,郑虎,1991年生,本科学历。此次上任前,郑虎在公司担任5个月左右副总裁。除在金字火腿任职外,郑虎2018年以来任上海阿斯顿马丁汽车销售有限公司董事。

2025年前三季度,金字火腿实现收入2.22亿元,归母净利润2201万元。
公开资料显示,金字火腿股份有限公司成立于1994年,2010年深交所A股上市,浙江老字号、农业产业化国家重点龙头企业。主营金字金华火腿、巴玛发酵火腿等火腿产品,以及传统肉制品、调味品、调理肉制品,还有火腿冰淇淋、火腿八宝粥等火腿创新产品。
值得注意的是,郑庆昇正式入主金字火腿仅半年时间。
今年6月3日,金字火腿公告,公司股东任贵龙将其持有的1.45亿股股份协议转让给郑庆昇,已完成过户登记,转让股份占公司总股本的11.98%。
根据协议,任贵龙还将其剩余8297万股的表决权委托给郑庆昇,委托期限为18个月,因此郑庆昇在表决权方面将拥有18.83%的权利。
此次股份转让后,郑庆昇成为公司控股股东和实际控制人。交易后,郑庆昇持有1.45亿股,任贵龙持有8297万股,且其表决权已全部委托给郑庆昇,任贵龙的表决权降至0%。
按照此前金字火腿的披露,郑庆昇是福建莆田仙游的企业家,1956年出生,如今已有69岁。
郑庆昇旗下产业涉足房地产、汽车、教育等领域。他控制的企业包括福建挺虎、福建亿昇房地产有限公司、宁波挺虎汽车服务有限公司、上海阿斯顿马丁汽车销售有限公司、宁波挺虎汽车销售有限公司、仙游金石中学等。2012年福建挺虎曾以3.98亿元投得莆田市仙游县一块土地的使用权。随后,建发国际集团间接全资附属公司还和福建挺虎成立合营公司共同开发该土地。
而上海阿斯顿马丁汽车销售有限公司为阿斯顿·马丁的品牌授权经销商。公开资料显示,阿斯顿·马丁创建于1913年,总部位于英国,是著名的超豪华汽车品牌,产品销往全球55个国家和地区。
在郑庆昇入主后,金字火腿拟3亿元跨界半导体。
今年7月,金字火腿设立了两家从事芯片业务的公司,分别为金字芯(上海)科技有限公司、福建金字半导体有限公司(即“福建金字公司”)。此次拟3亿获得中晟微不超过20%股权就由福建金字公司实施。两家公司法定代表人均为金字火腿实控人郑庆昇之子郑虎。
9月22日,金字火腿公告称,公司全资子公司福建金字公司认可中晟微电子(杭州)有限公司(以下简称“标的公司”或“中晟微”)在光通信芯片领域的国产替代能力,拟以自有或自筹资金不超过3亿元通过增资扩股的方式取得标的公司不超过20%的股权。
(本文不构成投资建议,据此操作风险自担)
责任编辑:杨红卜