*ST摩登

3.10
+0.01
+0.32%
SZ002656
 3.11 3.11 90744手总市值 22.09亿
 3.05 1.34% 2793.10万市盈TTM 亏损
分时
5日
日K
周K
月K
季K
年K
  • MA
  • BOLL
  • 成交量
  • MACD
  • KDJ
  • RSI
  • WR
  • BIAS
  • CCI
  • PSY
用户头像
ST困境反转名侦探
03-29 19:51  
$*ST摩登(SZ002656)$ $*ST传智(SZ003032)$ 今天公布了审计进展,一切就绪波澜不惊,我们做摘帽的人只关心"审计进展",最终能不能摘帽才是核心,中东战事对摘帽行情只构成扰动,不会对能不能摘帽构成影响,如果反复触底技术上也会进一步夯实底部,每一年都会有人质疑摘帽行情,投资靠的是自己的能...
1转发 · 10讨论 · 7
用户头像
ST困境反转名侦探
03-27 09:19  
$*ST摩登(SZ002656)$ $*ST清研(SZ301288)$ $*ST传智(SZ003032)$ 目前申请摘帽的ST股都在补充材料阶段,加上很多ST股的年报推迟,代表村里对突击保壳的审核较严,这并不代表他们有退市风险,只要口子打开了,首摘出来了,陆陆续续其他很快就摘了,不忘初心,保持耐心。
12讨论 · 4
用户头像
ST困境反转名侦探
03-26 13:14  
$*ST摩登(SZ002656)$ $*ST传智(SZ003032)$ $*ST清研(SZ301288)$ 电力延续主流地位,昨天下午提前分岐之后使得今天的分化强度要比预期的要小不少,并在中闽能源回封之后开启回流,回流强度也比较高,爱丝特板块的电缆代表摩登也表现出了较强的抗跌性,也才20个亿的市值,主板的电缆股打出了一片天空...
5讨论 · 7
用户头像
ST困境反转名侦探
03-31 14:47  
$*ST摩登(SZ002656)$ 趋势不变,今天收一根长上影线,不管怎么说对于20亿的魔灯来说,也是释放上方的压力,主板电缆股的平均市值120亿,路漫漫其修远兮,吾将上下而求索。
4讨论 · 2
用户头像
ST困境反转名侦探
03-30 10:02  
$*ST传智(SZ003032)$ $*ST亿通(SZ300211)$ $*ST摩登(SZ002656)$ 控制权变更,股权转让是ST股票的一大看点,控制权变更的方式有很多,可以通过协议转让司法拍卖破产重整等,不管谁拿壳,都是为了资本运作赚钱,有这个预期在,利好公告出来就是连板,摩登的新实控人去年接盘后经历了这一连串的操作,...
6
用户头像
长牛乱舞
03-13 10:02  
st摩登。有一个好处就是,25年中报是事务所审计了的,确定性就加成了,加上新的控股股东实力,值得期待。加了点。

顶了双成,提前年报
$*ST摩登(SZ002656)$ $*ST双成(SZ002693)$ $ST板块(BK0400)$
9讨论 · 7
用户头像
ST困境反转名侦探
03-16 11:24  
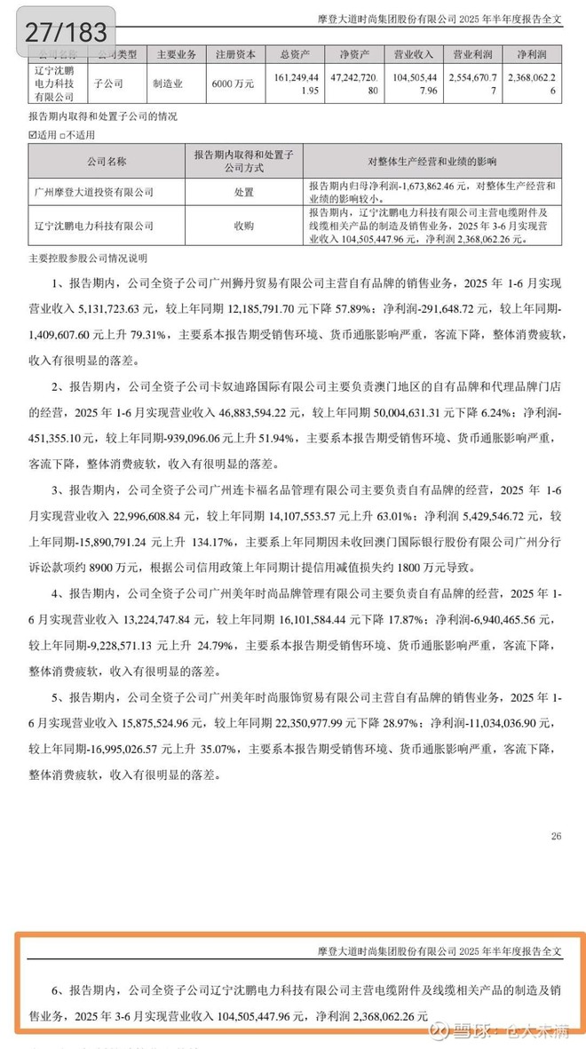
$*ST摩登(SZ002656)$ *st摩登半年报已将全资子公司沈鹏电力合并报表,且报表经过了审计,ST摩登预报25年全年扣除后营业收入:37,280万元至55,920万元。业绩预告期间营业收入增长的主要原因为 2025 年 4月底公司并购沈鹏电力,电缆附件及电工材料业务增长带来的影响。
辽宁沈鹏电力科技有限公司...
3讨论 · 9
用户头像
正气的翻倍小玉石
03-20 12:53  
$*ST摩登(SZ002656)$ $ST京蓝(SZ000711)$
摩登和京蓝具备类似的属性,均为适配炒作主线,摩登切中了当前的绿电,京蓝之前炒作金属铟,都有换实控人,改名的预期,且摩登市值更袖珍,都有市值回归的要求,摩登转型电缆行业,正股的电缆股巿值平均120亿,摩登现在才20亿市值,大盘目前在4000点关...
2讨论 · 6
用户头像
价值金牛组合
03-30 07:40  
$*ST摩登(SZ002656)$ *ST 摩登(002656)在 2025 年分两步完成摘帽:先撤销退市风险警示(*ST),再撤销其他风险警示(ST),最终保留 “*ST” 是因为2024年报财务类指标未达标。
一、撤销退市风险警示(*ST):2025-03-10
核心原因:原控股股东资金占用问题彻底解决深圳证券交易所。...
1讨论 · 2
用户头像
只买两元摘帽股
03-12 10:26  
$*ST摩登(SZ002656)$ 市值冲上1100
3讨论 · 11
用户头像
长牛乱舞
03-18 09:59  
St摩登
1、ST 摩登的核心亮点在于成功实现从传统服装业务向“服装+电力”双主业的战略转型,且电力业务已成为营收增长的主要驱动力,彻底改变了此前依赖服装业务的单一营收结构。
2、沈鹏电力作为ST 摩登的核心电力资产,具备高壁垒的技术实力和稳定的优质客户资源,未来发展潜力巨大。沈...
2讨论 · 5
用户头像
鏮爷hustle
03-13 11:13  
$*ST摩登(SZ002656)$ 大傻春,你要干什么?
5讨论 · 2
用户头像
长牛乱舞
03-12 10:14  
发现晚了,优质的摘帽股,默默地低调地往上涨。
ST长园后的又一牛股吧。
电网系列:锐洋集团与五大电力集团和中广核、中国三峡、华润电力、国投电力、内蒙古电力集团展开了深度合作,央企订单占60%以上。2020年至2022年先后获评“国家高新技术企业”、 “省级专精特新小巨人企业”、 “中...
9
用户头像
ST困境反转名侦探
03-12 09:27  
$*ST摩登(SZ002656)$ $汉缆股份(SZ002498)$ 龙虾耗电量巨大,绿电需求持续升温,20个亿市值的摩登大概率走的是AI电力的补涨,逻辑上是AI算力需求爆发正显著推升数据中心能耗,电力仍然是持续性最好的方向,锐洋集团与五大电力集团和中广核、中国三峡、华润电力、国投电力、内蒙古电力集团展开了深...
9
用户头像
*ST摩登(SZ002656)
03-30 16:33  
*ST摩登:关于公司股票可能被终止上市的第五次风险提示公告 网页链接
1讨论 · 1
用户头像
ST困境反转名侦探
03-30 15:11  
$*ST摩登(SZ002656)$ 量价有些背离,需要补量上涨
3
用户头像
ST困境反转名侦探
03-06 13:27  
$*ST摩登(SZ002656)$ 电力及电力设备成为当下最具持续性的方向,连续3日走强超出预期,资金主要聚焦变压器和燃气轮机两条分支,东北最大的电缆集团借壳摩登是最大的预期,目前公司子公司辽宁沈鹏电力科技有限公司主要生产电缆附件及电工材料,广范应用于光伏发电、风力发电、智能电网及高端装备制...
8讨论
用户头像
东风火箭弹
03-11 09:53  
$*ST摩登(SZ002656)$ 这个图无敌,可惜把我甩下车了[哭泣]
5讨论 · 1
用户头像
ST困境反转名侦探
03-12 11:09  
$*ST摩登(SZ002656)$ 明显摩登的筹码干净得多嘛!封啥子四环嘛!选低价股,选摩登也不选四环嘛!智能电网+摘帽预期+低市值+低价+锐洋注入预期,不比京蓝香吗?
9
用户头像
ST困境反转名侦探
03-19 11:43  
$*ST四环(SZ000518)$ $*ST摩登(SZ002656)$ 两只票在PK吗?摩登始终要压四环一分钱
2讨论 · 1