来源:大佬说

属于王健林的时代记忆,又少了一块。
出品 | 大佬说 作者 | 青云
王健林说过,电影是他的梦。
巅峰时,王健林左手万达电影,右手AMC影院,构建起了一个庞大的影视帝国。然而,岁月流转,风云变幻。曾经意气风发的商业巨擘,在债务压力与战略调整的双重夹击下,不得不收起自己的影视雄心。
我们再回过头看,王健林的影视梦,早已在时代的洪流中,留下了一声无奈的叹息。

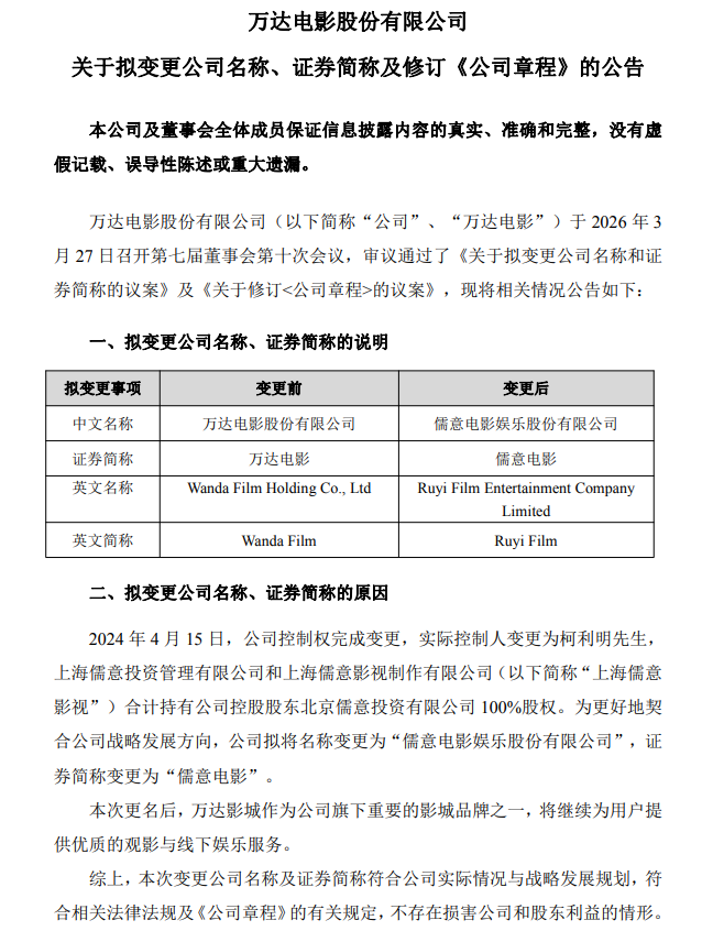
万达电影将更名
近日,万达电影发布公告称,拟将公司名称变更为“儒意电影娱乐股份有限公司”,证券简称变更为“儒意电影”。

万达电影方面表示,本次拟变更的公司名称已获得国家市场监督管理总局的预先核准,待公司股东会议审议通过后将向市场监督管理部门办理变更登记与备案。
对于此次更名,万达电影在公告中表示,此举为更好地契合公司战略转型方向。同时,在更名后,万达影城作为公司旗下的重要影城品牌,将继续为用户提供观影和线下娱乐服务。
那么问题来了,作为老牌院线巨头,万达电影为何要去掉“万达”这一金字招牌?
原因很简单,现在万达电影的实际控制人已经不是王健林了。
2023年7月,中国儒意以22.62亿元收购了万达投资49%的股权。同年12月,上海儒意投资以21.55亿元拿下万达投资剩余51%的股份。而万达投资正是万达电影的控股股东,“儒意系”借此间接控股了万达电影。
2024年4月17日,万达电影发布《关于间接控股股东股权转让完成暨公司控制权变更的公告》。根据该公告,万达电影实控人已正式从王健林变为柯利明。

至此,万达电影正式进入“儒意时代”。
回过头来看,在此次更名之前,今年3月,北京万达投资有限公司完成了工商变更,企业名称正式变更为北京儒意投资有限公司。这一细节看似不起眼,却恰恰印证了万达电影的更名并非偶然,而是儒意系在完成控制权收购后,逐步推进“去万达化”、实现品牌统一的重要一步。
从控股股东名称的变更,到上市公司名称的调整,一步步的动作,都在清晰地传递着一个信号:万达电影早已不是曾经那个属于王健林、属于万达集团的影视平台,而是即将全面融入儒意体系,开启全新发展征程的“儒意电影”。
那么,儒意影视有何来头?
公开资料显示,中国儒意的前身是马斯葛集团。2015年7月,恒大地产和腾讯联合以7.5亿港元认购马斯葛新发行股份,成为其控股股东。其中恒大集团持股55%,腾讯持股20%。同年,公司改名为恒腾网络,业务转向轻资产物管服务。
2020年10月,恒腾网络通过配发及发行股份及认购股权方式,收购柯利明所持有的儒意影业,交易对价为72亿港元。2021年1月,恒腾网络完成了对儒意影业和南瓜电影的全部股份的收购。2021年11月,随着债务危机爆发,恒大集团清仓了所持恒腾网络的全部股份。此后经过一系列资本运作,儒意影业实控人柯利明成为恒腾网络第一大股东。
2022年,恒腾网络更名为“中国儒意”,聚焦影视制作等业务。多年来,儒意系先后参与出品了《你好,李焕英》《琅琊榜》等众多家喻户晓的大热影视作品。可以说,“儒意系”的实力和来头都不小。
“儒意系”接盘后,万达电影业绩表现如何?
今年1月,万达电影发布2025年全年业绩预告,预计2025年,公司实现净利润4.8亿元至5.5亿元,上年同期亏损9.4亿元;预计扣非净利润3.2亿元至3.9亿元,上年同期亏损10.99亿元。

根据灯塔专业版数据,2026年春节档总票房为57.50亿元,相比2025年的95.14亿元跌幅近40%。而万达院线占约全国1/6票房,预计将斩获超9亿票房。另外,万达电影参与出品发行的《飞驰人生3》摘得春节档票房冠军。
至于战略转型,更名后,儒意电影将在超级娱乐空间战略下聚焦“超级场景+超级IP”,升级线上线下娱乐体验,深耕文化娱乐全产业链。
具体来看,未来公司将着力打造“超级娱乐空间”,通过与热门游戏、动漫IP联名,创造沉浸式线下体验,吸引消费客群走进影院,满足消费者的不同需求。

王健林的影视梦碎了
王健林的影视梦,始于2004年。那一年,首家万达影城正式成立。
影院作为高频消费场景,能有效提升商场的人气与消费者停留时间,带动餐饮、零售等业态的消费,王健林最初的初衷,就是为万达购物中心引入稳定的人流量,让商业地产与影视业态形成协同效应,实现双赢。
同时,他也怀揣着一个更大的野心——打造中国自己的影视帝国,让中国电影走向世界。
而这份野心,从一开始就伴随着质疑与反对。王健林谈当初干万达影院,我遭到了99%股东的反对,他们认为这些投资不会得到回报,但我还是决定继续追逐我的梦想。
他坦言,2006年万达布局万达广场初期,商圈人气不及预期,他便想到加入娱乐、餐饮元素拉动流量,而电影院成为了核心选择。可彼时的中国电影市场,还处于蛮荒阶段。因此这个项目遭到了不少人的反对。
但王健林的骨子里,从来都有一股不服输的韧劲,他始终坚信中国电影市场的巨大潜力,他说总有一天,我们会发展得比美国市场还要大。
这份坚定,让他顶住所有压力,毅然扎进了影视行业,而命运也恰好眷顾了这份执着——2008年,中国电影市场迎来蓬勃发展,王健林的影视梦,就此迎来了快速扩张的黄金期。
2012年,万达26亿美元收购美国第二大院线AMC,次年AMC便扭亏为盈。
2013年,万达宣布在青岛投资500亿,建设东方影都。王健林说,有信心,也有能力汇聚全球电影资源,把青岛东方影都打造成为全球电影产业新的产业中心。
2015年,万达院线(万达电影院线股份有限公司)登陆A股,成为“中国院线第一股”。彼时,王健林的儿子王思聪持有万达院线1%股份,随着股价连续涨停,其身价暴增近3亿,风头无两。2017年,万达院线正式更名为“万达电影”。
王健林的影视梦,不止于院线。他计划进军好莱坞,收购海外影视公司,让万达电影成为全球知名的文娱品牌。
2016年,万达35亿并购美国传奇影业,创造了成为中国企业在海外的最大一笔文化产业并购案。不过,这么多年以来,传奇影业鲜有爆款。
2024年10月,传奇影业宣布,已完成购回大连万达集团在该电影公司的剩余股权,并将由阿波罗全球管理公司全资拥有。到这里,王健林的海外影视梦想也破碎了。
如今万达电影即将“消失”,变为“儒意电影”。短短几年时间,物是人非,一个属于王健林的影视时代,也在这场更名中,悄然落幕。

王健林还有硬仗要打
卖掉万达电影,只是王健林“断臂求生”的一部分。如今的万达集团,早已不复当年的辉煌,正在艰难地寻求转型与突围。
如今71岁的王健林,早已褪去当年的意气风发,但腰杆依旧挺直,在为万达的生存而奔波。近年以来,王健林的动作主要聚焦在两个方面:一是持续甩卖资产,保住商业基本盘,缓解债务压力;二是低调调研,寻找新的发展机遇。
2026年以来,王健林先后现身贵州、福建,低调走访罗甸大小井景区、花江峡谷大桥、北溪文苑生态旅游区,调研文旅资源开发潜力。在外界看来,他计划在文旅领域重新布局,寻找万达集团新的增长点。

北溪文苑生态旅游区
如今,王健林依旧在坚守,万达集团依旧在风雨中前行,未来,这家曾经的商业巨头能否走出困境,实现“轻装上阵”,王健林能否在晚年再创辉煌,我们不得而知。但可以肯定的是,他还在拼,还在继续努力。