ST天圣

4.91
0.00
0.00%
SZ002872
 4.96 4.91 25075手总市值 15.61亿
 4.89 1.17% 1235.03万市盈TTM 亏损
分时
5日
日K
周K
月K
季K
年K
  • MA
  • BOLL
  • 成交量
  • MACD
  • KDJ
  • RSI
  • WR
  • BIAS
  • CCI
  • PSY
用户头像
ST张校长
09-17 15:50  
吾股丰登打卡,大亏,今日有一个$ST天圣(SZ002872)$ 涨停

图片

图片

图片

1转发 · 30讨论 · 82
用户头像
ST张校长
09-15 15:11  
吾股丰登打卡,大亏的一天,$ST天圣(SZ002872)$ 也没涨停

图片

图片

图片

1转发 · 38讨论 · 78
用户头像
蔚蓝色的天空1616
09-13 06:25  
$ST天圣(SZ002872)$ 一直以来以为今年摘帽,根据规则行政处罚满一年后可申请摘帽,今年就别想了!
10讨论 · 1
用户头像
奇迹bez
09-23 10:30  
$ST天圣(SZ002872)$ 跌停板上继续接
4
用户头像
来福吉祥牛
09-14 20:52  
20250914
(1)$ST天圣(SZ002872)$ 公司2025年1月7日收到证监会《立案告知书》,2025年9月12日收到《行政处罚事先告知书》,公司因为2017和2018年虚增利润总额,存在未披露关联交易,公司被处罚60万元(未触及造假退市,立案总算告一段落)。
个人观点:公司市值才15.58亿元,化学制剂行业...
6
用户头像
ST鑫跃
09-12 22:45  
$ST天圣(SZ002872)$
$*ST广道(BJ839680)$
$*ST东通(SZ300379)$
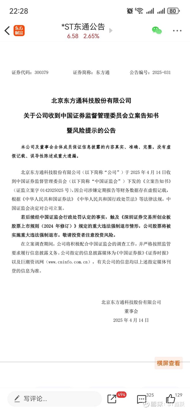
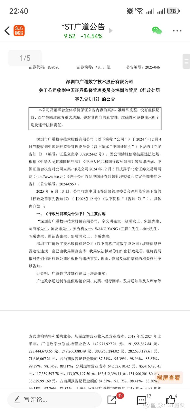
立案基本上5-6个月会出结果,东通当时直接就写了,涉嫌定期报告财务等问题,触及重大违法退市,一定退的,能早割就早割。
广道当时也只写了涉嫌信息批漏违法违规,但是立案通知下来,确是重大违法强制退市。
天圣...

图片

图片

图片

图片

2讨论 · 3
用户头像
谈笑凯哥还
10-01 09:17  
$ST天圣(SZ002872)$ 大股东赶紧转让股权走人吧。走下去就破产退市一条路,看不出这种公司会有发展前途。让给重庆的高科技企业融资发展吧
1讨论
用户头像
ST天圣(SZ002872)
09-12 21:16  
ST天圣:关于公司股票交易被叠加实施其他风险警示的公告 网页链接
3讨论
用户头像
新浪财经
09-14 22:50  
来源:视频滚动新闻
证监会一日连开数张罚单,多家上市公司涉财务造假遭重罚,部分已退市公司仍难逃追责。9月12日,*ST东通(300379.SZ)、利能5(原亿利洁能)、*ST广道(839680.BJ)、ST天圣(002872.SZ)、*ST新潮(600777.SH)、*ST聆达(300125.SZ)等多家公司同日披露受到证监会行政处罚...
1讨论 · 3
用户头像
科创四川
09-28 17:39  
图源:包图网
3家川渝上市公司因存在财务违规、虚假营收等问题被当地证监局开“监管罚单”,被ST!另有快手旗下全资子公司——成都快购科技有限公司,因涉嫌违反《中华人民共和国电子商务法》被国家市场监管总局依法立案调查。
科创四川获悉,今日(9月23日),创意信息、思科瑞股票复牌,...
1讨论
用户头像
蔚蓝色的天空1616
09-17 10:05  
$ST天圣(SZ002872)$ 这是有资金来做这个了吗?TOO late
2讨论
用户头像
st薯条
09-12 21:16  
2讨论 · 1
用户头像
奇迹bez
09-16 09:59  
$ST天圣(SZ002872)$ 承接力很强啊,就等另一只靴子落地了
2讨论
用户头像
蔚蓝色的天空1616
09-12 21:29  
$ST天圣(SZ002872)$ 立案调查终于落地!没什么说的
2讨论
用户头像
山西老虎骑牛
10-01 10:21  
ST天圣 医药股中净资产很高 2股东重庆国资 有业绩变好概念
@长歌2024 :悬赏 ¥2000.00祝大家双节快乐,金钱永不眠,又到了每月规划新一月的计划的时候,现在征集各位10月看好的ST标的,在上月与人争执中说要发红包给大家,所以本次悬赏直接提高到2000,老规矩说出理由即可获得打赏,说的越详细打赏越多,本帖还是一如既往的保护吹票,质疑和踩票会被删除言论,奖金会在10月4日统一发...
1
用户头像
ST天圣(SZ002872)
09-19 19:29  
ST天圣:关于为全资子公司提供担保的进展公告 网页链接
1讨论
用户头像
ST天圣(SZ002872)
09-12 21:16  
ST天圣:关于收到中国证券监督管理委员会重庆监管局《行政处罚事先告知书》的公告 网页链接
1讨论
用户头像
热心的盈利勇士
09-12 21:50  
$ST天圣(SZ002872)$ 还以为今年能摘帽,还要等一年
1讨论 · 1
用户头像
王牌摸鱼喵
07-15 11:08  
现金储备地多就是好,可以任意扫射带血筹码。$ST易联众(SZ300096)$ 仲裁落地即摘帽,干了。$ST天圣(SZ002872)$ 结案即摘帽,干了。还有啥可干的?盼推荐,前提是要零风险 。[斜眼]
好消息:喵的百利来亏成狗了。[呵呵]
61讨论 · 52
用户头像
小兵2025
09-14 22:33  
周末,多家上市公司发布重要公告。1,达实智能(002421.SZ):签约小米武汉二期智能化项目 9月14日,达实智能公告称,公司与谧空间武汉信息科技有限公司就小米武汉二期智能化项目签署合同,合同金额为2386.90万元,占公司2024年度经审计营业收入的0.75%。2,ST天圣(002872.SZ):全资子公司碳酸氢钠注...
1