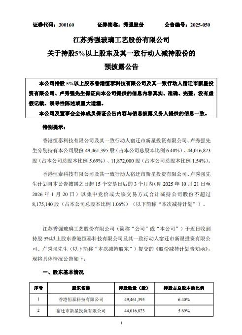
9月21日,秀强股份(300160)公告称,公司于近日收到持股5%以上股东香港恒泰科技有限公司及其一致行动人宿迁市新星投资有限公司、卢秀强先生(简称“本次减持股东”)提交的《股份减持计划告知函》。
本次减持股东关联关系为:宿迁市新星投资有限公司为卢秀强先生、陆秀珍女士共同控制的公司,香港恒泰科技有限公司为卢相杞先生控制的公司,卢秀强先生与陆秀珍女士系夫妻关系,卢相杞先生系卢秀强先生与陆秀珍女士之子。
减持期间:本公告披露之日起15个交易日后3个月内(即2025年10月21日至2026年1月20日,此期间如遇法律、法规规定的窗口期则不减持)。
减持数量,不超过8,175,140股(占公司总股本比例1.06%)。
本次减持股东中包含已离任的董事、总经理卢秀强先生(原定任期为2023年7月12日至2026年7月11日,已于2024年1月14日离任),卢秀强先生将严格遵守在其就任时确定的任职期间每年转让的股份不得超过其所持有公司股份总数的25%;离职后半年内,不转让其所持有的公司股份。

