2月12日,多家上市公司发布投资者关系活动记录表公告,披露各自与机构之间的业务交流内容,其中透露出公司业务布局的诸多进展与亮点。

国投智能:公司鉴真产品在政务场景具备显著优势正逐步向商业领域延伸
国投智能昨日接受国泰基金、中信建投、上海泉汐投资等36家机构调研,公司就AI内容安全赛道布局、鉴真业务发展现状、核心技术优势等问题与投资者进行深度交流与解答。
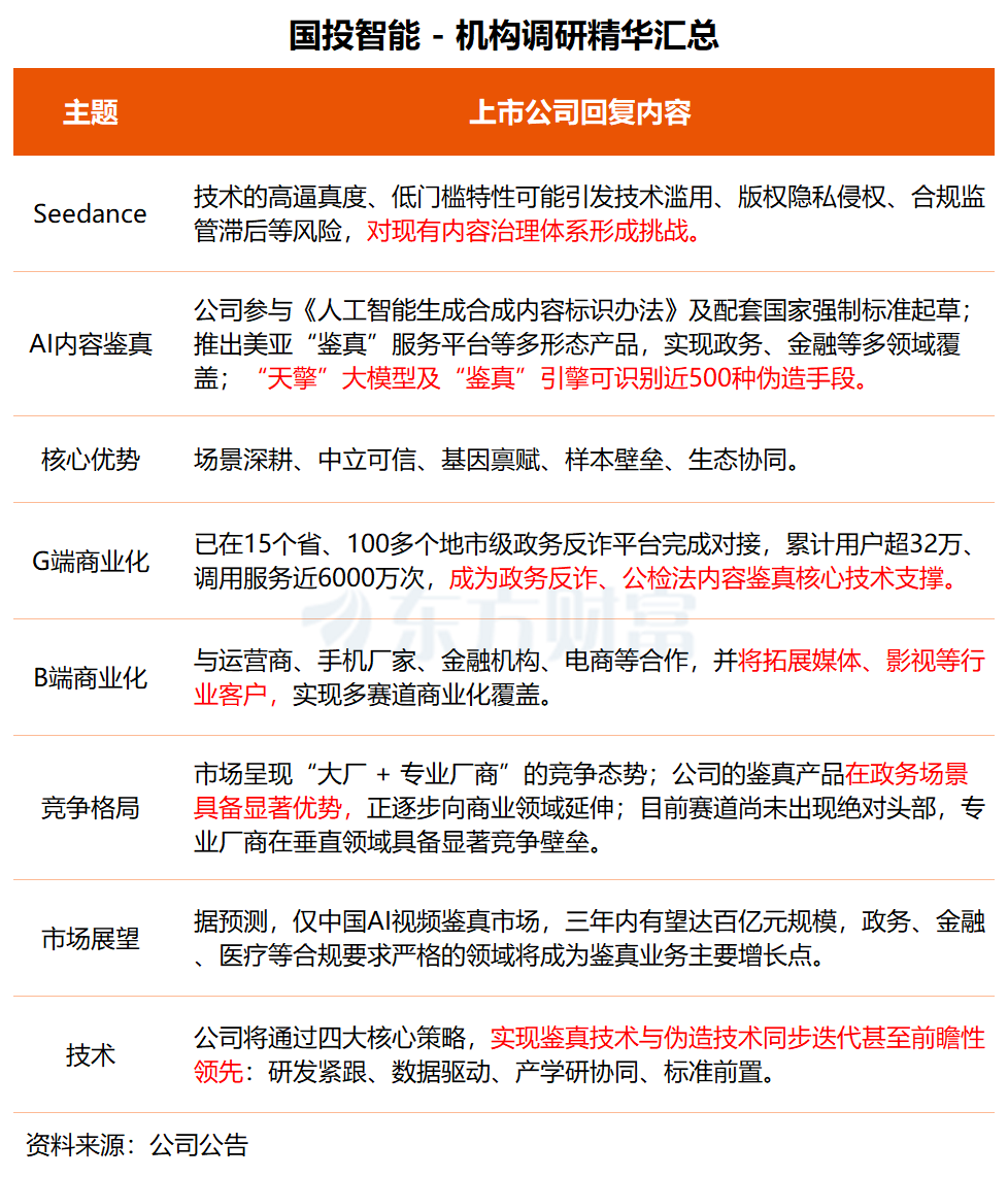
国投智能在交流中表示,Seedance 2.0技术的高逼真度、低门槛特性可能引发技术滥用、版权隐私侵权、合规监管滞后等风险,对现有内容治理体系形成挑战,或将推动AI生成内容的监管政策落地,催生内容鉴真、版权保护等安全服务需求。
公司参与《人工智能生成合成内容标识办法》及配套国家强制标准起草,聚焦AI内容鉴真赛道,推出美亚“鉴真”服务平台等多形态产品,实现政务、金融、司法等多领域覆盖;依托实战数据与业务知识构建技术护城河,“天擎”大模型及“鉴真”引擎可识别近500种伪造手段。
据国投智能介绍,与互联网大厂自研的鉴伪技术相比,公司具有场景深耕、中立可信、样本壁垒等五方面优势。“与大厂形成互补而非竞争,作为大厂安全能力供应商与权威复核通道,实现产业上下游能力协同。”
“公司的鉴真产品在政务场景具备显著优势,正逐步向商业领域延伸,目前赛道尚未出现绝对头部,专业厂商在垂直领域具备显著竞争壁垒。”国投智能表示。
据悉,目前“鉴真”业务商业化方面采用“G端+B端”双轮驱动,G端已在全国15个省、100多个地市级政务反诈平台完成对接,累计用户数超32万、调用服务近6,000万次,成为政务反诈、公检法内容鉴真核心技术支撑。
在B端,公司与运营商、手机厂家、金融机构、电商等合作,并将拓展媒体、影视等行业客户,实现多赛道商业化覆盖。定价模式方面,采用装备化、项目制、SaaS订阅、按调用量收费等模式,按需适配不同客户场景与需求。

国投智能是国内电子数据取证行业龙头企业、公共安全大数据领先企业、网络空间安全与社会治理领域“国家队”。
东北证券最新研报指出,公司发布自主研发的“数据智能全家桶”产品体系,MYROS、QKOS、AIP大核心组件协同发力,构建起“知识-数据-智能”三位一体的新型数据智能操作体系。其标志着公司将核心能力从提供数据平台服务,全面升级为输出一套可持续、可复用的“数据智能操作体系”,从而完成从项目能力到交付体系的战略整合。
二级市场方面,国投智能股价今日上涨3.30%,本月涨幅为14.66%。
ETF产品方面,软件ETF(159852)跟踪中证软件服务指数,覆盖科大讯飞、金山办公、拓维信息等龙头股,是掘金计算机软件行业的便利工具。截至收盘,软件ETF(159852)上涨1.52%,成交额达5.90亿元。

天通股份:将逐步调整为“电子材料为主、智能装备为辅”的主业聚焦战略
天通股份近日接受中信证券、华福证券、大成基金等7家机构调研。
在调研中,天通股份表示,铌酸锂晶体材料相较于硅光等其他材料,显示出优异的性能优势。根据产业调研,3.2T光模块中采用铌酸锂材料的技术路线将成为一种选择。“除了光通信,该材料目前较大的应用方向还有声学声表面滤波器,此外,AR眼镜也有较大的潜在市场。”
据介绍,天通子公司凯巨科技聚焦于铌酸锂晶体材料研发、生产和制造,涉及长晶、退火极化、晶棒加工、切片、抛光等关键工序;精美科技聚焦于电子材料研发、生产和制造,将作为募投项目向铌酸锂异质晶圆产品的主要实施主体,通过离子注入、键合等工艺将铌酸锂晶圆与硅等不同衬底材料结合,突破单一材料的特性,形成兼具铌酸锂特性与衬底材料优势的复合晶圆。
据天通股份透露,8英寸铌酸锂晶体长晶和异质晶圆键合工艺段良率都还不高,但已经具备量产工艺能力。
天通股份表示,公司将逐步调整为“电子材料为主,智能装备为辅”的主业聚焦战略。2026年,公司电子材料业务板块预期向上态势,智能装备板块预期仍然存在波动。

天通股份将软磁、蓝宝石以及铌酸锂晶体等电子材料作为核心业务,将晶体和粉体智能设备作为支撑业务。
二级市场方面,天通股份今日上涨4.83%,本月涨幅为32.74%。
