9月11日,贝达药业连发数条公告,只为一件重要的事:筹划发行H股股票并在香港联交所上市。
贝达药业在公告中表示,为进一步提升公司资本实力和综合竞争力,深入推进公司国际化进程,拟发行H股并申请在香港联交所主板挂牌上市。
图片来源:贝达药业公告
贝达药业第四届董事会第二十六次会议决议公告显示,此次H股发行数量不超过发行后公司总股本的15%(超额配售权执行前);拟在全球范围进行发售,发行的对象包括符合相关条件的中国境外(为本方案之目的包含中国香港特别行政区、中国澳门特别行政区、中国台湾地区及外国)机构投资者、企业和自然人、合格境内机构投资者及其他符合监管规定的投资者。
拟将募集资金在扣除发行费用后全部用于公司,可能包括(但不限于)用于在研管线的研发活动提供支持、为开拓管线而进行的潜在的收购以及进一步开拓创新生态圈、营销网络建设及重点治疗领域市场拓展、营运资金及其他一般公司用途。
这并不是贝达药业首次筹划赴港上市。早在2021年2月8日,贝达药业就曾向香港联交所递交发行上市申请;并在2021年12月2日向香港联交所重新递交了发行上市申请。
此番再次赴港上市,贝达药业的信心和筹划似乎更足一些。
在发行时间上,贝达药业表示将充分考虑现有股东的利益和境内外资本市场的情况,在股东大会决议有效期内(即经公司股东大会审议通过之日起18个月或同意延长的其他期限)选择适当的时机和发行窗口完成本次发行上市。
目前,贝达药业已聘请香港立信德豪会计师事务所有限公司为该次发行上市的审计机构。
今年以来,多家A股创新药企赴港谋求二次上市,都是剑指国际化。对于这个共同的时代问题,贝达的解法有何独特之处?
杀入海外市场?

至2025年上半年,贝达药业已有八款药品上市销售,营业收入17.31亿元,同比增长15.37%。其中,埃克替尼(凯美纳 )和恩沙替尼(贝美纳 )对营收贡献超过10%。
埃克替尼撑起了贝达药业的黄金十年,也意味着“接棒”的问题一直紧迫,贝达药业其实也因此成为国内较早开始以license-in扩充产品管线的新生代Biopahrma。而眼下,如何转换船舵,回答如何出海与国际化的时代问题,将成为贝达药业价值重估的关键。
2024年报中,贝达药业明确定调:未来,创新药出海趋势将持续深化,国内药企在全球范围内整合研发、生产、销售资源,主动参与国际竞争的趋势不可逆转。
而在当前的产品组合中,最有望挑起新时代大梁的,无疑是恩沙替尼。
2014年,贝达药业从海外创新药企Xcovery获得恩沙替尼在中国的专利权和市场销售权;2017年,贝达药业完成对Xcovery的控股,由此拥有了恩沙替尼的全球权益。
2024年12月,恩沙替尼一线适应症药品上市申请获美国FDA批准上市,今年上半年,恩沙替尼在澳门获批用于ALK阳性的局部晚期或转移性NSCLC 患者的治疗”在澳门上市,同时,目前的贝达药业控股子公司Xcovery也向EMA提交申报意向书,正式启动贝美纳在欧洲的新药上市申报程序。
此外,恩沙替尼用于ALK阳性的 NSCLC 术后辅助治疗的药物临床试验也已完成II-IIIB期受试者入组,相关的III期临床研究正在顺利推进当中。2025 年 6 月,迄今为止最大样本量的贝美纳术后辅助治疗真实世界研究亮相ASCO:恩沙替尼在IA-IIIB期ALK阳性NSCLC中表现出良好的疗效和安全性,所有患者的2年 DFS率为92.1%(95%CI,86.6%-95.5%), 这意味着恩沙替尼的市场空间有望进一步被打开。
随着全球审批的进程陆续启动,以及适应症的布局扩大,今年7月,贝达药业已就恩沙替尼明确表示:正加紧推进恩沙替尼海外商业计划,积极探索符合当地法规和市场需求的推广模式,以实现药物可及性与公司利益最大化。
此番赴港上市,恩沙替尼在海外的开疆拓土,是否将成为融资的主要用途之一?在国内药企商业化“出海”难有突破的当下,贝达药业将采用何种策略,又能否打开局面?随着贝达药业表露国际化野心,这些是业内最关注、也是贝达亟需回答的问题。
先引进来,再走出去

目前看来,贝达药业的国际化之路,正是从“引进来”到“走出去”的转变——除了恩沙替尼,曾被贝达药业列入重点BD清单的EYP-1901,也是其资本运作“一鱼多吃”、同时布局创新药海内外市场的典型案例。
EYP-1901的开发史,要从贝达药业目前另一个关键产品伏罗尼布说起。2017年,贝达药业投资设立了多个子公司,一方面以4.8亿元全面收购卡南吉,拿下伏罗尼布的中国权益,另一方面战略投资拥有伏罗尼布中国外全球权益的Tyrogenex,以1,000万美元认购其7%的股份,换得开发伏罗尼布眼科适应症的中国外全球权益。
另外,双方还通过各占50%的股权的方式,联手成立了一家新公司Equinox,共同开发伏罗尼布肿瘤适应症的中国外全球权益。
引进伏罗尼布后,贝达药业再下一城,与EyePoint Pharmaceuticals独家的可生物降解缓释给药技术Durasert 相结合,开发了一种全新玻璃体内植入剂,即EYP-1901。
2024年4月,贝达药业与EyePoint Pharmaceuticals共同申报的EYP-1901治疗湿性(新生血管性)年龄相关性黄斑变性(wAMD)的临床试验申请已获得CDE受理。
而在海外,EyePoint Pharmaceuticals主持的EYP-1901治疗wAMD的两项III期关键性临床试验也已完成受试者入组,贝达药业称“将为后续产品管线的全球化布局及技术授权合作积累经验”。
2017年至2023年,贝达药业多次以股权投资方式引进管线:
2017年,贝达药业向Meryx投资200万美元,协助其开展MerTK/FLT3双重抑制剂MRX-2843的全球I期临床研究,并获得MRX-2843的中国区权益;
2020年,贝达药业与Agenus达成合作,以1,500万美元首付款及全资子公司2,000万美元认购股份,获得PD-1抗体Balstilimab和CTLA-4抗体Zalifrelimab在中国单用或联用治疗除膀胱内给药外的所有肿瘤学和非肿瘤学适应症的独家开发和商业化权利;
2023年,贝达药业再次以首付款+股权投资的方式,引进了C4 Therapeutics达的EGFR L858R PROTAC药物CFT8919的中国权益。
如今看来,这几笔股权合作,不仅帮助贝达药业扩充了产品管线,更重要的是,以持股、控股相关海外公司拿下分子全球权益的路子,也让贝达药业在今天的出海路线图中有了不少海外“据点”。

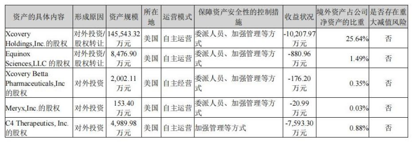
贝达药业目前境外资产情况
图片来源:贝达药业2025年中报
值得一提的是,贝达药业不仅玩得转“引进来”,对于部分自研的新一代小分子药物,也积极布局了全球开发计划。
2025年中报显示,贝达药业的TEAD抑制剂BPI-460372和EGFR C797S抑制剂 BPI-361175都已获得中国NMPA和美国FDA批准开展临床。据医药魔方NextPharma数据库,这两个管线分别位列同靶点全球研发赛道第三名和第一名。
回过头看,2017年,贝达药业与Tyrogenex 达成合作时,直言此举意在“进军全球肿瘤市场,为成为‘总部在中国的跨国企业’打下基础”。时隔多年,赴港上市或将成为贝达药业重启这一雄心壮志的关键一步。