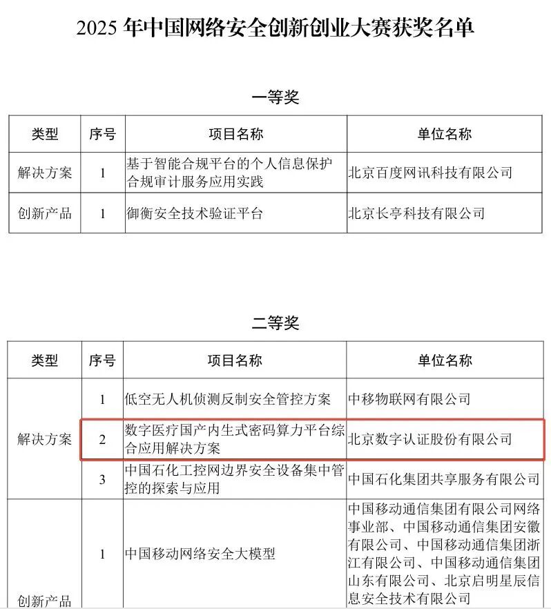
近日,由中国网络安全产业联盟(CCIA)、教育部高等学校网络空间安全专业教学指导委员会联合主办的2025年中国网络安全创新创业大赛总决赛暨颁奖典礼在云南省昆明市成功举办。由北京数字认证(300579)股份有限公司申报的“数字医疗国产内生式密码算力平台综合应用解决方案”,凭借创新性、示范性、可复制性等突出优势,最终斩获网络安全解决方案赛道二等奖。

部分获奖名单截图
“数字医疗国产内生式密码算力平台综合应用解决方案”以鲲密一体机作为国产内生密码算力平台的核心载体,构建了“全栈式安全底座+场景化应用”双轮驱动架构。方案为医疗行业国产自主化与数据安全治理提供了一种创新范式,可实现医疗数据从采集到应用全流程及跨机构协同的机密性、完整性与可追溯性保护,符合商用密码应用安全性评估、《卫生健康行业医疗机构场景密码应用与安全性评估实施指南》等相关合规性要求。
在医疗大健康数据上报与共享、电子病历的医护人员及患者可信电子签名等关键场景中,平台可赋能业务数据在应用服务器内部直接完成完整性及机密性密码运算,无需依赖外部安全资源或服务。这种信创CPU内生的密码能力,可有效规避数据传输过程中的性能损耗与泄露风险,显著提升医疗数据安全性及业务操作的可信度。
目前,该方案已成功落地医疗密改、数据安全、国家传染病数据上报等各类密码服务项目,亦可应用于政务、金融、教育等行业,具有广阔的应用前景与可复制性。
作为国内领先的网络信任与数据安全解决方案提供商,数字认证愿同“政产研学用”一道相互协作,聚焦关键核心技术安全可控,开拓创新,共同夯实网络空间命运共同体的安全基石。