邵阳液压

43.07
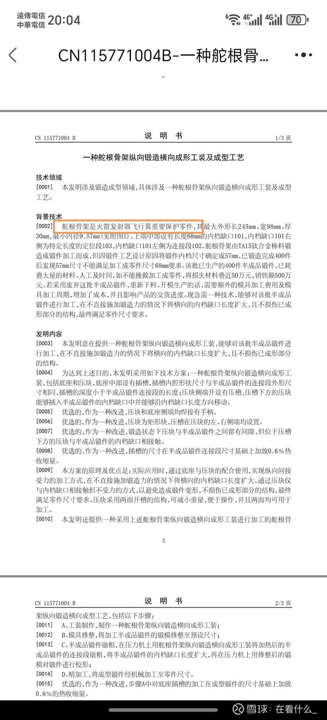
-0.19
-0.44%
SZ301079
 44.46 42.84 85771手总市值 46.92亿
 42.38 12.34% 3.73亿市盈TTM 亏损
分时
5日
日K
周K
月K
季K
年K
  • MA
  • BOLL
  • 成交量
  • MACD
  • KDJ
  • RSI
  • WR
  • BIAS
  • CCI
  • PSY
用户头像
股美哒
02-05 14:05  
事件:据英国《金融时报》援引知情人士透露,SpaceX以2500亿美元收购了人工智能公司xAI,这一价格是基于xAI最近一轮200亿美元的融资。
xAI成立于2023年,是一家AI大模型公司,不过与OpenAI的GPT系列和谷歌的Gemini不同,xAI宣称其使命是“理解宇宙的真实本质”,开发能够“推理和探索宇宙基...
5讨论 · 5
用户头像
股美哒
02-04 20:38  
燃气轮机:2月4日,为应对北美AIDC对电力需求的快速增长,西门子能源(Siemens Energy)宣布将投资 10 亿美元,扩大其在美国的制造产能, 受海外AIDC电力需求爆发影响,燃机订单均已排到2031-33年。
邵阳液压收购的新承航锐早在2008年燃气轮机就成为西门子、通用电气等合作供应商!$邵阳液压(S...

图片

图片

图片

图片

图片

图片

1转发 · 10
用户头像
火中取栗BS
01-12 22:34  
先问大家一个问题:
你知道连续4个20厘米的$邵阳液压(SZ301079)$ 的内在逻辑吗?
答案就是“格栅舵”。
邵阳液压拟通过发行股份及支付现金的方式向凌俊、邓红新等33名股东购买新承航锐100%股份,而新承航锐据说可以生产格栅舵...
15讨论 · 15
用户头像
股美哒
02-06 08:44  
驱动:2026年2月5日盘后消息。截至2026年1月,美国在建天然气发电装机容量超过29吉瓦,一年内翻了一番还多。不过这其中许多项目可能几年内都无法开工,主要就是因为制造商缺乏可用的燃气轮机。GEVernova首席执行官指出,2025年该公司的燃气轮机合同量增长了约80%,然而大部分在过去两年内签订的高...
7
用户头像
题材红宝书
01-11 22:52  
周一异动榜单
航天发展:周一涨幅达0.58%触发严重异动
西部材料:周一涨幅达1.25%触发严重异动
顺灏股份:周一涨幅达1.30%触发严重异动
再升科技:周一涨幅达7.92%触发严重异动
臻镭科技:周一涨幅达10.32%触发严重异动
雷科防务:周一涨幅达5.41%触发严重异动
蓝色光标:周...
2转发 · 9讨论 · 23
用户头像
echoes2012
01-30 11:38  
$邵阳液压(SZ301079)$ 进入监管名单导致大跌,再叠加大盘和商业航天调整跌得更多。按说这里有一个反弹,强的话新高,弱的话也会有个15%。
4讨论 · 5
用户头像
股美哒
02-04 20:48  
邵阳液压 收购的新承航锐相当于多构个 巨力索具
以下是根据最新公开信息和行业研...

图片

图片

图片

图片

图片

1讨论 · 5
用户头像
7X24快讯
01-12 20:07  
【20CM涨停4天3板邵阳液压:公司产品未直接服务商业航天领域客户】邵阳液压(301079.SZ)发布股票交易严重异常波动公告称,目前公司产品主要应用于冶金、水利水电等行业,未直接服务商业航天领域客户,且未以"航空航天相关业务"作为公司主业方向。经自查,公司曾为某地面发射设备公司提供过...
12讨论 · 18
用户头像
在看什么_
01-12 12:01  
回复@在看什么_: 不好意思,山哥是全网最早挖掘邵阳液压(新承航锐)的,后面的吹票是其他几位老师的功劳,瑞思拜。但这个“最早名头”不要和我抢。$邵阳液压(SZ301079)$//@在看什么_:回复@在看什么_:邵阳液压+重庆新承航锐,才这么点市值?新承航锐是一家专业从事高端金属锻件研发、生产和销售的...
@在看什么_ :$邵阳液压(SZ301079)$
低吸搞一点,可能是最便宜的雅下水电概念股,主营全是液压,另外并购的重庆新承航锐科技是特种材料小巨人。
4讨论 · 33
用户头像
别到我地盘喷粪
01-13 16:10  
每次应用出来捣乱都没好事,你搞个一日游也就算了,偏偏搞个两日游,鸡毛硬逻辑没有,炒一次要调整几个月沦为勾丝,出个爆款就意淫整个板块,你是能摁出计算器还是能摁出脑浆子。
还有10日异动,有些散户不管不顾往里冲也就算了,有些大资金你明知道要异动,还踏马去使劲儿往上买,我真是醉了...
1转发 · 12讨论 · 6
用户头像
王师所向
02-04 21:05  
今天来谈谈为什么新承航锐愿意6亿低价让邵阳液压收购
一、核心定位与资质
• 核心资质:国家级专精特新小巨人、国家高新技术企业,设重庆市技术研发中心、CNAS认证实验室
• 团队与产能:员工500+,技术团队70+;重庆/遵义两大基地,具备自由锻/模锻/环锻/精密铸造/热处理全流程能力,...
1讨论 · 4
用户头像
大鱼涅槃
02-05 00:22  
迈克生物——
邵阳液压——
同辉信息——
3讨论
用户头像
戴云南山
02-03 11:16  
$邵阳液压(SZ301079)$ 大哥涨停了,你可以反弹了
2讨论 · 2
用户头像
Mandy1216
01-15 20:59  
有点过份了,航天里邵阳液压那个垃圾股连续近4个涨停都没事,应用涨一下就是不行
@勤升资本 :$利欧股份(SZ002131)$ $航天发展(SZ000547)$ $通宇通讯(SZ002792)$ 有人问,为啥不停商业航天,停ai应用,我来说说,因为商业航天股东,全是国家队,国家战略。而ai应用,就比较垃圾了,上面认为就是炒题材,炒垃圾,所以连续特停ai应用,直接出手,不让你玩 ,降温太明显了。
7讨论 · 8
用户头像
小毛爱钓鱼
01-12 11:02  
$邵阳液压(SZ301079)$ 作为我市唯一一个上市公司,当初刚上市,因为离住所只有2公里,特意跑去看了下,破败的景象让我深深理解,大A股无数被追捧的小公司是有多高估,众多玩家纯属在赌博,不,赌博还有一半胜率,是纯属做梦,自我催眠式做梦,和无脑短剧里那种差不多。说实话作为唯一身边的上市公...
10讨论 · 6
用户头像
孤独凯瑞
01-26 15:28  
$邵阳液压(SZ301079)$ 这种走势如果还要续杯 那真的无敌了
4讨论 · 2
用户头像
股美哒
02-04 19:24  
马斯克大动作!SpaceX合并xAI独立于特斯拉 ! 大智慧 -大事提醒-异动解析:同时相关供货SpaceX和xAI全市唯一邵阳液压 !$邵阳液压(SZ301079)$ 查看图片
@股美哒 :  马斯克,大动作!SpaceX合并xAI,独立于特斯拉!  事件:据英国《金融时报》援引知情人士透露,SpaceX以2500亿美元收购了人工智能公司xAI,这一价格是基于xAI最近一轮200亿美元的融资。
xAI成立于2023年,是一家AI大模型公司,不过与OpenAI的GPT系列和谷歌的Gemini不同,xAI宣称其使命是“理解宇宙的真实本质”,开发能够“推理和探索宇宙基...
1讨论 · 3
用户头像
股美哒
02-04 19:49  
回收技术形态为巨力索具/格栅舵
邵阳液压通过收购新承航锐切入商业航天最具增长潜力的火箭回收赛道,形成“液压系统+航天锻件”双轮驱动,核心看点是发射平台液压起竖系统市占率60%+可回收火箭栅格舵国内唯一官宣供应商,单套栅格舵价值量200-300万元,随SpaceX朱雀三号等星舰规模化发射,业绩...
@股美哒 :  马斯克,大动作!SpaceX合并xAI,独立于特斯拉!  事件:据英国《金融时报》援引知情人士透露,SpaceX以2500亿美元收购了人工智能公司xAI,这一价格是基于xAI最近一轮200亿美元的融资。
xAI成立于2023年,是一家AI大模型公司,不过与OpenAI的GPT系列和谷歌的Gemini不同,xAI宣称其使命是“理解宇宙的真实本质”,开发能够“推理和探索宇宙基...
4
用户头像
runrunzhao
01-07 11:23  
5讨论 · 24
用户头像
量化范
01-28 12:30  
$邵阳液压(SZ301079)$ 今天咋不趁机把缺口补了,主力在想什么$上证指数(SH000001)$
3讨论 · 2