来源:行家talk
3月12日,慧谷新材发布“首次公开发行股票并在创业板上市的招股意向书”。
插播:加入 Mini LED 群,请联系凌语:hangjia199

公告显示,慧谷新材首次公开发行股票数量为1577.91万股,占发行后总股本的25.00%,全部为公开发行新股,发行后总股本为6311.64万股。初步询价日期为2026年3月16日,网上申购日期为2026年3月20日。
据了解,慧谷新材本次拟募资9.0亿元,将用于清远慧谷新材料技术有限公司年产13万吨环保型涂料及树脂扩建项目、清远慧谷新材料研发中心项目、慧谷新材生产线技术改造项目的项目建设投入,并补充流动资金。

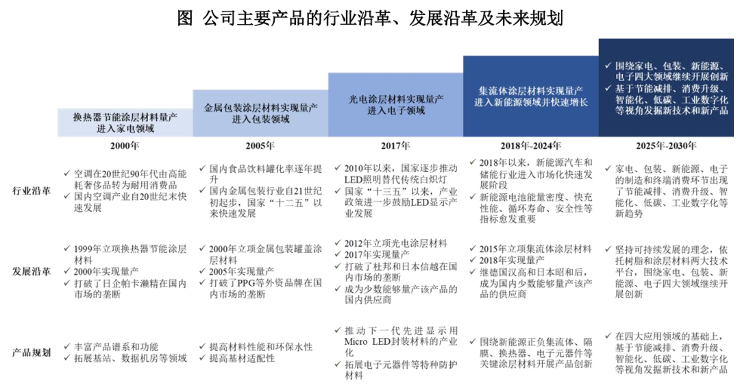
慧谷新材目前已构建起功能性树脂与功能性涂层材料两大技术平台,已形成面向家电、包装、新能源、电子四大下游应用场景的“1+1+N”产业布局体系。
其中,在电子领域,慧谷新材的光电涂层材料主要用于照明、显示和背光等应用领域,产品已成功导入聚飞光电、兆驰光电、京东方、TCL等直接客户;以及三星、艾迈斯欧司朗、飞利浦、TCL等下游客户。

另据公告所示,在换热器节能涂层材料和金属包装铝盖涂层材料领域,慧谷新材国内市场占有率分别超过了60%和30%,也是国内少数实现集流体涂层材料、Mini LED 用光电涂层材料国产替代的供应商。
业绩方面,企业2023年、2024年、2025年上半年营收反别为71737.18万元、81690.54 万元、49600.70万元;扣非净利润为9601.14万元、14171.26万元、10687.65万元。
同时,2026年第一季度,慧谷新材营收预计为24500-29000万元,同比增长2.61%至21.45%;归母净利润预计为6000-7000万元,同比增长5.81%至23.44%;扣非净利润预计为5988-6988万元,同比增长约5.45%至 23.07%。

特别声明:以上内容仅代表作者本人的观点或立场,不代表新浪财经头条的观点或立场。如因作品内容、版权或其他问题需要与新浪财经头条联系的,请于上述内容发布后的30天内进行。