小黄鸭德盈

--
02250
 1.25 1.25 84.60万股总市值 11.67亿
 1.19 0.09% 103.76万市盈TTM 亏损

根据香港交易所资讯服务有限公司规定,
港股实时基本报价服务只可在雪球站内搜索或跳转进行查看。

跳转查看
用户头像
格局了鱼仔
09-10 15:13  
赔率战法的期望是无限大的,但过程也很痛苦,往往最开始的时候公司没有大公司的资源禀赋、在资本市场也没有流动性、关注度,但一定飞轮开始转动、势能开始转化为动能,实现的效果就是“ 时人不识凌云木,待到凌云始道高 ”,今年做到的$华米科技(ZEPP)$ 是如此,还在“煎熬”中的$小黄鸭德盈(02250...
1讨论 · 7
用户头像
格局了鱼仔
08-29 16:12  
$小黄鸭德盈(02250)$
研究了那么久的新消费,泡泡玛特和名创优品,来一个IP应用的实战:
一、公司业务简述
德盈小黄鸭(B.Duck,其中的字母B来源于Bathing)的历史是2005年创始人许夏林基于1992年的“小鸭漂流事件”创作,随后开始商业化经营,2011年开始对外授权
公司主要是做电...
5讨论 · 4
用户头像
杭州小透明
08-30 18:50  
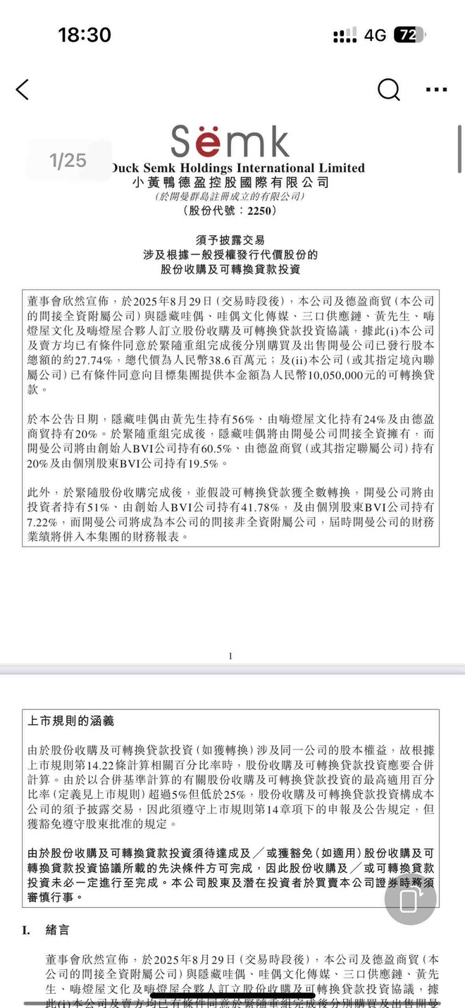
港股$小黄鸭德盈(02250)$ 收购了一家潮玩品牌,按潮玩品牌主理人的说法还是独立设计和运营,卖了一半的股权,港股的公告我看的费劲,让元宝看了下,现金是 3860 万,可转换贷款是 1005 万,不便宜的。

图片

图片

4讨论 · 3
用户头像
格局了鱼仔
08-31 16:02  
20250831$小黄鸭德盈(02250)$ 25年中报更新
总结:IP授权同比+46%、电商零售同比+31%都是超预期(之前我估计全年的水平,下半年还会继续释放活力)的表现,我上调25/26年IP授权业务增速为40%/70%、电商零售增速为35%/60%,25/26年收入1.6亿/2.7亿,再加上城市乐园的0.3亿和潮玩的0.3亿利润,对...
@格局了鱼仔 :  IP品的顶级赔率:小黄鸭德盈  $小黄鸭德盈(02250)$
研究了那么久的新消费,泡泡玛特和名创优品,来一个IP应用的实战:
一、公司业务简述
德盈小黄鸭(B.Duck,其中的字母B来源于Bathing)的历史是2005年创始人许夏林基于1992年的“小鸭漂流事件”创作,随后开始商业化经营,2011年开始对外授权
公司主要是做电...
5
用户头像
格局了鱼仔
09-04 21:31  
这几天跌太惨了,出来给自己打打气,基本面大概率是没问题的,经营也都在正轨上,只是被市场发现需要时间、验证公司做的事情正确需要时间,就如王宁说的“尊重时间、尊重经营”,$小黄鸭德盈(02250)$确实有美好的前景和空间(中国三丽鸥),但现在还没拿出拿得出手的战果,需要show me the story~...
@格局了鱼仔 :  IP品的顶级赔率:小黄鸭德盈  $小黄鸭德盈(02250)$
研究了那么久的新消费,泡泡玛特和名创优品,来一个IP应用的实战:
一、公司业务简述
德盈小黄鸭(B.Duck,其中的字母B来源于Bathing)的历史是2005年创始人许夏林基于1992年的“小鸭漂流事件”创作,随后开始商业化经营,2011年开始对外授权
公司主要是做电...
1讨论 · 2
用户头像
7X24快讯
08-29 22:19  
【小黄鸭德盈:上半年收入8,231万港元同比增长37%,计划收购潮玩公司HIDDEN WOOO,持续推进IP生态全球化布局】小黄鸭德盈(02250.HK)发布2025年中期业绩,上半年实现收入8,231万港元,同比增长37%;同时公司宣布计划收购潮玩公司HIDDEN WOOO。 报告期内,公司IP授权业务收入达3,844万港元,同比...
6
用户头像
趋势通讯
08-25 22:11  
一直很喜欢小黄鸭,今天看到老铺黄金涨价排队的新闻突然想起她了,没想到这货居然2个月涨了这么多[捂脸],找AI浅浅分析了一下,感觉港股的IP消费能走一波:
[斜眼]$老铺黄金(06181)$ $泡泡玛特(09992)$ $小黄鸭德盈(02250)$
基于公开信息综合分析,小黄鸭德盈(HK:02250)的投资价值需结合...
1讨论 · 3
用户头像
小黄鸭德盈(02250)
07-31 18:20  
小黄鸭德盈 公告及通告 - [更换公司秘书 / 更换董事或重要行政职能或职责的变更 / 更换审核委员会成员 / 更换提名委员会成员 / 更换薪酬委员会成员] 董事调任、变更首席财务官、公司秘书及授权代表、委任独立非执行董事及变更董事会委员会组成 网页链接
用户头像
小黄鸭德盈(02250)
08-19 16:40  
小黄鸭德盈 公告及通告 - [董事会召开日期] 董事会会议通告 网页链接
用户头像
小黄鸭德盈(02250)
09-08 16:40  
小黄鸭德盈 公告及通告 - [董事名单和他们的地位和作用] 徐文雅女士 网页链接
用户头像
小黄鸭德盈(02250)
09-08 16:40  
小黄鸭德盈 公告及通告 - [更换董事或重要行政职能或职责的变更] 变更非执行董事 网页链接
用户头像
果然Arsenal
08-08 10:56  
$小黄鸭德盈(02250)$ 小黄鸭也是起来了
用户头像
小黄鸭德盈(02250)
07-31 19:20  
小黄鸭德盈 公告及通告 - [其他-业务发展最新情况] 自愿性公告 - 签订服务协议 网页链接
用户头像
桦讯通
07-31 20:10  
香港,2025年7月31日 /桦讯通/ -- 小黄鸭德盈控股国际有限公司(“小黄鸭德盈”或“集团”,股份代号:2250)欣然宣布,其间接全资附属公司森科产品有限公司已于2025年7月29日,与纳斯达克上市公司 Alpha Technology Group(“Alpha Tech”,NASDAQ: ATGL)旗下的科案有限公司签署合作协议。双方将...
用户头像
小黄鸭德盈(02250)
08-01 17:40  
小黄鸭德盈 公告及通告 - [董事名单和他们的地位和作用] 董事名单及其角色和职能 网页链接
用户头像
小黄鸭德盈(02250)
08-29 17:20  
小黄鸭德盈 公告及通告 - [中期业绩] 截至2025年6月30日止六个月的中期业绩公告 网页链接
用户头像
小黄鸭德盈(02250)
09-30 22:30  
小黄鸭德盈 公告及通告 - [配售 / 根据一般性授权发行股份] 配售现有股份及根据一般授权先旧后新认购新股份 网页链接
用户头像
趋势波段为王1
09-29 15:15  
$小黄鸭德盈(02250)$ 什么情况啊 天天阴跌不止啊
用户头像
小黄鸭德盈(02250)
10-09 22:20  
小黄鸭德盈 公告及通告 - [配售 / 根据一般性授权发行股份] 配售现有股份及根据一般授权先旧后新认购新股份失效 网页链接
用户头像
新浪财经
10-10 08:40  
来源:新浪港股
  小黄鸭德盈(02250)发布公告,由于配售事项未能于配售完成日期2025年10月9日或之前完成,配售事项已失效且将不会进行。因此,配售及认购协议项下的认购事项亦将不会进行。
  根据配售及认购协议,倘认购事项的条件于2025年10月13日或之前(或本公司与卖方根据所有...