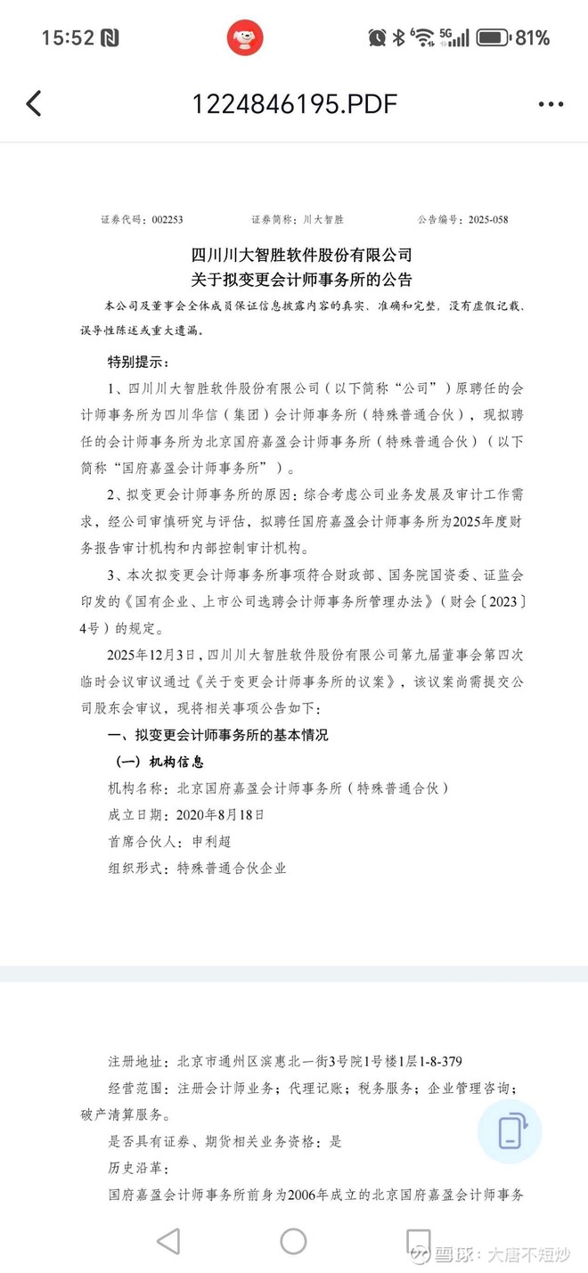
*ST智胜

10.36
-0.06
-0.58%
SZ002253
 10.54 10.50 42970手总市值 23.37亿
 10.28 2.06% 4462.43万市盈TTM 亏损
分时
5日
日K
周K
月K
季K
年K
  • MA
  • BOLL
  • 成交量
  • MACD
  • KDJ
  • RSI
  • WR
  • BIAS
  • CCI
  • PSY
用户头像
ST专业吹票
09-29 11:50  
$*ST智胜(SZ002253)$ 我又买了个企查查会员,工商局股权变更比天眼查快一天[斜眼]
现在这个时候还没消息大概率是收购的金额不到净资产的10%也就是在一亿以下,这就不用公告,正在办股权变更9.30前完成股权过户,小概率是小鹰700因为还没生产。
跟我买的自己控制好仓位[贴好运]
30讨论 · 5
用户头像
ST专业吹票
09-29 20:45  
$*ST智胜(SZ002253)$ 增加这个通信设备销售就是凑营收
向四川振兴技术研究院借款两亿是收购资产的钱,关键这次又没公告收购哪个[斜眼]
27讨论 · 6
用户头像
二级小兵
10-02 12:55  
$*ST智胜(SZ002253)$ 关于智胜,我只说这几点:
1.四川大学将持有的股份划转至四川省财政厅,这个动作背后不能简简单单三言两语概述,总之,这个是省级政府层面的考虑;
2.董事会换届,四川振兴集团作为省财政厅台前人,委派董事,这个是智胜首次打破董事会一人说了算,同时西南空管局安排...
7讨论 · 24
用户头像
企鹅111
09-30 15:05  
$*ST智胜(SZ002253)$ 上午和吴俊杰电话,她对公司保壳工作的描述非常勉强,比如大肆吹嘘新成立的公司以及收购汉博德和武侯区对公司保壳的益处。我问她振兴的帮助在哪里,她说振兴不会让我们退市的,不然会造成你们投资者损失嘛。
然后我问她你们七月份在股东会上说要收购航空设备公司,意思是...
20讨论 · 3
用户头像
企鹅111
10-06 10:22  
$*ST智胜(SZ002253)$ 振兴基本上是把智胜放弃了,如果智胜现有管理层没有能力保壳,我想振兴为了保护公司声誉,应该会狠狠的踩智胜管理层,把保壳失败的责任全部归咎于智胜管理层。
11讨论 · 3
用户头像
ST专业吹票
09-30 10:27  
$*ST智胜(SZ002253)$ 我也打电话问了一下证代,我问之前说的要收航空装备公司怎么不收了,她就说要开双方意向什么的,我说时间也不够了吧,她说是,问借两亿干嘛就说公告里面说的经营需求这种套话,啥都问不出来,等下个月15号开股东会我再去探探情况……
15讨论 · 7
用户头像
饮酒年华
昨天15:37  
$*ST智胜(SZ002253)$仔细分析, 其实期待智胜重组,有些没道理,
按照规则,
如果上市公司的利润总额、净利润或者扣除非经常性损益后的净利润孰低者为负值,且营业收入低于3亿元,那么该公司将被实施退市风险警示(ST)。
实际上,只要净利润为正,就不会触发这一条件。这两个条件(净...
8讨论 · 1
用户头像
大唐不短炒
10-10 11:21  
$*ST智胜(SZ002253)$ 真的卖通讯设备了,华为的产品[捂脸]
8讨论 · 2
用户头像
ST专业吹票
10-02 12:42  
$*ST智胜(SZ002253)$ 智胜中报最大亏损就是要卖掉的这个子公司,剔除2075万的亏损后中报还亏1212万。
之前我发过帖,去年底新成立的子公司智胜光环中报新增预收款2000万出头,软件行业的预收款一般是20%,估算那么合同金额就在一亿以上,不管这一亿会不会计入今年主营,利润肯定要计入一部分,...

图片

图片

12讨论 · 6
用户头像
机警的财经预言家
09-29 14:34  
$*ST智胜(SZ002253)$ 风险偏好低,保守守旧,市场敏感性极低,格局小,智胜管理层的高校基因决定了它做不大,出让控制权的可能性也低,小富即安,放着好日子不过干嘛要去折腾自己呢?管理层又没啥股份
17讨论 · 4
用户头像
从善的涨幅隐者
10-10 18:30  
$*ST智胜(SZ002253)$ 油教授的通讯设备出售业务开张大吉[大笑]
5讨论 · 5
用户头像
ST专业吹票
09-21 07:59  
$*ST智胜(SZ002253)$ 四点左右被楼上搞醒了,洗个澡之后没事干,就来算算今年营收。
半年报智胜光环新增预收款2000万出头,因为这个是去年底刚成立的公司,所以这个子公司今年的营收都是同比去年新增的,查了一下软件行业一般按合同金额的20%以上打预收款,那么合同金额应该在一亿出头,就算一...

图片

图片

16讨论 · 24
用户头像
二级小兵
10-10 22:45  
$*ST智胜(SZ002253)$ 终端总部这个标有多大。
1讨论 · 12
用户头像
大浪淘沙612
09-29 22:06  
$*ST智胜(SZ002253)$ 一个初始投资四百万的亏损子公司卖了二千二百万元。人家又不傻凭什么高价买了,九成是振兴在后面运作,目的就是扭亏。再借你两个亿,推理一下会不会股份增发加现金收购放大招,梦想可以有,万一又实现了呢[捂脸][捂脸][捂脸]
13讨论 · 3
用户头像
ST专业吹票
09-23 10:19  
$*ST智胜(SZ002253)$ 真🐔恶心,跌停附近还挂144
22讨论 · 2
用户头像
ST专业吹票
09-29 21:26  
$*ST智胜(SZ002253)$ 我还以为不会有利好公告,我不卖点货是真不出啊……
12讨论 · 4
用户头像
二级小兵
09-30 08:48  
$*ST智胜(SZ002253)$ 银行贷款3亿,国资借款2亿,自有资金1亿。这是要干啥,注入资产+算力大单在路上了。
6讨论 · 13
用户头像
二级小兵
09-29 21:12  
$*ST智胜(SZ002253)$ 今天这个公告,我郑重宣布:智胜保壳成功!
至于是什么方式,接下来,且看![玫瑰]
3讨论 · 17
用户头像
ST专业吹票
09-18 22:23  
$*ST智胜(SZ002253)$ 股吧那边有人发华翼蓝天的年报,之前因为我只能查到华翼去年中报的营收,所以我觉得去年华翼的营收应该超过了智胜去年营收的50%,现在看不超过,也就不涉及重大资产重组,所以华翼蓝天的概率大增。
肯定没有小鹰700好,如果是收这个就算中个二等奖吧[大笑]
还有就是收...

图片

图片

20讨论 · 7
用户头像
二级小兵
09-30 14:19  
$*ST智胜(SZ002253)$ 公司与光环新网成立算力合资公司,由智胜控股,入围了中国移动算力供应商。
3讨论 · 16