信息技术服务

766.42
-39.23
-4.87%
BK1052
 810.81 810.41 6.62亿股总市值 1.50万亿
 766.03 2.54% 311.45亿市盈TTM --
分时
5日
日K
周K
月K
季K
年K
  • MA
  • BOLL
  • 成交量
  • MACD
  • KDJ
  • RSI
  • WR
  • BIAS
  • CCI
  • PSY
用户头像
7X24快讯
09-30 15:30  
【工信部:前8个月集成电路设计收入2893亿元 同比增长17.7%】工信部发布2025年1—8月份软件业运行情况,前8个月,信息技术服务收入65916亿元,同比增长13.7%,占全行业收入的68.4%。其中,云计算、大数据服务共实现收入9995亿元,同比增长13.3%,占信息技术服务收入的15.2%;集成电路设计收入2893...
2讨论 · 9
用户头像
空仓神
10-09 14:29  
恕我直言,游戏不是软件和信息技术服务业是什么?
@老博好 :  大圣重组迫在眉睫  假期研究,有两个股我很看好,今天先讲其一,大晟$*ST大晟(SH600892)$
一,9月29日一系列公告之一
大晟换了会计事务所。
这个会计事务2024年主要干软件和信息技术产业!但问题来了,大晟中报完全没有信息技术产业啊!请看:
中报只有两个,1游戏,2影视!
所以,结合董秘回...
1讨论
用户头像
耐心用心
09-19 16:35  
$*ST赛隆(SZ002898)$ 新疆赛隆信息科技有限公司:位于克拉玛依市克拉玛依区吉云路197号(云计算产业园区丝路新云绿色算力中心4-1号),成立于2025年5月23日,注册资本为1000万元,法定代表人为张旭,经营范围包含人工智能行业应用系统集成服务、人工智能硬件销售、人工智能基础资源与技术平台等,...
4
用户头像
中经互联
09-26 15:46  
9月25日,由湖南省商务厅指导,湖南省软件外包服务协会、慧博云通科技股份有限公司等机构及企业联合主办的“AI 智链全球・服务新机遇”人工智能赋能信息技术服务交流会在湖南长沙盛大召开。
本次会议积极响应国家推动人工智能技术与产业融合发展的战略部署,邀请金融、互联网、智能制造、能源...
1讨论
用户头像
开朗的理财小猎豹
10-03 03:27  
$珀莱雅(SH603605)$ 今晚看了一下投流费用之前开具的发票都属于信息技术服务费用没有开具广告费用的发票。部分企业可以直接转入营业成本和管理费用,不计入销售费用进行税务抵扣。而已知的上市美妆公司都超过了30%可以说反而是安全的,说明之前的投流业务都已经计入了广告费用。
1
用户头像
半个一_
08-28 13:56  
$慧博云通(SZ301316)$
在证券科技领域,公司于 2024 年与恒生电子股份有限公司(以下简称“恒生电子”)达成战略合作,收购其持有的金锐软件技术(杭州)有限公司(以下简称“金锐软件”)51%股权。金锐软件深耕金融科技行业,并依托恒生电子产品技术平台为其证券、基金等金融机构客户提供一站...
@半个一_ :$慧博云通(SZ301316)$ 半年其实是超预期的,今年预估23-25亿营收,目前10PS,这个估值其实还没把宝德算进去
1转发 · 1讨论 · 4
用户头像
青山隐士
08-12 10:34  
浪潮信息和拓维信息共同点很多,一是名字里都带“信息”两个字;二是均生产销售服务器。因此,两者具有一定的可比性。
一、拓维信息的业务及估值
根据拓维信息2024年年报,拓维信息的营业收入合计41亿元,其中,信息技术服务及软件收入约为20.36亿元,占比49.56%;计算机、通信和其他电子...
4讨论 · 10
用户头像
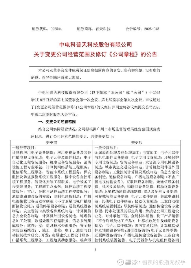
善良的股指无敌手
09-08 22:44  
$普天科技(SZ002544)$ $中国卫星(SH600118)$ $航天宏图(SH688066)$ 见微知著,从经营范围变更看一家公司未来发展机会.
战略性的业务升级和现代化转型正悄然而至,经营范围变更可以看出公司正从一家传统通信和工程建设服务商向新一代信息技术服务商转型,全面拥抱人工智能、大数据、卫星互联网...

图片

图片

图片

1
用户头像
sx17639131
08-08 18:59  
系统集成是一次性收入,商业模式比较差。信息技术服务才是类似saas的永续商业模式,民航有一个重定价过程,不过航空公司业绩太差,他也不好意思提价太狠
@中国民航信息网络(00696) :中国民航信息网络 公告及通告 - [盈利警告 / 内幕消息] 内幕消息 有关二零二五年上半年业绩预告 网页链接
6讨论 · 3
用户头像
挖贝网
09-01 09:20  
在软件和信息技术服务业整体向好的赛道上,新三板创新层企业鼎欣科技(870840)再交亮眼答卷。继2020至2024年连续五年实现营收、净利双增长后,公司今年上半年延续增长态势,实现营收与净利规模稳步攀升,并且核心业务数字化解决方案收入同比增长40.18%。
这份成绩单的背后,是公司持续深耕创...
1
用户头像
证券日报
09-09 19:10  
证券日报网讯 天源迪科9月9日在互动平台回答投资者提问时表示,公司主要为通信、金融、政府等行业客户提供软件和信息技术服务,包括大型应用软件开发、技术服务、运营服务等,涵盖通信运营商、银行、政府等领域。公司子公司金华威是华为政企业务的总经销商之一,主要提供ICT产品销售及增值服务,销...
1
用户头像
7X24快讯
08-01 15:54  
【工信部:上半年我国集成电路设计收入2022亿元 同比增长18.8%】工信部发布数据,上半年,软件产品收入15441亿元,同比增长10.6%,占全行业收入比重为21.9%。其中,基础软件产品收入903亿元,同比增长13.8%;工业软件产品收入1445亿元,同比增长8.8%。上半年,信息技术服务收入48362亿元,同比增长...
1转发 · 1讨论 · 8
用户头像
中国网财经
09-04 11:10  
  据工信部官网消息,今年前7个月,我国软件和信息技术服务业运行态势良好,业务收入、利润总额均稳健增长,出口也保持正增长。数据显示,软件业务收入达83246亿元,同比增长12.3%;利润总额10890亿元,同比增长12.4%;出口339.8亿美元,同比增长5.2%。
  分领域看,信息技术服务收入增长...
1
用户头像
鸡精锦鲤
08-25 10:36  
一是制造业、科学研究和技术服务业、软件和信息技术服务业、生态保护和环境治理业,可以按月申请退还期末留抵税额,即退税比例100%。
二是房地产开发经营业,退税比例60%,但设有一定门槛,即申请退税前连续六个月新增留抵税额大于零,且第六个月新增留抵税额不低于50万元。
三是制造业等...
2
用户头像
徐大宝李二狗
08-08 18:41  
本集团二零二五年上半年航空信息技术服务收入同比稳定增长,但系统集成服务收入同比减少,导致营业总收入同比有所减少 作者:中国民航信息网络(00696) 链接:网页链接
@徐大宝李二狗 :  股票扫描 88 中国民航信息网络  10增速 2股息 不太喜欢.30%派息率是搞不了.
是个强垄断公司.除非出大事,否则确定性很强.
其实60%派息率就可以搞.
24年报看
1 ATI业务增速缓慢
国际旅客最近比较火热.先有ds六代机这些东西又有speed馆长这些,全网舆论各种利好中国.不过整体来看
2023年 : 国内航线 :旅客...
2讨论 · 2
用户头像
科创板日报
09-02 13:40  
【工信部:前7个月我国集成电路设计收入2511亿元 同比增长18.5%】财联社9月2日电,工信部发布数据,前7个月,信息技术服务收入57246亿元,同比增长13.4%,占全行业收入的68.8%。其中,云计算、大数据服务共实现收入8663亿元,同比增长12.6%,占信息技术服务收入的15.1%;集成电路设计收入2511亿元...
1
用户头像
电池网
08-29 15:31  
$利元亨(SH688499)$ 【利元亨子公司海葵信息四款产品获评市级优秀殊荣】利元亨旗下全资子公司惠州市海葵信息技术有限公司凭借卓越的技术实力与创新能力,旗下四款产品——ICAD智能设计辅助系统、虚拟工厂软件、机加MES系统以及装配MES系统,荣获“惠州市优秀软件产品和信息技术服务(2025年度)”...
1
用户头像
kwang1971
08-15 09:13  
$寒武纪-U(SH688256)$ 截至2025 年8月14日,公司收盘价为949.00元/股。根据中证指数有限公 司发布的数据,公司最新滚动市盈率为3058.57,市净率为68.12倍,公司所处的 软件和信息技术服务业最新滚动市盈率为75.15,市净率为5.07倍,公司滚动市盈 率、市净率显著高于行业水平。
1讨论
用户头像
步走完美
07-21 20:41  
海南威富通科技有限公成立于2021年6月17日,公司位于海南省,属于软件和信息技术服务业,主要从事软件开发、网络与信息安全软件开发、计算机软硬件及辅助设备批发零售、信息系统运行维护服务等业务
@猫咪可乐and鸡腿 :$华峰超纤(SZ300180)$ 周五哈,讲一下我搞这个票的逻辑哈。我不像某些大v擅长搞小作文。
只说一下我看要票的角度。
前提,谁是主:华峰集团。 近期有什么动作,想要剥离一个资产给上市公司华峰化学。事件,被驳回。
该资产存在杠杆,因此呢,希望转给上市公司,解决周转问题。
so,...
5讨论 · 1
用户头像
7X24快讯
07-25 15:13  
【上半年上海信息传输、软件和信息技术服务业增加值同比增长14.6% 拉动GDP增长1.7个百分点】上海市统计局7月25日发布2025年上半年经济数据。上半年,上海信息传输、软件和信息技术服务业增加值同比增长14.6%,拉动GDP增长1.7个百分点,在各行业中贡献最大。上半年,信息服务业营收同比增长20.4%,...
1讨论 · 5