国药现代

10.22
+0.04
+0.39%
SH600420
 10.23 10.18 66932手总市值 137.07亿
 10.10 0.50% 6807.53万市盈TTM 14.73
分时
5日
日K
周K
月K
季K
年K
  • MA
  • BOLL
  • 成交量
  • MACD
  • KDJ
  • RSI
  • WR
  • BIAS
  • CCI
  • PSY
用户头像
闲游子
12-13 12:35  
不想买与不敢买
大众做股票为什么做不好?该买的时候下不去手,该持有的时候拿不住,该卖出的时候犹豫不决。
做股票最重要的是买入,最难的是持有,最纠结的是卖出。
这里重点讲一下买入。为什么买入最重要?因为没有买入,就没有后面的一切。买的不好就是赌博;买的好,后面所有的动...
8讨论 · 10
用户头像
醉清风77
12-11 15:25  
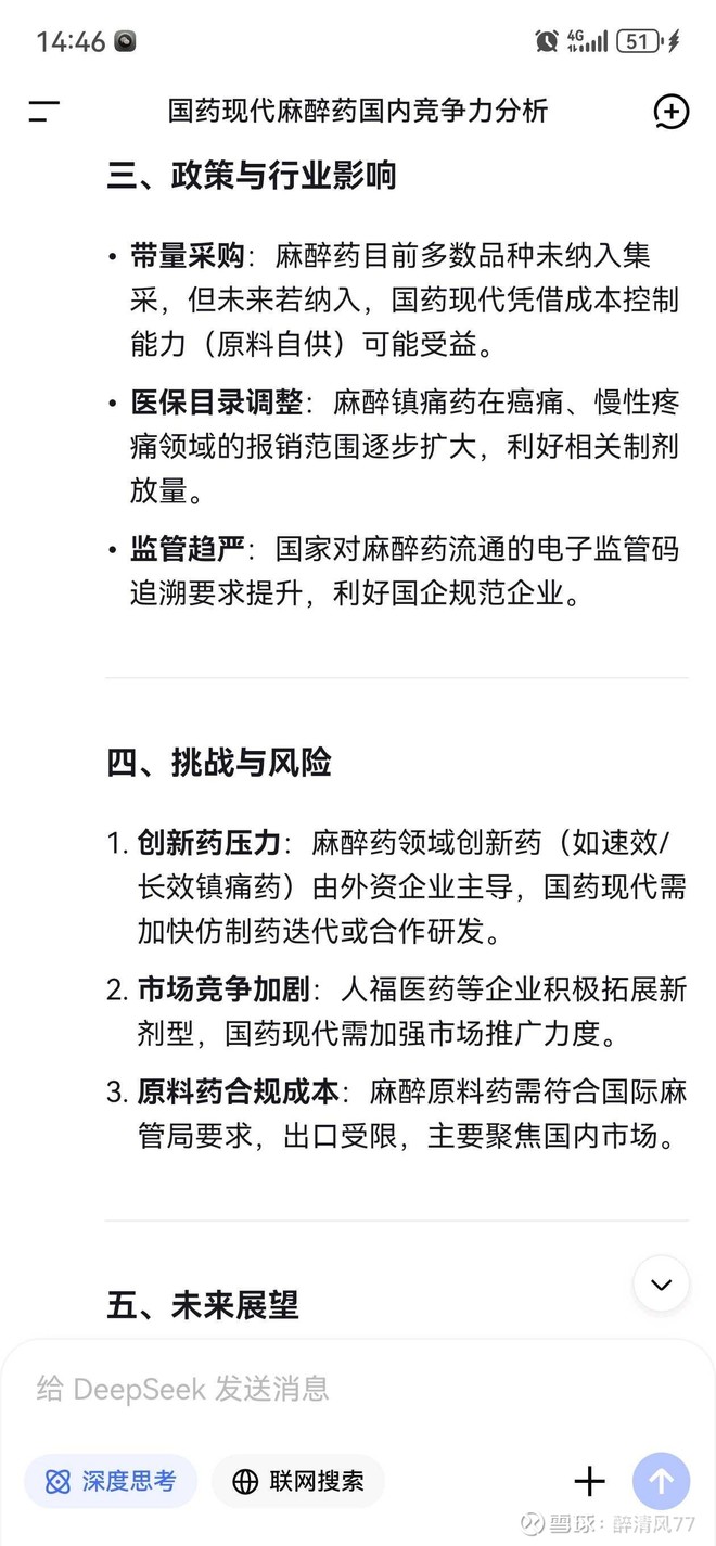
$国药现代(SH600420)$ 1、麻醉牌照稀缺,固定几家,很难再有新增牌照发行,一般玩家也进不去,壁垒极高。
2、背靠国药控股销售渠道和商业网络,麻醉药需通过“特药渠道”流通,国药现代生产的麻醉药不需要任何准入条件就可以快速入院。
3、麻醉药作为特药并未纳入集采,假设未来纳入集采,...

图片

图片

图片

图片

11讨论 · 1
用户头像
云梦之竹
12-10 13:27  
$中国中药(00570)$ 钱只是一种中间需求,如果没有最终需求,印再多也只会趴在银行里,社会里流动的钱越来越少。
医药算是一个能稳定获取现金流的行业,别的钱可以省,看病的钱不能省,哪个行业能获取稳定现金流,就投哪个行业。
中国中药,国药现代,太极集团,国药股份等国药系药企股价跌...
7讨论 · 3
用户头像
E药经理人
12-01 20:10  
撰文| Erin
在中国医药产业的棋盘上,作为横跨全产业链的“超级巨无霸”,国药集团的一举一动常被视作行业周期变化的重要信号。过去一年,国药系多家公司进入密集调整期:高管换任频繁、资产进退加速、战略投资连续落子……
从国药控股董事长更替,到国药一致、国药股份等子公司密集的人...
12讨论 · 3
用户头像
苏ZHAOHE
12-10 17:58  
化学药陷入囚徒陷阱,行业未来的整合时间很长,中国国情特色,仿制药普遍毛利率较高,种类繁多,这个行业整合难度大于当年的家电行业,国药现代比国药股份差很远,最核心是精麻分销的垄断,也很难有企业打破宜昌人福芬太尼份额
@买股票的老木匠 :现在我开始关注大消费了(高端白酒除外),包括医药(非创新药),基本消费,旅游出行,公共事业,目前的市场这些股票有一些估值比较合理。过去几年受消费低迷的影响,这些股票的业绩和估值经历了戴维斯双杀,价格诱人。
而这些标的其实是最终的通胀受益者,再强调一遍,反内卷的本质其实是反...
5讨论
用户头像
醉清风77
11-29 15:12  
$国药现代(SH600420)$ 看了一本书:《门口的野蛮人》,书中记录了一例20世纪最著名的恶意收购案:全球最顶级投资机构KKR(被称为杠杆收购之王)用不到20亿美元撬动250亿美元资本,控制了当时美国最大的食品和烟草公司雷诺兹-纳贝斯克公司。现代国药系股权过于分散,以现代目前的股价来看,自由流通...
10讨论 · 3
用户头像
doublewww
7小时前  
回复@久凌: 财务和赛道都很不错,我推荐下国药现代//@久凌:回复@doublewww:管理层不搞抽象的话,下限是泡泡玛特,上限超过LVMH
@久凌 :$锦泓集团(SH603518)$ $万事利(SZ301066)$ 玄学是真管用啊,分仓躲过了海南橡胶的破位,心态好不少了
3讨论
用户头像
醉清风77
昨天10:42  
$国药现代(SH600420)$ 仔癀凭借国家绝密配方仔癀单一产品成为一家拥有绝对护城河的企业,而国药现代拥有国内独家麻醉药原料药定点种植生产企业。两家药企均在不同赛道均拥有极高的天然护城河,只是国药现代这隐蔽天然护城河长期未被发掘,未来国药现代超越仔癀也不是不可能的![笑]
具体如下:<...

图片

图片

图片

图片

2讨论 · 2
用户头像
醉清风77
12-13 12:57  
$国药现代(SH600420)$ 所有省份均要将适宜的分娩镇痛项目按程序纳入基金支付范围,落实完善辅助生殖技术项目医保支付管理。[色]周末最大的利好了吧? 国药现代麻醉原料药独家药企+分娩镇痛麻醉药品+辅助生殖原料药。[玫瑰]
2讨论 · 3
用户头像
吾是顾胜
10-31 20:59  
由于行业的原因,国药现代三季报差强人意,投资者情绪低迷,股价走势让人感受到的是慢慢熊市的寒凉。但我却从黑暗中看到一丝亮光。
一、股价跌近净资产
股谚云:熊市看质。一只股票在熊市时,净资产是较好的观察指标,当股价跌至净资产左右时,应该就是底部区间。当然,进一步说,还应该深...
1转发 · 44讨论 · 18
用户头像
坚定的价值投资者AH
12-12 22:23  
回复@果壳里的城: 现在知道为什么要给国药现代批文了吧,嫡系终究不如亲生的//@果壳里的城:回复@Zacarias:你想下为啥要竞争?每年拿走五亿利润
@买股票的老木匠 :现在我开始关注大消费了(高端白酒除外),包括医药(非创新药),基本消费,旅游出行,公共事业,目前的市场这些股票有一些估值比较合理。过去几年受消费低迷的影响,这些股票的业绩和估值经历了戴维斯双杀,价格诱人。
而这些标的其实是最终的通胀受益者,再强调一遍,反内卷的本质其实是反...
3讨论
用户头像
醉清风77
12-10 23:42  
$国药现代(SH600420)$全国只有三家企业有资格被批准麻醉药原料药生产,而国药独自占了两家,极具稀缺性![玫瑰] 盐酸氢吗啡酮"原料药登记状态为"A",这标志着该品种的上游原料药供应正式形成了"宜昌人福+国药廊坊"的双雄并立格局。其实麻醉药赛道才是国药现代的护城河,而抗...

图片

图片

1讨论 · 1
用户头像
云梦之竹
12-05 13:38  
$中国中药(00570)$ $太极集团(SH600129)$ $国药现代(SH600420)$ 春节前大A肯定还会再拉一波,制造财富效应,刺激春节消费。医药板块会是下一波拉升主力,今年很多医药股业绩不行,主要原因是流感发生率大幅下降,四季度流感爆发,医药股业绩会有翘尾。
国药系重组会是医药板块的发动机,当年国...
1讨论 · 5
用户头像
有1把刷子
11-28 14:18  
$国药现代(SH600420)$ 现在年线,半年线,60日线,相隔的距离不是很远了,等年线下穿半年线,年线拐头向上,托着半年线和60日线的时候,行情应该就要启动了,那时候就可以重仓进去,现在就是震荡磨底的时候,可以不用看,就放到哪里。用时间换空间
4讨论 · 1
用户头像
yds0123456789
12-11 16:14  
国药现代手中的现金越来越多。 每年好几个亿的折旧,又没有资本支出。 就是分红少了点。 我一把的国药股份和国药现代,被套着,左想右想还是没有卖。
@醉清风77 :$国药现代(SH600420)$ 1、麻醉牌照稀缺,固定几家,很难再有新增牌照发行,一般玩家也进不去,壁垒极高。
2、背靠国药控股销售渠道和商业网络,麻醉药需通过“特药渠道”流通,国药现代生产的麻醉药不需要任何准入条件就可以快速入院。
3、麻醉药作为特药并未纳入集采,假设未来纳入集采,...
2讨论
用户头像
吾是顾胜
11-21 12:31  
回复@hfdwkinvplus: 国药现代是最安全的股票了。//@hfdwkinvplus:回复@吾是顾胜:不会还拿着国药现代呢吧[滴汗]
@吾是顾胜 :不破不立
今日a股受昨晚美股影响,开盘大跌,这是好事,指数调整一步到位,市场很快就会结束钝刀子割肉的艰难局面。
这波大跌是一个关键节点,它意味这次平台构建即将结束,也暗示了市场风格将完全转变。
后期科技股会开启漫长的下跌通道,而非科技股将继往开来推动大盘指数攀升。期间...
4讨论 · 7
用户头像
一鸣惊鹿2030
11-10 14:51  
$国药现代(SH600420)$ 10.61建仓,记录一下。等中国铝业到了位置,就分仓到国药和$中国核电(SH601985)$
13讨论
用户头像
米内网
12-02 09:11  
日前,国药现代发布公告,其全资子公司国药工业的盐酸氢吗啡酮注射液以仿制3类报产获批,视同过评,成为该产品第2家获批企业。米内网数据显示,盐酸氢吗啡酮注射液在2024年中国公立医疗机构终端销售额超过7亿元,2025年上半年同比增长9.30%,是止痛药(化+生)注射剂TOP8产品。
氢吗啡酮是一种...
3
用户头像
醉清风77
12-02 00:06  
$国药现代(SH600420)$
国药集团的化学创新药研发并非单点进行,而是形成了一个分工协作的体系:
层级/平台 主要角色与定位
中国医药工业研究总院 核心研发中枢,承担绝大多数源头创新(First-in-class)和早期发现工作,拥有从靶点发现到临床前研究的完整平台。🙂...
2讨论 · 1
用户头像
有1把刷子
11-27 11:11  
$国药现代(SH600420)$ 不管是急杀或者是慢跌,9.79元附近位置应该会到,慢慢熬吧!
3讨论 · 1