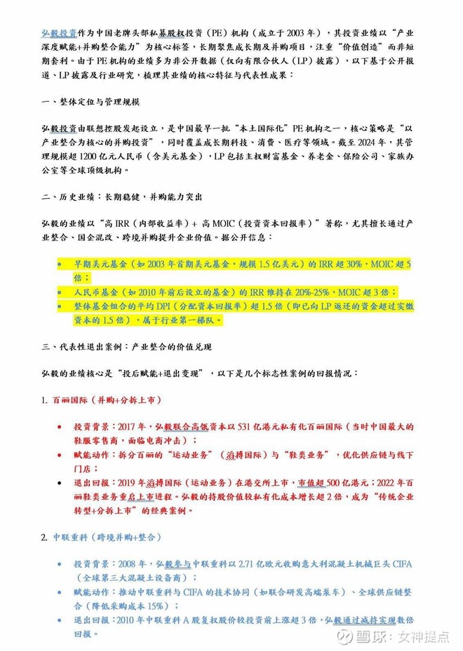
高山企业

--
00616
 0.340 0.320 336.00万股总市值 6.07亿
 0.315 0.18% 108.69万市盈TTM 亏损

根据香港交易所资讯服务有限公司规定,
港股实时基本报价服务只可在雪球站内搜索或跳转进行查看。

跳转查看
用户头像
dwhe
01-28 09:05  
$高山企业(00616)$ 高山企业00616正朝着国家政策迈向数字经济业务稳步发展
今年以来呢,国家新闻举措加码数字经济,推动高质量发展。记者观察发现,数字经济通过各种方式与产业结合,到现在已经成为推动经济发展的重要引擎。
数据确权就是要帮助老百姓明确数据价值变现权,因为你是数据的...
1讨论 · 1
用户头像
dwhe
01-19 00:31  
$高山企业(00616)$ 重去年12月至今短短不夠2個月公司再一次配股集資 上周五的配股竟然以溢價向承配人配售 意味著承配人對公司的未來發展信心十足
今次集資額達到3600多萬 配售股票高達一億 本月同時也通過公司改名為 (“財富鏈”) 相信交易完成后將會有更清晰的公告及公司未來發展的路向.
...

图片

图片

2
用户头像
dwhe
2025-12-05 03:50  
$高山企业(00616)$ 股权这样分佈 可换股债券易手 公司有所部署 随时会发生?
1讨论 · 3
用户头像
感恩好運
2025-12-10 10:15  
公告已清楚 还等 ? 相信未来 2 星期 就有好事公佈
00616.HK 易手 賣壳 已成定局 让子弹飞
猛人已加入 00616.HK (公司凖新名:财富鏈)
$小米集团-W(01810)$ $泡泡玛特(09992)$ $阿里巴巴-W(09988)$

图片

图片

图片

图片

图片

图片

图片

图片

2
用户头像
dwhe
2025-12-05 22:47  
$高山企业(00616)$ 数字经济可不是一个简单的泡沫哦,它已经实实在在改变了我们的生活和经济模式啦。像咱们平时用的移动支付、网购,还有工厂里的智能生产,这些都是数字经济的体现呢。虽然数字经济还在发展中,会遇到一些问题,但它带来的机遇也特别多。
1讨论 · 2
用户头像
dwhe
2025-12-09 10:46  
$高山企业(00616)$
我國數字經濟全面提速,數字經濟不是概念炒作,它已經成爲國家未來發展的重點方向,數字經濟即將 福一些手上有數字資產的人。那些手握數字資產的。註定會上新時代的財富高地
2035年國家將實現兩大重要目標,第一個是建成全球數字化強國,第二個是實現全民共同富裕,共同...
1讨论 · 1
用户头像
dwhe
2025-12-02 16:18  
$高山企业(00616)$ 為什麼這類CB 会有交易?這類小市值公司的CB不應該在市場上如此活躍............?
3
用户头像
dwhe
2025-12-04 18:19  
$高山企业(00616)$
数字化转型必须具备五个核心要素:
第一,构建独立生态体系,比如通过专属APP整合资源形成闭环;
第二,具备连接万企万人的能力,用云计算打通产业链;
第三,强大的算力和算法支撑,像发动机和大脑一样处理数据;
第四,数据确权保障隐私安全,明确数据所...
2
用户头像
高山企业(00616)
2025-12-11 17:00  
高山企业 委任代表表格 将於2026年1月6日(星期二)举行之股东特别大会及其任何续会适用之代表委任表格 网页链接
1
用户头像
dwhe
2025-12-03 18:58  
$高山企业(00616)$
香港数字资产持牌交易所 HashKey 于十二月一日通过了港交所的聆讯,那么香港的加密第一股即将要诞生了。还是那句话,不管是从制度层面还是从市场层面,香港数字资产的战略在稳步的推进。HashKey通过聆讯后最快明年1月就能上市,成为香港数字资产第一股。这家亚洲最大在岸交...
1
用户头像
感恩好運
2025-12-02 19:26  
$高山企业(00616)$ 看了十多年服票 次次 公司 轉CB 左轉右轉 之后 就有動作 有冇人知?
1
用户头像
高山企业(00616)
2025-12-30 16:50  
高山企业 翌日披露报表 - [其他] 翌日披露报表 网页链接
用户头像
高山企业(00616)
2025-12-15 16:40  
高山企业 公告及通告 - [股东特别大会的结果 / 非常重大的收购事项 / 关连交易 / 代价发行 / 发行可转换证券 / 根据特定授权发行股份] 於2025年12月15日举行的股东特别大会按股数投票表决结果 网页链接
用户头像
高山企业(00616)
2025-12-11 17:00  
高山企业 公告及通告 - [股东特别大会通告 / 暂停办理过户登记手续或更改暂停办理过户日期] 股东特别大会通告 网页链接
用户头像
高山企业(00616)
2025-11-20 16:50  
高山企业 公告及通告 - [非常重大的收购事项 / 关连交易 / 代价发行 / 发行可转换证券 / 根据特定授权发行股份] 有关非常重大收购事项、关连交易及根据特别授权发行可换股票据之补充公告 网页链接
用户头像
高山企业(00616)
01-26 16:50  
高山企业 公告及通告 - [配售 / 根据一般性授权发行股份] 完成根据一般授权配售新股份 网页链接
用户头像
高山企业(00616)
01-30 16:50  
高山企业 公告及通告 - [更换董事或重要行政职能或职责的变更 / 更换提名委员会成员] 委任提名委员会成员 网页链接
用户头像
高山企业(00616)
2025-11-14 16:40  
高山企业 公告及通告 - [延迟发送通函或其他文件 / 非常重大的收购事项 / 关连交易 / 代价发行 / 发行可转换证券 / 根据特定授权发行股份] 进一步延迟寄发通函 - 非常重大收购事项、关连交易及根据特别授权发行可换股票据 网页链接
用户头像
高山企业(00616)
2025-11-21 17:00  
高山企业 公告及通告 - [盈利警告 / 内幕消息] 盈利预告 - 净亏损大幅收窄 网页链接
用户头像
高山企业(00616)
2025-11-21 17:00  
高山企业 公告及通告 - [延迟发送通函或其他文件 / 非常重大的收购事项 / 关连交易 / 代价发行 / 发行可转换证券 / 根据特定授权发行股份] 进一步延迟寄发通函 - 非常重大收购事项、关连交易及根据特别授权发行可换股票据 网页链接