基石药业-B

--
02616
 9.48 9.16 1477.19万股总市值 138.01亿
 9.00 1.00% 1.36亿市盈TTM 亏损

根据香港交易所资讯服务有限公司规定,
港股实时基本报价服务只可在雪球站内搜索或跳转进行查看。

跳转查看
用户头像
长期价投88研
04-01 20:01  
何谓科学精神?
核心一句话:以理性求真为本,靠「质疑→探索→验证」闭环认识世界、坚守真相,拒绝盲从、拒绝空想、拒绝主观臆断。科学精神还有两个底色:一是 实事求是, 不带偏见,不迎合立场,只看证据;一是 包容开放, 承认自己有未知,允许他人反驳,愿意更新认知。
3月27日,听了...
1转发 · 27讨论 · 33
用户头像
长期价投88研
03-28 07:12  
去年8月,写过两篇“谁将是取代K药的下一代药王?”,并在今年元旦的新年展望中,预测 $基石药业-B(02616)$ 市值4年内超越 $康方生物(09926)$ ,遭到康粉一众围殴,看到基石药业更新的I/II期数据,我只能重复Jason所说的“要相信科学”!我不认为112会成为二代IO基石,0.78的HR能否通过FDA真的很难...
@长期价投88研 :  谁将是取代K药的下一个药王(二)?  2025年8月5日,在雪球上第一次谈“谁将是取代K药的下一个药王?”,就期待CS2009更多的临床数据来验证,时隔仅仅10天,亮眼的澳大利亚Ia临床数据就随着中报业绩交流会来了。
1、首先需要惊奇的是,为什么剂量爬坡这么快?
在病人较少的澳大利亚,从今年3月初第一个病人入组,一个月爬坡...
38讨论 · 11
用户头像
股市荣耀王者
03-31 20:55  
$基石药业-B(02616)$ 短期10倍股,基石的市值至少应该超越康方,不管是在三抗的原理或者一期的数据上,三抗也早已远远超过了双抗!相信不久后的OS数据上,基石也是稳稳胜出康方生物。
长期的话拿K药80%的市场份额,300亿美金峰值销售可以做到,乐观点看1000亿美金的市值!
24讨论 · 13
用户头像
蛋糕翻翻翻
03-27 13:30  
回复@啥都不懂小学徒: 基石药业三抗打你康方生物双抗,今天大涨18个点,你怎么破?
创胜集团也有个三抗降维打击你的依沃西双抗,你就说怎么破吧[菜狗][菜狗] 查看图片//@啥都不懂小学徒:回复@蛋糕翻翻翻:早上电话会没听?...
@厚实的金条小懂得 :$康方生物(09926)$ 听见夏博说了没,当着这么多股东和这么多的机构,夏博低调,内敛,甚至有点拘谨害羞的说,在研发,和成果方面,在中国,我们说第二,那就没人敢说第一,朴素中带着霸气,康方就是目前的王!
39讨论 · 2
用户头像
股海一粟88
昨天16:59  
CS2009(PD-1/VEGFA/CTLA-4三特异性抗体)代表了肿瘤免疫治疗(IO)向2.0时代演进的重要技术突破。该管线的核心投资价值并非源于三个热门靶点的简单物理叠加,而是建立在其精妙的分子结构设计所带来的深层“协同增效”与“靶向减毒”机制之上。通过在肿瘤微环境(TME)中利用VEGFA二聚体介导的交联...
9讨论 · 15
用户头像
蛋糕翻翻翻
03-27 15:39  
$创胜集团-B(06628)$
新一轮创新药大行情,做个领头羊吧
给我飞[涨][涨]
tst786全球首创靶点pd1vegfgremlin三抗
基石药业的
cs2009是pd1vegfctla4三抗,没有首创靶点
cs2009效果好对于创胜集团的tst786是大利好
而且我之前的文章就分析过三抗,大概率创胜的首创靶点三...

图片

图片

图片

图片

图片

24讨论 · 3
用户头像
魔山骑士
03-27 10:27  
基石药业第一次成为18A领头羊,带动行业上涨。杨总第一次给出基石药业的市值指引,5年内至少1000亿港币市值。
11讨论 · 25
用户头像
烟花易冷破红尘
04-01 12:31  
$基石药业-B(02616)$ 港股真是凶险万分,做价值投资七块多抄底(组合模拟盘)没想到还能再跌40%,要是一般人还真受不了这种波动。还是看好创新高的发展,以及公司的出海bd大单
1转发 · 4讨论 · 23
用户头像
此韭菜非韭菜
03-27 11:16  
$基石药业-B(02616)$ 听完了,目标5年1000亿市值,最后总结——对那些跟了4、5年的投资人说:云开日出,今年会有大收获!说的不就是我[斜眼][火箭]
12讨论 · 17
用户头像
魔山骑士
03-28 12:48  
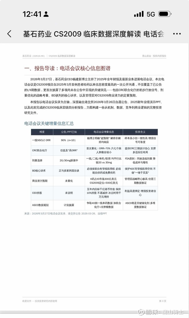
周五杨建新博士在财报电话会对在研管线数据、核心管线推进思路、商业化产品年内变量、战略与治理等等方面作了权威解读,信息密度太高,对权威解读的解读是一件有意思的事情。基石药业,风轻云淡。加油。

图片

图片

7讨论 · 20
用户头像
烟花易冷破红尘
03-27 15:09  
$基石药业-B(02616)$ 加入组合这么久了,熬了半年了才开始涨。做价值投资需要有耐心。
6讨论 · 25
用户头像
孤勇
03-31 08:30  
$基石药业-B(02616)$ 大模型预测基石药业3-5年的市值,大家认可吗

图片

图片

1转发 · 6讨论 · 15
用户头像
孤勇
03-27 17:13  
回复@蛋糕翻翻翻: 基石药业三抗如果BD的话首付款不会低
于20亿美元 里程碑 分成不会低于150
亿美元 放心持股 现在的价格3年左右还会
有10多倍的涨幅//@蛋糕翻翻翻:回复@啥都不懂小学徒:基石药业三抗打你康方生物双抗,今天大涨18个点,你怎么破?
创胜集团也有个三抗降维打击你的...
@厚实的金条小懂得 :$康方生物(09926)$ 听见夏博说了没,当着这么多股东和这么多的机构,夏博低调,内敛,甚至有点拘谨害羞的说,在研发,和成果方面,在中国,我们说第二,那就没人敢说第一,朴素中带着霸气,康方就是目前的王!
13讨论 · 4
用户头像
魔山骑士
03-28 13:33  
基石药业昨天拥有了前所未有的关注度。微信指数。

图片

图片

6讨论 · 19
用户头像
OP-Hunter
03-26 17:15  
$基石药业-B(02616)$
一线初步数据
肺癌单药ORR90%,DCR100%
肺癌IO耐药
ORR25%
两个字,现象级神药!

图片

图片

4讨论 · 25
用户头像
长期价投88研
03-28 07:28  
元旦时写的新年展望,预计3月底突破前期高点13.15元,再过两个交易日就可能证伪了。基本面新高,股价却远远没有跟上,究其原因,市场还是对于创新药的估值太低了,正如今天建新总第一次给予的5年内1000亿市值指引,与目前市值相差巨大。在我前些天专栏“如何给创新药企估值?”里,提出最简单也最...
@长期价投88研 :  基石药业2026新年展望  $基石药业-B(02616)$ 先说结论: 2026年3月底,突破2025年高点13.15;2026年7月底,突破历史高点19.12,今后4年,市值超越康方生物。
基石药业的估值弹性,与1.0管线的舒格利单抗出海、普拉&阿伐的地产化进医保、甚至CS5001BD等,已经关系不大了,目前市场紧盯的依然是CS2009的疗效是否BIC?...
6讨论 · 17
用户头像
OP-Hunter
昨天22:32  
$基石药业-B(02616)$
5007用药剂量窗口,30mg/kg耐受性良好,iza 标准剂量2.5mg/kg,半衰期更长有望Q3W实现联合疗法,iza bren Q1 Q7 Q21,疗效更佳,对比iza bren 疗效更优
总结,5007有望实现EGFR/HER3双抗ADC BIC!
15
用户头像
OP-Hunter
03-30 10:14  
$基石药业-B(02616)$
已符合条件,6月重返港股通
2讨论 · 20
用户头像
魔山骑士
03-26 21:18  
今晚一直和同事、同仁朋友在研读、交流探讨基石令人惊喜的CS2009数据,以及2025年财报(营收表现好于预期)。期待明天杨建新博士权威解读。杨博士应该是中国创新药CEO极少数能把复杂性药物学机制问题讲解成艺术级的人。什么解读都不如明天亲自听电话会。基石加油。$基石药业-B(02616)$
4讨论 · 20
用户头像
魔山骑士
03-25 18:04  
毫不夸张的说,舒格利单抗,中国最精彩、最曲折的一款【大药成长记】。对于投资人、尤其对于中国创新药公司,都是一个绝佳的范例。今年开始,期待舒格利全球大卖。【 舒格利单抗在欧盟及英国获批的两项肺癌适应症均已被纳入ESMO指南】 $基石药业-B(02616)$
7讨论 · 15