炬光科技

166.71
+8.18
+5.16%
SH688167
 166.99 161.50 174.04万总市值 149.80亿
 158.00 1.94% 2.83亿市盈TTM 亏损
分时
5日
日K
周K
月K
季K
年K
  • MA
  • BOLL
  • 成交量
  • MACD
  • KDJ
  • RSI
  • WR
  • BIAS
  • CCI
  • PSY
用户头像
LOONGWX
12-03 07:39  
1转发 · 79讨论 · 4
用户头像
救救韭韭
12-10 16:18  
昨天东吴发的简评,更新一下:
**************【DWTX】炬光科技:重视CPO等预期差**************
今日柜内光互联/CPO概念爆发,我们持续推荐的【天孚通信】收获涨停,致尚科技等也有大涨。此外,我们建议重视CPO预期差标的【炬光科技】:
公司明年光通信核心看点三个:
1)CPO,公...
@救救韭韭 :  简短的说一下炬光科技在英伟达CPO交换机中的角色  最近英伟达公众号连续发了三篇介绍cpo的文章,看起来cpo真是越来越近了,业绩说明会上老刘也说炬光目前在cpo中的产品处于送样阶段,预计2027年放量,这个节奏和英伟达是完全一致的。所以,照例先说结论:
$炬光科技(SH688167)$ 在英伟达的CPO体系中处于不可或缺的地位,选择炬光的各位都是有眼...
25讨论 · 26
用户头像
慢跑者397
12-11 21:47  
回复@希望之光明: 光明兄,三季报交流会上关于cohr的问题就是我问的,本来在互动易上就问了,一直没回复,就在交流会上求证一下。老刘的回答,还真就是他每次交流会上的开场白: 坦诚,公开
,虽然这个回答不是我最想听到或者最希望听到的回复[捂脸]
但是这样真实的回答才是最有价值的,不...
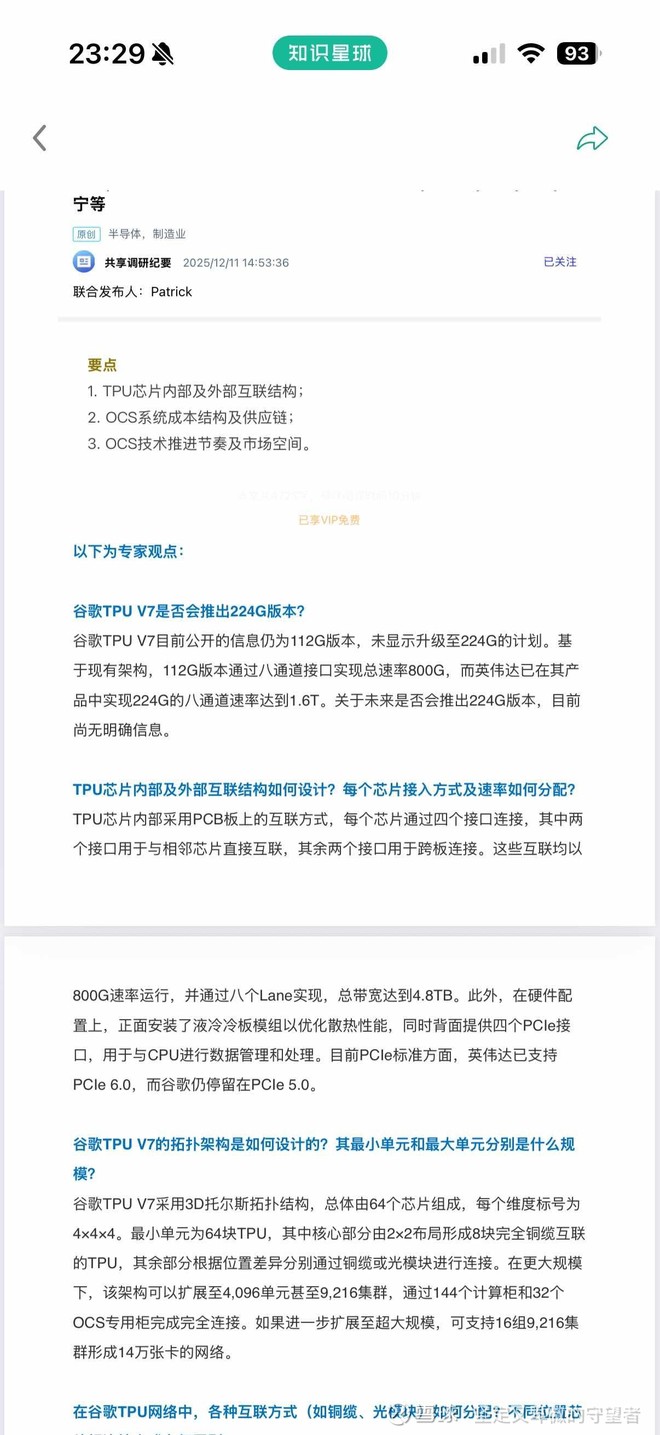
@救救韭韭 :  OCS 调研:26年出货量与客户结构展望  注意:文中多次提及的2D collimator array,翻译过来就是准直器阵列,也就是炬光科技经常说的N*N大透镜阵列。本篇访谈里面着重提及了这个组件的难度和价值量,文中提到的价值量,才配得上老刘说的“价值量很大”啊。此处应有掌声
***以下是正文***
Bryce: 展望明年(2026年) OCS 相关的出货...
16讨论 · 17
用户头像
坚定又卑微的守望者
12-14 23:32  
$炬光科技(SH688167)$ 之前说我故意抹黑炬光的,我就不认同了,我也是持有炬光的,我抹黑他有啥好处,就是因为一知半解所以才来问一下,很多人问出处,星球调研看到的,我发一下。

图片

图片

图片

图片

18讨论 · 1
用户头像
笑涨哥
12-09 08:04  
$炬光科技(SH688167)$ NVIDIA官网于今天凌晨0点,更新了硅光交换机相关的订货的信息,以及操作安装说明。应该是可以正式订货了。
新的时代悄悄到来了,我们等待的不仅是技术迭代,而是一场架构革命的信号。光与电的界限正在芯片层级被重新定义,每一束硅基上的光子,都在推开下一扇算力之门。<...

图片

图片

图片

图片

20讨论 · 12
用户头像
希望之光明
12-11 20:05  
回复@价投修心之旅: 文中的公司应该是coherent,因为老刘在三季报交流会说过炬光和coherent的之间关系是供应商关系,但coherent大部分都是自研什么准直器之类,只有在高意订单太多的时候,炬光帮忙接高意的单子应该就是文中说的光纤准直器阵列吧,但肯定不是NxN大透镜阵列,文中如下“那么collimat...
@救救韭韭 :  OCS 调研:26年出货量与客户结构展望  注意:文中多次提及的2D collimator array,翻译过来就是准直器阵列,也就是炬光科技经常说的N*N大透镜阵列。本篇访谈里面着重提及了这个组件的难度和价值量,文中提到的价值量,才配得上老刘说的“价值量很大”啊。此处应有掌声
***以下是正文***
Bryce: 展望明年(2026年) OCS 相关的出货...
19讨论 · 7
用户头像
救救韭韭
12-14 09:43  
$炬光科技(SH688167)$ 还设置了不能评论。。。但是兄弟你但凡做点功课,当看到发射接收模组的时候,就知道这完全是鬼扯了吧[捂脸]
这大概率就是ai生成的内容,而且把ocs和cpo搞混了。。
14讨论 · 9
用户头像
寻找心中的光
12-13 15:58  
$炬光科技(SH688167)$ 摩尔上市几天,弄七八十亿去理财,目前三四千亿的市值,又有几个收购重组的公司宣布取消,想到了那谁说的,并购,赚钱的,未来赚钱的业务是不卖的,特别是摩尔20年创立,到25年四千多亿的市值,被收购不如自己上市,那太暴富了!那好的业务线,靠钱就能收购来?炬光协同并购...
17讨论 · 2
用户头像
弈桐来财
12-07 22:40  
Lumentum CEO在瑞银全球科技与人工智能大会的访谈内容,是周五12月5日CPO概念爆发的核心催化剂。
1. CPO技术进展与市场接受度
趋势已非常清晰:Hurlston表示,关于CPO的争论已经大幅减弱,因为有足够的证据表明CPO技术正在实际发生并落地。
已实现出货:Lumentum公司目前已经实现了CPO...
1转发 · 4讨论 · 21
用户头像
青山独行
昨天14:55  
考虑进点炬光科技。
7讨论 · 14
用户头像
赛蒙投资
12-12 12:56  
$炬光科技(SH688167)$
每次回撤,都会让很多人发誓:
只要解套,坚决走,垃圾……
于是,
“解套走”成了主旋律!
做T的,一定会被量化“盯上”,
研究控制你的“习性后”,
“被宰杀”成了主旋律!
最近,炬光的老粉越来越少了,
是在“冬眠”?
还是…...
14讨论 · 8
用户头像
竣风
12-08 09:58  
$炬光科技(SH688167)$ CPO ,V槽1通道1美金,AI给我算了个1200美金的价值量,也不知道真假,现在保密机制,让普通股民无法拿到核心数据。看到的数据都是,别人漏出来的,2道、3道消息。周五美股光芯片高意连续上涨,CPO的逻辑已经出来,300394最近一周是用抢的,光引擎代工价值量占CPO40%多。CPO会...
21讨论 · 3
用户头像
洒脱的股票小石场
12-12 09:45  
$炬光科技(SH688167)$ 保住利润,全清了,跟跌不跟涨。
17讨论
用户头像
放逐天涯人生
12-05 17:54  
$炬光科技(SH688167)$ 加上今天的21万股,王还有还有15万股左右就减持结束,也就下个礼拜一一天的量了。
1转发 · 26讨论 · 3
用户头像
慢跑者397
12-10 20:24  
回复@心怡泽城: 最新官方交流是在研中,我个人相信应该已经在验证周期内了,在CPO落地提速的背景下,明年上半年应该验证完成[抱拳]$炬光科技(SH688167)$//@心怡泽城:回复@慢跑者397:炬光的FAU是什么状态
@救救韭韭 :  简短的说一下炬光科技在英伟达CPO交换机中的角色  最近英伟达公众号连续发了三篇介绍cpo的文章,看起来cpo真是越来越近了,业绩说明会上老刘也说炬光目前在cpo中的产品处于送样阶段,预计2027年放量,这个节奏和英伟达是完全一致的。所以,照例先说结论:
$炬光科技(SH688167)$ 在英伟达的CPO体系中处于不可或缺的地位,选择炬光的各位都是有眼...
17讨论 · 5
用户头像
核心信息搬运工
12-08 10:15  
炬光科技v型槽和微透镜阵列的价值量是单通道1.5-2美金,单台1152通道,独供$炬光科技(SH688167)$
@竣风 :$炬光科技(SH688167)$ CPO ,V槽1通道1美金,AI给我算了个1200美金的价值量,也不知道真假,现在保密机制,让普通股民无法拿到核心数据。看到的数据都是,别人漏出来的,2道、3道消息。周五美股光芯片高意连续上涨,CPO的逻辑已经出来,300394最近一周是用抢的,光引擎代工价值量占CPO40%多。CPO会...
19讨论 · 5
用户头像
东方之子
12-14 12:46  
$炬光科技(SH688167)$ 公司近两年进行了多次海外并购,经过整合重组,公司已脱胎换骨,今年业绩开始大幅高增长,公司的超前布局将保证未来几年内业绩的高速成长。
炬光科技的业务布局呈现平台化特征,主要增长引擎清晰:
光通信业务:近期的业绩驱动力
这是当前最值得关注的增长点。公...
9讨论 · 8
用户头像
寻找心中的光
12-03 11:09  
$炬光科技(SH688167)$ 炬光,你要证实卖出精智达是不划算的吗?精智达,你就狠狠的证明一下,我卖出精智达是错误的,让我两面打脸,艹
29讨论
用户头像
LOONGWX
11-14 16:48  
$炬光科技(SH688167)$ 行业内的好消息终于来了,巨头的影响力,能左右行业的发展方向和预期,比老刘个人的保守估计更可靠。因为,这场AI科技竞赛,谁也输不起。只能铆足劲干下去,干到AI应用出成果,有营收。
103讨论 · 8
用户头像
赛蒙投资
11-25 17:11  
$炬光科技(SH688167)$
说件正经事
有没有人和我一样的感觉:东辉总的减持有点“诡异”!
按说:
所有股票投资人都想赚钱,而不是亏钱,东辉也是人,所以他也想赚钱、赚更多的钱。
可:
1、之前有高位和更高位时都不减,反倒要减在低位,难道他不是人?
2、大宗交易以...
43讨论 · 9